作者簡介
陳茂雄 Kent Chen
2001年開始擔任企業高階主管教練(Executive Coach)以來,以一對一輔導的方式,為海峽兩岸知名跨國及本土企業,培育了眾多的高階管理人才。他具有20多年的管理經驗,曾是IBM 大中華區電信與媒體事業群總經理。基於對「人」的興趣,他由高階主管轉任企業教練,且曾擔任國際教練聯盟(International Coaching Federation)臺灣總會理事長,是國內企業教練的先驅。
除了休士頓大學(University of Houston)的企業管理碩士學位,陳茂雄又取得了國立臺北教育大學心理與諮商碩士學位,且具有中華民國「諮商心理師」的證照,是極少數兼具企業管理與心理諮商背景的專業人士。這樣的背景使得他經常能夠協助領導人發現其個人領導風格的盲點,而產生由內而外的深刻改變。
陳茂雄在累積了多年的企業教練與心理諮商的實務經驗後,又結合心理學與管理學,開發了「薩提爾教練模式」以及「從自我覺察到發揮影響力」等兩個課程,自2010年至今已經於海峽兩岸講授超過百場,目前仍持續在旭立文教基金會開課。課程特色為深入淺出,能啟迪人心,引發學員產生持久有效的改變。
推薦序:認識自己,改變失衡的人生
盛治仁
一個人,該不該在乎別人的看法?太在乎了活不出自己,太不在乎進不了團體,如何尋找適當的平衡點,是我們一輩子的功課。擁有身心靈的平衡,不管在工作或是生活上,都是現代人的大挑戰。
要追求平衡,人生中最重要的一件事,就是認識自己。每個人因為天生個性及後天環境,都有不同的人格特質,有優點也有缺點。要能夠成為一個更好的人,關鍵不是跟別人比,而是如何讓明天的自己比今天進步一點點。
一切都要從認識自己做起。瞭解自己性格的優缺點,脫離慣性和情緒的牽引,先求改變自己,才有機會影響他人。我們的眼睛經常是往外看的,所以認識自己不是一件容易的事,要時時努力用心往裡看。
我們在公司裡,每年執行360度評鑑,包含了員工自評、主管、部屬和同儕評鑑等四個面向。有相當比例的同仁,自評結果和其他三個面向的結果差距甚大。換句話說,別人眼中的自己,和心中的自己,有著極大的落差。所以說認識自己絕非字面上看起來那麼容易的一件事。陳茂雄老師的著作正好提供了理論架構、分析方法和解決方案,讓我們不但能夠認識自己,還能透過思考和練習,改變先天的限制,成為一個更全面的人。
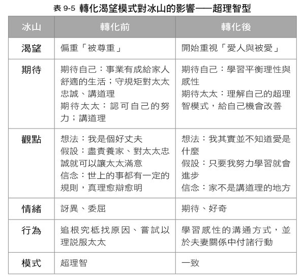
本書以「一致性理論」為工具,幫助讀者瞭解在「自己、他人及情境」三面向所搭構的舞臺上,站在哪一個位置,有沒有失衡。我在閱讀的時候,很明顯地感覺到自己屬於「超理智型」,喜歡談邏輯、講證據,但是會忽略他人的情緒。尤其家庭生活就不是單純講道理的地方,更應該多用感性和情緒來連結。瞭解了自己的侷限,再運用書中理論及工具去改進,就能幫助我們過一個更平衡的人生。
對情緒的管理是另外一個重點。我們要覺察情緒、面對情緒,但不要被情緒操控,能夠在不同情況調整適當的遣詞用句。有情緒不是壞事,但被情緒牽著走,則非常危險。適度地宣洩、表達情緒,是一件健康的事。書中也教導我們如何面對、接受、處理並放下情緒。如此我們最後才能「歡喜做、甘願受」,因為我們的行為是有意識的選擇,而不是受情緒宰制的後果。
我認為書中的一個重要核心價值是同理心,這也是現在社會上最缺乏的。人人以自我為中心,只要是我喜歡,有什麼不可以。人人隨性而為的結果,就讓社會充滿了衝突和暴戾之氣。透過書中的方法練習,在不委屈自己的前提下,讓自己能夠同理身邊所有的人,做出符合情境的反應。
跟陳茂雄老師結緣,是因為他之前的著作《薩提爾教練模式》[1]。我在拜讀之後,非常受到領導者三頂帽子(主管、老師、教練)的啟發,因此在拙著裡引用,但誤為薩提爾提出。後來經友人提醒此理論非源自薩提爾,而是陳茂雄老師,因此趕緊寫信向陳老師致歉,蒙他諒解。
從這個例子可以看到陳老師的大量,以及願意助人的心。這本書不只能夠運用在企業管理的場景,更可以在我們所有人際互動上給予極大的幫助。希望讀者都能跟我一樣,不但讀後心靈收穫滿滿,更能運用在實際生活中,自我提升。
(本文作者為雲朗觀光集團總經理)
推薦序:新向度冰山探索,連結自己與他人
李崇建
來電顯示陳茂雄,我們好幾年沒聯絡了。
我與茂雄認識二十年,平常並無往來,只有幾次互通電話,都是邀請彼此去演講,我們最後一次通電話,已經是四、五年前,我邀請他去馬來西亞演講,他略微考慮後答應了,不是因為演講費高,而是因為其他原因,他是一個溫暖且仗義之人。
與茂雄及薩提爾的緣分
二十年前我初識薩提爾模式,震懾於貝曼的示範,驚訝於這樣的模式,能幫助一個人改頭換面?震驚於怎麼能如此對話?不與人產生衝突、辯論或屈服。貝曼的對話如魔法,太過神奇了。
我因此拿出存款的一半,參加兩年期的專業訓練。
專訓有三十三位學員,僅有三位男士,除了我與張天安之外,另一位就是陳茂雄。
當時茂雄快50歲了,應是專訓中最年長者,自我介紹時得知,他曾是IBM公司的高階主管,赫赫有名的公司之高階主管,竟然與我一同學習。當時我心中的想法:這非常不可思議,位居生涯職務高端,年紀已經半百了,還來此地重新學習,乃終身學習的典範。
我認識的茂雄
茂雄身上毫無架子,毫無倚老賣老之態,一身穿著非常樸實,有鄉下樸實誠懇氣質。我們一起學習,互相探索冰山,他更主動上臺以自己為案例,讓老師示範冰山對話,他的謙虛、坦誠、認真與創造,是我對他專訓的印象。
專訓結業之後,我們仍分別在貝曼、葛莫利的課程進修,茂雄進一步進入心理與諮商研究所,考取心理師執照,並學習教練技術,結合他自身的專業,成為領導人教練,以及企業講師。
茂雄不為年齡限制,不斷擴充自己,我經常聽見夥伴分享,茂雄的課程帶來的學習,他分享的薩提爾模式,結合了豐富的視野,運用簡單的語言,發揮細膩精緻的能力。
我在他前一本書《薩提爾教練模式》,即已看見他整合的能力,深入淺出融入教練與薩提爾模式,很令人佩服讚嘆。
冰山的豐富與運用
時隔五年茂雄再次出版,這本《薩提爾的自我覺察練習》,依然精彩呈現他的整合,以冰山為基礎講解,最令我佩服的是「簡單」。
他列舉很多日常案例,以一般人即能懂得的說明,輕易讓人理解生存姿態,比如四種應對姿態,他以通俗的語言,詮釋討好是「老好人」、指責是「自我中心的人」、以「法官」形容超理智、以逃避的各種狀態說明打岔。每種姿態列舉的例子,都是生活中常見的狀態,引起人深深共鳴。
茂雄以四種生存姿態為起手勢,潛入冰山各層次說明,每個姿態常見的感受;他更進一步針對一般人分不清感受與觀點有何差異的困惑,簡便地以形容詞、句子,區分兩者的不同,我深信這對一般人而言,會是一個很好入手的理解。
薩提爾女士發展出此成長模式,實乃融入自身經驗,以及整合多家學派,比如完形治療、人本主義心理學、家庭動力學,成為家族治療的先驅,她留下的寶藏甚多:冰山、互動要素、自我環、影響輪、面貌舞會、家庭雕塑、天氣報告、家庭圖……,至今都可在新興學派見到其影響力。
薩提爾的冰山理論,由貝曼老師整理,歸納精細的脈絡,供有心人探索與學習。但是每個人運用這些框架,出現了不同的詮釋,比如對於「一致性」的詮釋,很多人都有細微的差別;對於冰山「渴望」層次的解釋,也有一些不同的聲音;關於冰山底層的「自我」、「大我」,更是出現多樣的面貌;對於冰山層次「自我」,還有應對姿態中「自我」、「情境」、「他人」中「自我」的詮釋,更是有眾多看法出現。
而每個人運用冰山探索,亦出現個人風格,這牽涉每個人的詮釋、習慣脈絡,還有「路徑」的差異,形成了諸多個人風格。
這亦是薩提爾模式精彩、可愛之處。
《薩提爾的自我覺察練習》精彩一端
茂雄在本書中,運用極大的巧思,呈現人如何覺察,並且改變自身慣性。
我與茂雄關於冰山的理解,還有對冰山的詮釋,並不盡然相同,但是我很讚嘆他的發展,也因為此書而有所學習。
比如書中第3章宜君的案例。茂雄以第一輪冰山探索,內在充滿生氣的宜君,探索出宜君的期待為:「要改變哥哥」,再以此期待為「所依」,進行第二輪冰山探索。
一般冰山探索,是以事件為「所依」,探索冰山各層次。如下圖所示:
茂雄以眼前事件,探索出的期待為「所依」,不以原有的事件為「所依」,發展出來的探索。如下列路徑:
.期待(此時期待是所依)→感受→觀點→期待。▸新的「期待」浮出冰山。
.新的期待(此時新的期待是所依)→感受→觀點→期待。▸更新的「期待」浮出冰山。
三輪的冰山探索,帶出來的期待分別是「我要改變哥哥」、「讓家人開心」、「自己做到尊重他人」。讓宜君重新覺察,重新認識、整理自己,帶出新的決定。
茂雄的探索路徑,展現了一種向度,他大方地公開了路徑,我相信會讓很多有心人興奮。
冰山的探索路徑
冰山的探索,以提問為基礎,因此需要好奇的素養。
當有了好奇的素養,進入冰山各層次探索,需要一次又一次練習,最後會形成個人提問風格。
我與茂雄一同專訓時,貝曼分享了一個簡單路徑,我一經使用之後,發現威力強大:事件→感受→應對。再以應對為所依,進入感受,則產生新的感受,直接連結渴望層次。
茂雄分享的即是他的發現,很有意思的冰山路徑。
我接起茂雄的電話,他邀請我為新書作序,我當下允諾好好拜讀,也好好寫一序文。
與此同時,我也正在寫新作,亦是細膩地呈現路徑,展現冰山各種可能,而茂雄的書為我做了典範。
(作者為親子作家、長耳兔心靈維度講師)
好評推薦
「我們是自己的地獄,但同時也是自己的救贖。當我們可以看透心中那座冰山,平衡自己、他人、還有情境三者之間的關係,嘗試用一致的方式,連結內在和外在的世界,那些原本困住我們的東西,就能夠柳暗花明。」
──心理學作家 海苔熊
「提到薩提爾,我想大家就會想到冰山理論,但關於這個理論的實際應用,很多人只知其名不知其意。國內企業教練先驅、資深諮商心理師陳茂雄老師,終於出書要透過「薩提爾模式」的理論基礎,與您分享如何實際應用解決人際生活難題。
其實每種人際關係的應對,如職場、親子、夫妻等,所要運用的技巧與智慧都不盡相同,但最初都是從認識自己開始,理解自己的慣性回應做法,再透過技巧訓練新的情緒表達,就能將人際難題迎刃而解,與大家分享這本幫助人生闖通關的好書。」
──《閱讀人》主編 鄭俊德
自序:如何更自在地做自己?
我帶著好奇又忐忑的心情走進我人生的第一堂「心靈成長」課。好奇的是這種課程我會感興趣嗎?忐忑的是,老師會不會要我在大家面前說一些我不習慣說出的內心話?
這是當年我在四十幾歲時,突然覺得好像頓然失去了人生的方向,使用了各種方法找尋人生的意義卻一直得不到答案,最後決定聽從友人的建議,開始嘗試用心理學的方法重新認識自己,因而進入了心靈成長這個陌生的領域時的場景。
我已經忘了這堂課的名稱及內容,只留下兩個印象。一個是二、三十個同學中只有兩個男性(含我在內);第二個印象是,我很尷尬地發現,每當老師問大家「有什麼感覺」時,全班似乎只有我一個人答不出來──不管我怎麼回答,老師總是說:「你說的是『想法』,不是『感覺』!」
老師這樣的提醒,讓我對開發另一層面的自我更好奇;加上後來我規劃人生下半場的方向,是要從高科技業的主管,轉換跑道至心理諮商、「領導人教練」等助人的工作,但擔心我這種理性遠大於感性的特質,是否能做好助人的工作?為此我參加了一個長期的自我成長工作坊。我原本的出發點是想要學習感性的能力,結果不止在感性能力上有所收穫,還更進一步體會了自我覺察的重要。
這個工作坊的重點不在於教導心理諮商的方法,而著重於幫助學員經由自我覺察來解決自己的問題。整個學習過程兩位老師很少「上課」,只是讓學員輪流接受他們的心理諮商,解決各種困擾著學員的問題。
當時我尚未接受正式的心理諮商訓練,加上老師也沒有花太多時間講解他們所使用的方法,所以其實並沒有學到什麼諮商技巧。最大的收穫是從觀摩大量的諮商案例中體驗到:
.人們受到各種我從沒想像過的問題所困擾。例如,有人即使父母都已經過世,卻仍然無法違背父母生前的願望,繼續勉強自己去追求那些自己不感興趣的目標;有人居然可以如此地為他人著想,即使身邊的人都為他叫屈,但他卻感覺不到自己的犧牲與委屈;有人即使是眾人公認的人生勝利組,但他自己卻認為這不是真的,而一直害怕這個假象隨時會被戳穿;有人居然沒有辦法從任何事物中感到喜樂;有人居然可以因為一件小事而引發了無法控制的憤怒或悲傷;有人很渴望親密關係,也總是能夠很快的找到對象,但總是在雙方漸入佳境時提出分手等等,不一而足。
.這些困擾的產生一定有其前因後果,只是當事人自己並不知道。例如,因為小時候渴望父母的認可卻一直沒有得到,以至於即使在成人之後,甚至父母都已過世後,還是執著於非得到父母的認可不行。又如,因為小時候有被好友背叛的經驗,以至於無法相信他人,甚至變成在親密關係中,即使兩人感情沒有重大問題,卻因擔心終有一天會有被拋棄的可能,而寧願自己先提分手。
.如果當事人不知道這些前因後果,就會卡在他的困擾中,無法改變,因為人腦運作的方式就是得要先知道原因,才能改變。而心理諮商的功能,就是幫助當事人發現這些前因後果。
這樣的體驗讓我驚覺,我好像也有一些自己並不知道其前因後果的困擾。例如,我總是在工作時想著玩樂,而在玩樂時卻又惦記著工作,以至於既無法完全投入工作,又不能好好地享樂。又如,我對情緒如此不敏感的原因是什麼?我知道這是從事心理諮商工作的一大障礙,但如何才能改變呢?
這就是當時的我對於「自我覺察」的認識。這樣的認識讓我走出舒適圈,開始在課堂中學習捕捉自己的情緒,並將之表達出來;也嘗試開放自己,與老師同學們分享更多以前不習慣和他人分享的渴望與脆弱點,並得到他們的回饋,經由這樣的做法提升自我覺察的能力。
有系統地學習自我覺察
這個工作坊幫助了我下定決心接受有系統的專業訓練,於是我辭掉企業界的工作,在50歲時回到學校,成為心理諮商研究所的全職學生。
研究所的訓練讓我對於造成人們各種困擾的前因後果有更系統化的認識,也逐漸解答有關自己的疑惑。例如,我在幼時因為看到父親不夠負責而使得家裡的經濟陷入困境,也導致父母關係破裂,所以形成了「男人應該負責任,否則會有很慘的後果」的信念,這個信念就是造成我在休息玩樂時仍無法放鬆的主因。又如,幼時不喜歡父母經常爭吵,因此養成了避開情緒、壓抑情緒的慣性,以至於對自己的情緒很陌生,因而在課堂上說不出自己當下有什麼情緒。
有了這樣的覺察後,我才能對症下藥,改變那些自己不喜歡的慣性。我會在該放鬆又不敢放鬆時告訴自己,我已經夠努力、夠負責了,那種害怕自己沒有將事情做好、不夠負責的感覺其實是一種誇大的反應;我也開始安排年度家庭旅遊,遠離臺灣一、兩週,學習讓自己在不受打擾下安心地享受休息。
此外,當我不再逃避、壓抑情緒,並學習表達自己的情緒後,首先帶來的好處是改善了與家人的關係。過去我只會用理性頻道和他們溝通,現在則增加了感性頻道,所以增進了彼此的瞭解,也更能感受到彼此的關懷。其次的好處則是,我不止不再害怕情緒,甚至能夠以情緒為入口,更深入地認識諮商及教練工作中的當事人,並且更有效地幫助他們改變──我的專業能力也提升了。
多年從事心理諮商與教練工作,我深切觀察到自我覺察能帶給每個人的正面影響有多大,也因此我想透過這本書與大家分享我這些年來接受專業訓練後,不僅以系統化的方式深入認識自己,接著更應用所學,在諮商與教練工作中幫助他人經由覺察而改變,最後發展出書中這一套容易理解、學習與應用的自我覺察的方法。
發願推廣薩提爾模式與自我覺察
本書的理論基礎主要來自於薩提爾模式(The Satir Model),這是由心理學大師、家族治療先驅維琴尼亞.薩提爾(Virginia Satir)所發展出來的理論。我和許多在臺灣、香港、大陸的夥伴有幸在過去二、三十年間,能夠跟隨薩提爾的入室弟子瑪麗亞.葛茉莉(Maria Gomori)及約翰.貝曼(John Banmen)學習薩提爾模式的理論與應用,在個人成長及諮商專業發展兩方面都受益良多,更感佩他們在推廣薩提爾模式上的無私奉獻,以及對學生們的關懷與教誨。
如今兩位老師年事漸長,我們這些學生認為,將薩提爾模式以及他們的教誨流傳下去,是報答他們、彰顯他們最好的方法。由於我是他們來自企業界的少數學生之一,所以給予自己的使命是將薩提爾模式推廣到企業界,也因此發展了將薩提爾模式應用到領導管理上的兩個課程:「薩提爾教練模式」與「從自我覺察到發揮影響力」。我自2010年以來在臺灣與大陸講授這兩個課程,並於2015年先出版《薩提爾教練模式》一書(原書名為《激發員工潛力的薩提爾教練模式》)。時隔五年,如今再完成這本書,可以說是對自己有了交代,無愧於使命。
很榮幸我的課程與書都算是得到相當的好評。我認為主要的原因是,我投入了極大的心力將薩提爾模式簡化與結構化,並使用大量的案例(尤其是應用於企業界的案例),嘗試讓普羅大眾能夠深入淺出、有步驟地學習將薩提爾模式應用在工作與生活中。希望本書也能夠達到讓讀者輕鬆學習的目標。
本書分為三個部分。第一部為「重新認識自己」,其中第1章說明自我覺察的第一步就是認識自己的慣性,以及此慣性所帶來的正面與負面的影響。第2章以「冰山」的隱喻,說明我們的外在行為都受到一些內在心理因素的影響,這也是認識自己的重要步驟。
第二部以五章的篇幅說明,「情緒」這個內在冰山要素如何影響我們的外在行為,以及如何經由認識自己的情緒模式、改變自己的情緒模式,以跳脫自己的慣性之方法。讀者也可將之視為做好情緒管理、提升EQ的方法論。
第三部則分別說明「觀點」、「渴望」、「期待」這三個內在冰山要素如何影響我們的外在行為,並提供經由改變自己的觀點模式、渴望模式、期待模式,以跳脫自己的慣性之方法。
認識自己是提升自己、完成人生目標的前提,希望本書所提供自我覺察的方法與工具,能夠幫助你更自在地做自己,享受人際關係,同時又能達成你的人生願望。
前言:解放心中的大象
一隻在馬戲團裡長大的象,牠還是小象的時候,被人們用一根細細的鏈條綁住。慢慢地,小象的身軀隨著時間逐漸愈長愈大,愈長愈大,但是綁著象的鏈條,還是從小就綁著牠的那根細細的鏈條沒換,即使小象早就長成了大象、牠的身軀與力氣已經比小時候強大了幾十倍,但是牠仍然受制於那根不堪一擊的鏈條。
好心人看著不忍心,不忍象被限制了自由,開始對象喊話:「傻象啊,真是傻,那根鏈條那麼細,是根本綁不住你的!你只要試試看,就知道你可以輕易地掙開它!」
不管大家怎麼喊,大象就是不為所動。喊叫無效,有個好心人於是嘗試去推大象,想推大象往前走幾步,牠自然就可以掙開細細的鏈條,重新獲得自由。但是大象的身軀龐大,好心人一個人推不動,於是又召集了一批人來幫忙,想大家一起合力推,但即使幾十個人一起使盡了全身的力氣,還是推不動。
那個好心人終於領悟了:除非大象自己願意,否則旁人是幫不了牠的。最可惜的是,大象其實不需要上健身房練出六塊肌,牠只要用本來就有的力氣,就可以輕鬆地擺脫束縛、獲得自由。
問題出在能力還是慣性?
這則象的故事,聽起來像是個寓言故事,但其實也是我們真實人生的寫照,類似的例子在我們周遭不斷地上演,反覆出現。
慧玲是個老師,教養孩子的方式總是講大道理,這在孩子小的時候相當管用,但孩子長大之後就開始嫌媽媽囉唆,母子之間經常起衝突。先生常常勸慧玲少說兩句,但慧玲還是堅持自己的方法是對的,一直到孩子開始出現拒學的情形,慧玲才驚覺自己的教養方式的確有問題。
李董事長白手起家,在創業初期雖然歷經各種風險,但在他的努力與堅持下,終於打造起一片江山。隨著事業規模的增長,許多人建議李董事長擴大授權、培育人才,但他總是擔心部屬不能像他一樣盡心盡力,公司大小事務還是自己一把抓。一直到公司遭逢一連串的管理危機,最後被競爭者合併,李董事長才終於承認他過於剛愎自用,導致大好江山拱手讓人。
上面這兩個例子,你是否也覺得聽來熟悉?每次聽到這樣的故事,你心裡浮現什麼樣的想法?許多人將這樣的例子歸結於當事人能力不足,但是,真的是這樣嗎?慧玲身為老師,難道不具備教養兒女的知識與能力?李董事長能夠創業成功,難道不具備企業管理的知識與能力?
仔細思考,上述大象的寓言故事告訴我們的啟示是:許多時候,我們達不到目標的原因,不是受限於我們的能力,而是受限於我們的慣性。慧玲的慣性反應是,改變他人最好的方法就是傳授知識給他人;李董事長的慣性反應則是,將事業經營好的方法就是事必躬親。由於這種慣性反應是經由許多過去的成功經驗而養成的,所以很難因為別人的建議而改變,往往要到我們為之付出慘痛的代價後,才開始悔不當初。
真正的改變往往來自「自我覺察」
可見別人的建議往往很難讓我們接受,真正能夠促成我們改變的,要靠「自我覺察」。我們的慣性就像數千公斤重的大象,他人很難撼動。但是,大象一旦產生自我覺察──發現牠已經不是當年的小象,牠已經長大、成為力大無比的大象,不用等旁人喊叫,牠自己就可以不費吹灰之力地改變慣性、不受限制、重獲自由。
這就是「自我覺察」的威力。
到底什麼是「自我覺察」?自我覺察與我們的生活有什麼樣的關連?有什麼影響?
所謂的「覺察」,就是發現本來就存在的東西,而不是發明新的東西。就如同大象不需要去上健身房練出六塊肌,只要「發現」牠的力氣和從前不一樣了,就足以擺脫慣性、獲得自由。
而「自我覺察」的定義是:
1.重新認識自己,特別是認識自己有哪些慣性,以及這些慣性對我們產生哪些好的影響與不好的影響。
2.瞭解我們的慣性是如何養成的。
3.知道要如何改變,才能不受慣性的束縛,讓我們的潛力與影響力發揮出來。
換句話說,我們瞭解自我覺察的概念、學會自我覺察的方法,就能夠看清楚自己受哪些慣性所影響,打開盲點,讓自己能夠朝心裡的目標前進。
回到前面慧玲的例子,她好講大道理的慣性,固然給她帶來做好知識傳遞工作的好處,卻也給她帶來容易讓人覺得囉唆的壞處。而她的慣性是在培養自己成為一個好老師的過程中所養成的,因此很難因為他人的建議而改變。然而如果她早一點產生這種覺察,並改變與孩子溝通的方式,就不會導致只有在孩子出現了大問題時才猛然驚覺。
李董事長的例子也是一樣,他事必躬親的慣性,給他帶來的好處是,能夠鉅細靡遺、小心謹慎地度過創業初期的難關,然而給他帶來的壞處則是,一切靠自己而無法發揮團隊的力量。而他的慣性是在創業成功的過程中所養成的,當然也很難因為他人的建議而改變。但如果他早一點產生這種覺察,並改變其領導管理的方式,就不會導致最後將企業拱手讓人的後果。
本書的出發點,就是協助讀者培養這種自我覺察的能力。
自我覺察是達成人生目標的基本能力
我們每個人都希望能夠達成心裡的願望,這些願望可能很宏大,也可能很簡單,不論願望是大還是小,只要牽涉到他人,就需要靠「發揮影響力」才能夠達成。
舉例來說,大的願望如:政治家希望得到選票,政府官員希望推動政策,企業家希望功成名就,明星希望被大眾喜愛等,這些當然都需要影響別人、發揮影響力才能做到。即使相對比較小的願望如:主管希望部屬接受其領導,部屬希望得到主管的青睞,老師希望學生認真學習,大人希望小孩聽話,太太希望先生採用她教養小孩的方式,情人希望求婚成功,朋友之間希望能和樂相處等等,這些願望雖然相對簡單,但是也都牽涉到他人,需要影響另一個人才能達成。
影響別人不容易,我們經常受挫。市面上有各種書籍教大家如何發揮影響力的「方法」,然而本書的切入點不放在「如何做」才能發揮影響力,而是聚焦在「去除盲點」,就自然而然能夠發揮影響力。
例如,太太生氣時,我總是習慣性地想說服她不必為這種事生氣,以至於惹得太太更生氣。當我發現(覺察)自己總是想急著說服的盲點後,我的改變其實很簡單──許多時候只要先靜靜地聽太太說,太太抒發完了,她的氣也就慢慢消了,她氣消後感覺到我的關懷,反而就更願意靜下來聽我的意見。我做得更輕鬆,但我的影響力卻提升了。
再舉一個例子。兒子喜歡玩電腦遊戲,經常一玩就玩到深夜,我用各種高壓手段禁止兒子上網,都沒有好的效果。當我發現(覺察)兒子已經長大,已經有自己的想法,但我對待他的方法還是跟他小時候一樣、沒有跟著改變,看到自己這個盲點後,我開始給兒子更多的自由,兒子覺得被尊重,也就比較願意聽我的話。我做得更輕鬆,但我的影響力卻提升了。
在工作上可以舉的例子更多。我剛開始擔任主管時,大事小事凡事都要管,讓自己累得半死,但是團隊績效卻不如預期,與投入的心力不成正比。當我發現(覺察)我還是用我所習慣的鉅細靡遺的「工程師心態」在帶領我的團隊時,我開始在該放手時讓部屬發揮,結果團隊績效反而變好。我做得更輕鬆,但我的影響力卻提升了。
這些例子,你是否有熟悉的感覺?這本書將重點放在「如何提升自我覺察的能力」,而不是提供一些「發揮影響力的技巧」,因為我相信,只要自我覺察的能力提升了,發揮影響力的效果就會跟著而來。但這並不代表我認為學習發揮影響力的方法是沒有用的,我認為「自我察覺的能力」與「發揮影響力的技巧」這兩者相輔相成。從自我覺察著手,是一種「由內而外」的改變,能夠更持久有效。
自我察覺是可以學習的能力
許多人一聽到「自我覺察」這四個字,當下反應是:「這不是廢話嗎?認識自己當然很重要,還要你來告訴我嗎?」、「我當然認識自己,難道你會比我更瞭解我自己嗎?」、「這是個虛無飄渺、打高空的名詞,我對於抽象的思考不感興趣!」
但你真的瞭解自己嗎?自我覺察的能力對你來說,用處不大嗎?或許很多人也有這樣的經驗:
.「我為了一件小事跟配偶/同事/朋友大吵一架,事後想想,實在不值得為這種小事吵到這種地步。但是我不知道為什麼,每次到那個節骨眼,我總是控制不了自己,又會重蹈覆轍地和對方吵起來。」
.「主管老是說我人際關係不好,我很不以為然,我承認我有時會和同事起衝突,但那都是他們先來惹我的,不是我的問題。直到有一天,主管對我說:『如果只有一兩個人說你不好相處,我們可以說這不見得是你的問題。但如果多數人都說你不好相處,你難道不需要檢討嗎?』當下我無言以對,但我還是不知道我到底怎麼了?」
.「有時候我會陷入一種揮之不去的情緒當中,那種感覺就像是越不想失眠就越睡不著,非常難受。我很不想再發生這種問題,但我卻不知道如何解決。」
許多人自認很瞭解自己,其實不然,我們每個人都有盲點。再者,「自我覺察」給多數人的印象是:這是個經常聽到的名詞,且廣泛地被認為是一種重要的能力;然而同時也認為這是一個很抽象的概念,雖然知道其重要性,但卻不知如何著手將之變為一種能力。本書的出發點,就是將自我覺察這個「概念」賦予按部就班、可以操作的步驟,讓它成為一種你可以自己學習的技能。
我希望這本書能夠提供兩個價值,首先是提供一個深入瞭解自己的方法,也就是「自我覺察」的方法;第二是,提供一套具體、可學習、可操作的,「由內而外的改變以發揮影響力」的方法。
本書以心理治療大師維琴尼亞.薩提爾女士所發展出來的「薩提爾模式」(Satir Model)為理論基礎,加上我從實務經驗中所歸納出來的實用工具,希望幫助讀者能知其然、也知其所以然地學習自我覺察。
凡是有興趣深入認識自己、瞭解自己,或者是想要改善人際關係、發揮更大影響力的讀者,都可以從本書獲益。我從教學中的經驗發現,深切體會到「做人比做事難」的人,會對本書特別有興趣。
本書與我的另一本書《薩提爾教練模式》有相輔相成的效果。這兩本書都以薩提爾模式為理論基礎,主要的差別是,本書強調如何發現自己的盲點、並產生改變。《薩提爾教練模式》強調的則是如何幫助他人發現盲點、而產生改變。有些讀者學習了教練方法並開始實踐後,逐漸發現,有時無法有效地運用教練方法來幫助他人,其原因出在自己就存在著盲點,才看不到他人的盲點。因此看過《薩提爾教練模式》的讀者,將會發現本書也有助於教練能力的提升。
沒有看過《薩提爾教練模式》的讀者在看完本書之後,將發現這種改變自己的方法,其實也可以用在幫助他人改變,因此可能產生學習教練方法的動機,此時再讀《薩提爾教練模式》,就能夠得到幫助他人更具體的方法。
【第一部】重新認識自己
第1部重新認識自己
為什麼我們這樣說、那樣做,往往與想達成的目標愈離愈遠?
薩提爾的一致性理論,帶我們瞭解四種常見不一致的行為慣性,藏著怎樣的盲點。
第1章:找出慣性模式
1找出慣性模式
陳經理對於帶領小葉這位部屬充滿無力感,跑來找我討論,我請他說說有什麼狀況:
陳經理:就以最近我交給小葉的一個任務來說,他先是說資訊不夠,所以進行不下去,於是我和他討論如何收集資訊。這問題解決後,他又說預算不夠,於是我和他一起計算後,他同意其實預算是夠的。然而沒幾天他又跑來說人力不夠,需要加人才能完成任務。
我:聽起來小葉不太有經驗?
陳經理:其實他在這個職務上也好幾年了,我也經常教他做事要先規劃,但他就是學不會。
我:那就是他不太負責?
陳經理:你說他不負責,但他最後還是能完成任務。
我:那你認為原因是什麼?
陳經理:我就是不知道我要怎麼做才能教好他。
陳經理的慣性模式是,凡事總是檢討自己而不會要求別人,當他碰到像小葉這種不能自動自發的部屬,只會一再給予教導、給他機會。接著,當他看不到自己的教導成效時,總認為是自己不夠努力,不能找到更好的方法來改變部屬,因此又更努力地諄諄教誨。
陳經理的慣性模式所產生的影響是,部屬反而不認為自己有什麼不對,甚至養成依賴陳經理的習慣。陳經理的盲點是,他的出發點是希望部屬能自動自發,但他的慣性模式反而讓部屬更加依賴他,而無法養成自動自發的習慣。
從前言中大象的故事以及上面的例子,我們可以看到,認識自己的慣性是自我覺察的第一步。大象要先知道自己已經習慣於被鏈條所束縛,陳經理要先知道自己的習慣是過度檢討自己,才談得上如何改變以發揮更大的影響力。
從「一致性」理論認識自己的慣性模式
雖然我們知道自我覺察是改變慣性的關鍵,也希望能夠提升自己的覺察能力,但是該從哪裡開始?心理學大師維琴尼亞.薩提爾所提出的「一致性理論」是「自我覺察」的第一個工具。
根據薩提爾的剖析,人生就如一個舞臺,這個舞臺是由「自己、他人、情境」三個主要架構組合起來。現實人生的各種問題及困頓,也都脫離不了「自己、他人、情境」的三角關係。一個人如果在這三角關係中失衡了,例如,過於注重他人及事情,而委屈自己;或是隻顧自己、不管他人及事情;或是隻管事情,不顧自己及他人。不論是那種失衡,終究不圓滿,無法長久持續。
因此,行為模式只有能維持「自己、他人、情境」的平衡,才是理性的選項,或是幸福的選項。「自己、他人、情境」三角關係的平衡,薩提爾稱之為「一致性」(congruence),反之,「自己、他人、情境」三角關係若不平衡,則稱為「不一致」。
「一致性理論」提出了「應對姿態」,也就是「行為模式」的概念。所謂「行為模式」,就是人們在成長過程中都養成了一些慣性行為,如果我們在面對壓力時(通常也就是碰到難題時)總是會不假思索地、一再重複地出現某些慣性行為,就稱為「行為模式」。行為模式包含了兩個重要的意涵,首先,它指的是面對壓力時所展現的外在行為;其次,如果它會一再地、重複地、在各種環境(工作、生活)中都會出現,我們才稱之為「模式」。
我們為什麼會選擇某些行為?為什麼會形成某些模式?為什麼會呈現出目前的人生樣貌?你可以試著用現代的電腦常識來理解。我們每一個人就如一部獨一無二的電腦,有獨有的內建程式,指揮著每個人的一舉一動,而造就了各自不同的人生境遇。這個內建程式是在成長過程中,無意識地積累形成,我們從來不知道它到底編排了哪些指令。這些指令、程式主導我們,形成無意識、非理性的慣性行為模式。
我們的「行為模式」有時候有助於我們達成想要的人生目標,有時候卻是沒有幫助的,甚至會阻礙我們達成人生目標。
所謂「人生目標」指的是,我們希望自己一生中想要達成的長期目標,例如有健康的身體、美滿的家庭、做自己能夠有成就感的工作等。相對而言,我們也都有些短期的目標或希望,如:享受美食、有人作伴、工作輕鬆等。許多時候,短期目標雖可帶來一時的快樂,但與長期目標是互相衝突的:盡情享受美食可能有害健康,只想排除寂寞感可能無法成就美滿的家庭,輕鬆的工作可能無法帶來成就感等等。
薩提爾所談的人生目標,指的是能夠讓我們維持長久幸福感的長期目標。而「一致性理論」將有助於我們達成人生目標的行為模式,稱為「一致的」行為模式;將那些有礙於達成我們人生目標的行為模式,稱為「不一致」的行為模式,也就是「有盲點」的行為模式。我們學習「一致性理論」,就是要發現、並排除行為模式的盲點,使我們的行為趨向「一致性」,讓我們能夠發揮影響力,達成人生目標。
薩提爾將常見的「不一致」的行為模式分為「討好型」、「指責型」、「超理智型」、「打岔型」四大類型。接下來,我將分別說明這四種不一致的類型。我先用案例描述類型,大家可以很容易瞭解每一種類型在生活中出現的樣貌,接著說明每一種類型通常會展現什麼樣的行為模式,以及該類型的盲點,最後指出破解盲點的方向。
第一種不一致:討好型
典型的討好型就是一般人口中的「老好人」。往好的方面說,他們隨和厚道,性格溫柔,處處為他人著想,喜歡幫助人,還能為大局犧牲自己的需要。往壞的方面說,他們常迎合他人、不願得罪人,所以常被視為沒有原則;再者,他們不會拒絕別人,即使對於不合理的要求也勉強自己接受,有時幾乎到了失去自我的地步。
在「自己、他人、情境」的三角關係中,討好型習慣偏重「他人」與「情境」而忽略「自己」,因此其所展現的行為模式是「不一致」的。
下面就是一個討好型(「老好人」)的案例。
梅芳是位中學老師,在校長的力邀下接任總務室主任,她經常面對這樣的困境:
學校的行政工作一向被視為苦差事,老師們都不想做,我是受了校長的感召才答應兼任總務室主任,想不到這是惡夢的開始。一位過去和我有些誤會的老師一直找我麻煩,而其他老師不是附和他就是作壁上觀,導致我的工作不是無法推動,就是一切都要自己做。例如新型冠狀病毒肺炎流行期間,需要老師們輪值在校門口量體溫,但他們都說這不是他們的責任,要總務室自己想辦法。我實在不知道他們為何如此對我。
我問梅芳,當時她如何回應,梅芳說:
我當時感覺很挫折,但說不出話。一方面認為我的提議很合理,且根本不會造成老師們太大的負擔,但另一方面又覺得他們說這是總務室的責任也有道理,所以就說不出話來。
我再問梅芳,後來怎麼辦?梅芳說:
怎麼辦?我只好到處拜託和自己比較要好的老師幫忙,真的找不到輪值的人時,只好自己上場。我實在很累、很挫折,常常想提出辭呈不幹這總務室主任了。但想到這樣自己不就半途而廢?而且校長這麼有理想要辦好校務,也不忍心讓他孤軍奮鬥,所以就這樣撐了一年。但現在快撐不下去了,我實在不知道我到底做錯了什麼,而讓其他老師這樣對我。
梅芳是相當典型的討好型,也就是「老好人」。她過於重視他人及照顧情境(完成任務)而忽略了自己,在「自己、他人、情境」這個三角中失衡了。
我們在日常生活中常見到像梅芳這類型的人,他們總是很和氣,很有人緣,希望帶給身邊的人溫馨快樂,很會替別人著想,凡事都先考慮別人。他們做事時,不僅會努力把事情做好,也會照顧到別人的感受,力求一切圓滿和氣,自己委屈些是沒關係的。這樣的人是很敏感的,因為他經常注意別人的需要,隨時關懷他人、照顧他人,同時又費盡心思來顧全大局。對他們而言,委屈自己,成就別人,或犧牲小我,完成大我是應該的。
想當然,討好型會有很多朋友,許多事情在他的犧牲下,也都看似圓滿地解決了。但是,這類型的人內心快樂嗎?並不盡然。事實上,討好型的內心常有許多疑惑:「為什麼總是我一個人在忙東忙西?為什麼別人可以那麼悠哉?為什麼別人會那麼自私?」
在家庭或在職場上,討好型由於很多事情都自己攬下來做,造成身邊的人依賴成性,或把他們的付出視為理所當然而袖手旁觀,任由討好型忙個不停而筋疲力竭,常常內心會覺得委屈。
從另一個角度來看,討好型凡事身先士卒,自己可能愈來愈能幹,但卻剝奪了別人學習的機會。譬如說,一個好好母親,事事為子女打理齊全,子女開心又無慮,好好母親也以被孩子需要為榮,但結果是小孩因此錯失從日常生活學習成長的機會,可能成為媽寶,一輩子離不開母親的照料。
討好型總以為自己的辛勞可以感動別人,而期待別人因而有所改變,但結果並非如此。總之,他們常會博得「好人」的美譽,也力求做個「好人」。然而,由於經常承擔過多的責任,經常委屈自己、壓抑自己的情緒,日子久了,這類人除了體力不堪負荷,還累積很多的情緒而內心鬱抑,但又無法宣洩,因為通常都是他們照顧別人的情緒,傾聽別人的痛苦。討好型只習慣付出,而不敢要求,不輕易表達自己的需要及情緒,別人也就會忽略或完全不瞭解他們的需求及情緒。對別人的錯,討好型總是隱忍不說,默默期待別人會因為看到他的努力與以身作則而自行改過。這樣的期待往往會落空,因為討好型做得越多,別人就越習慣讓他們承擔更多。
▎討好型的盲點與改變方向
討好型認為凡事都是自己的責任,出問題時也總認為是自己做得不夠好,怪不得別人。因此,他們常處於自責的狀態。若任務沒有完成,他們會先檢討自己,看看自己做錯了什麼,或是有什麼疏忽,甚至常懷疑自己是不是有什麼該做而沒有做的,內容可以任由憑空想像,而造成更多壓力。
也就是說,當碰到問題,當壓力來時,討好型的慣性反應是:「只要我再多努力一點,就可以解決問題。」但這正是他們的盲點所在,往往就是因為他們只會要求自己,不會要求別人、或不知道要動員別人一起努力,所以才產生問題。
因此,好好先生/女士需要改變的方向是:學會要求別人,讓別人承擔起屬於他們的責任;多看重及表達自己的需要;學習有話直說,避免總是因為怕傷害他人而拐彎抹角,讓他人弄不清楚他想說什麼;學習說「不」,避免扛起不屬於自己的責任。(具體的方法將於後面的章節說明。)
回到前述梅芳的案例,我們可以看到梅芳總是將解決問題的焦點放在「自己做錯了什麼」、「自己還可以多做什麼」。這是她的慣性所引發的反應,也正是她的盲點所在。
後來梅芳將焦點放在「我可以要求別人做些什麼」,才解決了她的問題。梅芳察覺盲點後,做了以下的改變:
我在校務會議上說:「辦好校務需要團隊合作,如果學務處提出的教學方案都要靠學務主任自己一班一班去教,他做得到嗎?不是需要所有老師配合去執行嗎?同樣道理,安排輪值量體溫的責任在總務處沒錯,但執行時就需要所有老師配合,所以希望老師們幫忙,公平地承擔輪值的工作。」
第二種不一致:指責型
指責型就是一般人口中的「自我中心」的人。往好的方面說,他們非常清楚自己的目標,也擁有達成目標所需的堅強意志;他們堅守自己的原則,不怕因此得罪人。往壞的方面說,他們容易只看到自己、看不到別人,有時會為了完成自己的目標,而給別人過大的壓力,甚至委屈別人或造成別人的傷害。
在「自己、他人、情境」的三角關係中,指責型習慣偏重「自己」與「情境」而忽略「他人」,因此其所展現的行為模式是「不一致」的。下面是一個指責型的案例。
王經理一向使命必達,深受總經理的器重,然而出乎意料地,總經理居然下重手:
總經理給我下最後通牒,如果壞脾氣不改,就不能再擔任主管職。他總是說我達成目標的積極性與能力絕對沒問題,但實在太容易衝動,動不動就罵人,以至於留不住人,而其他部門也經常反應受不了我的高姿態,不想和我合作。我一再告訴老闆,我也不喜歡發脾氣做壞人,只有在受不了別人那種吊兒啷噹、沒有責任感的時候才會發飆。況且,如果我不盯這麼緊,怎麼能夠總是達成總經理交付的目標?總經理不能又要馬兒跑、又要馬兒不吃草呀!
我請王經理舉例,他說:
昨天客戶打電話給總經理抱怨公司處理他們的訂單動作太慢,我將負責該客戶的業務人員小秦叫來問,他說了一大堆理由,我實在聽不下去,把他臭罵一頓,果然第二天問題就解決了。這才是處理事情的方法!
我好奇的問王經理,結果問題到底出在哪裡?王經理楞了一下,說:
我還真不知道問題到底出在哪,不過事情很快地解決了,這才重要,不是嗎?
我更好奇了,問他小秦平常的表現怎麼樣,王經理說:
平心而論,小秦在我團隊中的表現是數一數二的,但我的管理原則是絕對不能讓任何部屬鬆懈,螺絲一旦沒有鎖緊就容易出各種問題。這也是我帶領的團隊總是能夠使命必達的原因啊!
王經理是個相當典型的指責型,也就是自我中心的人。他過於重視自己及照顧情境(完成任務)而忽略了他人,在「自己、他人、情境」這個三角中失衡了。自我中心的人也是社會上常見的,這種人總是推斷別人是錯的,因此習慣批判別人,自己則永遠是對的。
指責型的人為了成就自己及完成任務,在過程中會不顧他人的感受,是追求結果導向的人。因此,他在某方面而言,不會像討好型那麼優柔寡斷,欠缺指揮能力,反而會因為不畏懼指出別人的缺失,而勇於發號施令,具有執行力及領導能力,事情在他的指揮下,一時也似乎都能達成目標。
指責型善於找別人的缺點,在他們心中,問題都是別人造成的,也就形成經常攻擊和批判別人的習慣。心中想的,或是口頭語常是「都是你的錯」、「都是某某人害的」、「就是因為你……,事情才變成這樣……」等等,反正千錯萬錯都是別人的錯。為了證明是別人的錯,他得不斷地挑剔別人,用放大鏡擴大別人的小過失,或甚至無中生有編派別人的錯誤,或扭曲別人的善意。當然,另一方面,他也要找盡理由來為自己辯護,證明自己是對的。
指責型喜歡支配別人,固執自己的意見,要求別人應該如何如何做才對,「你應該……」 、「你不應該……」這類的詞彙也成為他慣用來支配或批判別人的口頭語。情節嚴重者,謾罵、叨唸、辯解往往成為他的生活型態。
指責型往往是孤單的,沒有幸福感,經常沉浸在憤憤不平的情緒中。由於這樣的人認為凡事都是別人錯,因此很難接受不同的意見,長久以往,未能自我檢討,失去改過成長的機會,以致工作表現會停滯不前,而容易受挫。
在職場上,指責型的人如果當主管,有時雖也能逼迫員工更努力,但因為聽不進員工的建言,得不到他們的忠誠,終究無法留住人才。指責型在家庭也一樣因為不斷挑剔、指責其他成員,家中處於感受不到愛的氛圍,也會衍生許多問題。
▎指責型的盲點與改變方向
指責型習慣指責別人,從心理層面來看,其實是利用攻擊和批判別人來建立自己的權威,想藉此取得別人對他的服從與敬畏,但長久以往,他的做法經常適得其反,別人對他不是口服心不服,就是不再願意與他共事或合作。因此這類人往往是孤單的,經常沉浸在憤憤不平的情緒中。
當問題產生時,指責型不假思索、馬上的反應是:「只要我再給別人更多的壓力就可以解決問題。」但這正是他的盲點所在:往往就是因為他只會給人壓力、不會聆聽他人、也不會替他人著想,以至於不瞭解真相,或得不到他人的真心合作,所以才產生問題。
指責型應該改變的方向是:檢討別人之前先反省自己是否有錯;學習傾聽別人以瞭解事情真相、以及別人做不到其要求的原因;學會容納不同意見、以及尊重和自己個性迴異之人。(具體的方法將於後面的章節說明。)
回到王經理的案例,我們可以看到原先他將解決問題的焦點放在「如何給別人更多的壓力」。這正是他的慣性所引發的反應。
後來王經理將焦點放在「我想了解什麼是小秦沒有處理好這件事的真正原因」,才解決了問題。他做了以下的改變:
我改變心態,先相信小秦想將事情做好,所以一定有他的苦衷。於是我耐心地聽他說明,才發現公司的電腦軟體在設計時有欠周詳,因此這類訂單需要配合人工作業才能處理完成。而小秦那天想跟我說的是,他建議公司修改軟體的設計,以一勞永逸地解決這種問題。於是我跟小秦道歉,並要求資訊部修改軟體。
經由這樣的改變,王經理不只解決了一個客戶的抱怨,還找到了問題的根源而能夠避免類似的問題再重複發生。同時,他還給了小秦一個公道,或許也挽回了小秦的向心力。
第三種不一致:超理智型
我們可以用「法官」來形容超理智型的人。法官要求自己凡事只看客觀證據,不能涉入主觀情感。往好的方面說,他們是非分明、邏輯清楚、講道理、有原則而公平客觀。往壞的方面說,他們容易只看到「事」而看不到「人」的層面,與人溝通時喜歡講大道理,故容易給人固執、不知變通,甚至冷酷無情的印象。
在「自己、他人、情境」的三角關係中,超理智型習慣偏重「情境」而忽略「自己」與「他人」,因此其所展現的行為模式是「不一致」的。
下面是一個超理智型的案例。
國良很訝異,他太太居然提出離婚。國良回想:
兩個月前和太太為了一點小事爭吵,她又提出要離婚,我想這又只是她的氣話。想不到兩個星期後,她很冷靜也很慎重地說她是真的要離婚,因為她實在已經忍耐很久。她說,以前是想讓小孩有個完整的家,但現在孩子終於上大學了,她再也不用顧慮那麼多,可以真正去追求自己人生的幸福了。
這幾年來由於在公司快速地升遷,我花越來越多的時間在事業上,太太經常抱怨我心中只有工作,所以自己也知道和太太有點疏離。然而捫心自問,我這麼努力也都是為了這個家,我們住的可勉強稱之為豪宅,小孩可以上國際學校,每年還可以全家出國旅遊兩次。更重要的是,太太也知道我不但沒有外遇,甚至連想都沒想過,她怎麼會抱怨到這種程度?
我問國良,那麼到底是什麼原因呢?國良說:
其實我也還不理解。我問太太所謂「忍耐很久了」是什麼意思?她說我們之間已經沒辦法溝通,我還是不懂。她舉例說,我明知她星期天早上喜歡睡晚一點,但有一次我在星期天一大早因為找不到鑰匙而將她吵醒,她很生氣,所以兩人就吵起來了。她說:「你講了一堆理由,但是你把我吵醒,為什麼不道歉呢?」我說:「我沒有錯,為什麼要道歉?」她說這就是我們無法溝通之處,因為我凡事總是要講大道理,而她總是說不過我,所以兩人總是沒有交集。
我問:「那你現在知道她的意思了嗎?」他說:
我還是覺得很冤枉,那天我也不是跟她吵,只是跟她解釋,我是出於好意想出去買早餐給她吃,而且也是因為她前一天晚上動了我的衣服才讓我找不到鑰匙,我的確沒有錯啊,為什麼要道歉?再者,有必要為這樣子的小事而鬧離婚嗎?
國良是典型的超理智型。
超理智型很重視規則及邏輯,一開口經常就是不斷地在分析事理。對這類的人,解決問題、就事論事是最重要的,一切要合乎邏輯、規則及事件的需要,「感情用事」是大忌,會不利於問題的解決。自己或別人的感受是可以忽略及犧牲的。
和指責型不同的是,指責型總是在指責別人的錯,不管自己是否合理,而超理智型則是隻要別人有道理,他就願意接受。再者,指責型不怕展現情緒(特別是生氣的情緒),而超理智型則要求自己做到喜怒不形於色,因此總是壓抑情緒。
超理智型習慣用邏輯說服別人,也要求自己及別人都要符合邏輯。他會極力做到公平、守規則、守紀律,細節也要清楚交代,講究事證及數據,通常他也是有能力果斷地解決問題。
然而,超理智型往往變得刻板僵固,凡事依規定,不知變通、欠缺彈性及創意。因此,當外在環境變化時,他因為凡事按部就班,也容易適應不良。尤其,在現實環境中,有許多灰色地帶無法用規則或邏輯來應對,常會混雜許多人情世故,超理智型在這種狀態下,往往成為難以溝通的冥頑分子。
超理智型講究鐵面無私,也就缺乏親和力,比較難和別人建立親密關係。尤其是在家庭,家庭不是講道理的地方,超理智型往往在夫妻關係及親子關係方面都較嚴肅拘謹。
▎超理智型的盲點及改變方向
超理智型一切講究道理,但人世間是有情世界,許多事情必須情理兼顧,有時道理講不通的,動之以情反而能達到目的,這是超理智型很難做到的。
當問題產生時,超理智型不假思索、馬上的反應是:「只要我能夠將道理講得更透澈就能說服別人、解決問題。」然而這正是他的盲點所在:往往就是因為他只知道用各種事證、數據及更完備的邏輯,講更多的道理,或檢討標準作業程序來應對事情,才造成問題無法解決。
超理智型需要改變的方向首先是,提升對情緒的敏感度,除了要能夠解讀他人的情緒外,也能適當地表達自己的情緒,才能用較貼近人心、甚至「動之以情」的方法影響他人。其次是學會適時地跳脫規則與框架、發揮創意,解決問題。(具體改變的方法將在後面的章節中進一步說明。)
回到國良的案例,從他的描述,我們可以看到他深信「真理越辯越明,只要將道理講清楚就可以解決問題」,所以他會對太太說出:「我沒有錯,為什麼我要道歉?」這樣的話。而我們也可以猜測到,太太所說的「兩人總是沒有交集」,指的很可能就是兩人用不同的頻道溝通,先生用的是理性的頻道,太太用的是感性的頻道,就像是兩條平行線,所以沒有交集。
後來國良終於體認溝通的頻道有理性與感性兩種,應用得當才能完成有效的溝通。他說,他開始學習多用感性的頻道與太太溝通,夫妻關係已經有點改善。他雖然不知道是否能挽回婚姻,但至少已經知道改變的方向與方法,所以他知道該如何繼續努力下去。
第四種不一致:打岔型
打岔型也可以說是「逃避型」,他們碰到困難、面臨壓力時,馬上的反應就是「先閃再說」。往好的方面說,他們看似樂觀豁達、無為而治,對任何事都不會太在乎;當他們以幽默有創意的方式來轉移焦點時,往往同時也營造了歡樂的氣氛,讓大家開心。往壞的方面說,他們不想面對問題,只是想拖延或等他人出來解決問題;久而久之,不但會讓人覺得他們隨波逐流、沒有方向,甚至到後來連他們也不知道自己到底要什麼。
在「自己、他人、情境」的三角關係中,打岔型習慣忽略了所有的要素,因此其所展現的行為模式是「不一致」的。下面就是個打岔型的例子。
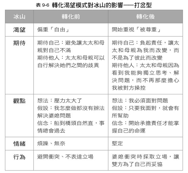
政銘描述他處於婆媳衝突中的困境:
我們結婚後和母親住在一起(父親已經過世),由於母親和太太都比較強勢且喜歡掌控,因此婆媳關係一直不好。一年前太太和母親起了個大衝突,從此兩人將對方視為仇寇,對於我的工作選擇、孩子的教養方式、甚至生活起居習慣等都有不同的意見,且都要爭輸贏,還要我選邊站。我不想選邊站,她們就都怪我太軟弱、過於順從對方。這是我最大的壓力來源。
我問政銘通常如何處理太太與母親之間的衝突,他說:
我真的是左右為難,有時我覺得她們兩人所說的都有道理,更重要的是,我很清楚我根本沒有辦法改變她們任何一方。從小母親有很多要求,如果不照她的意思,她就會一直嘮叨到我屈從為止,所以我早就學會不做無謂的抵抗。跟太太交往時還好,結婚後她就變得凡事都要作主,如果不順她的意,她就會說我不愛她,或者我沒長大,一切都還要聽媽媽的等等。因為要改變她也是比登天還難,因此我採取的立場就是讓她們自己去解決。
我嘗試瞭解政銘在工作中是否有類似的情況,他說:
我是個工程師,技術性的工作對我來說不是問題。我的壓力來自主管要我改善溝通能力:對內要多表達意見、提出看法,對外要能有技巧地拒絕客戶不合理的要求、清楚解釋公司的立場。可是我面對他人的挑戰時,通常就會講不出話,要不然就是不知所云。
政銘是典型的打岔型。
打岔型碰到壓力時,首先想到的是:「這是我無法處理的問題,能閃就閃、能躲就躲吧!」因此他會想盡各種辦法避開或拖延問題,不願面對。
打岔型常用轉移話題的方式來逃避問題,他可以在不同的話題中,不斷地移轉,什麼話題都可以聊,幽默風趣,但多是言不及義,對於重要的問題常避重就輕或避而不談。
一般而言,和打岔型在一起會覺得很輕鬆好玩,是吃喝閒聊的好夥伴。但你問他問題的時候,譬如問他最近工作如何,他可能回答你最近的球賽太精彩了,於是就開始講起球賽。當大家比較嚴肅地討論一個話題的時候,他可能就會不斷地插嘴、打岔,或者是用一些輕鬆的笑話來轉移話題,改變氣氛。因此,一場聚會下來,你們也許聊了很多的話題,但卻沒有一個話題得到清楚的答案,也得不到具體的結論。
和打岔型在一起雖然好玩,但是互動中也可能因為他過度打岔,或者是常用一些不適當的舉動來轉移別人的注意力,以至於讓人心生嫌惡。尤其是在必須比較認真嚴肅的場合上,打岔型更容易成為幹擾。
因此,和打岔型共事是很困難的,因為他慣於拖延、無法切入焦點,不認真、沒有效率。然而,打岔型也往往具有創造力和彈性,有時候他的打岔或玩笑也可能讓事情跳脫原來的框架,而出現不同的解決方式,對事情有幫助,雖然他的原意是在於逃避事情,而非解決問題。
▎打岔型的盲點及改變方向
打岔型表面上玩世不恭,嘻哈度日,但他內心可能充滿焦慮,因為他知道諸多問題尚未得到解決,外表輕鬆不過是用來掩飾自己的不足,不面對問題是因為沒能力解決問題。長久下來,打岔型對自己的能力會愈發沒信心,甚至演變成找不到人生的方向。
碰到問題時,打岔型不假思索、馬上的反應是:「只要躲過一時,問題就會自己消失!」然而這正是他的盲點所在:往往就是因為他的拖延逃避,才讓問題越來越嚴重。他需要改變的,首先當然是他的心態──相信他必須、也能夠掌握自己命運的心態。而這種心態的建立,往往要從設定目標開始,尤其是從一些小目標開始,才能逐漸培養解決問題的能力。(具體的方法將於後面的章節說明。)
回到政銘的案例,我們可以看到他認為許多問題是他無法解決的,所以他只能逃避,希望問題會自己消失。這正是他的慣性所引發的反應。
在壓力下,你慣用哪種行為模式
看過以上這四種不一致的行為模式後,你不妨停下來想一想,自己是偏向哪一型?你平時與人相處常常委屈自己、迎合他人嗎?還是總是認為自己不會錯、別人應該來配合你?還是認為一切應該講道理與邏輯、情緒只是一種幹擾?還是常常以逃避拖延來面對問題?
薩提爾指出,雖然多數人都會有討好、指責、超理智、打岔這四種行為,但是會特別傾向其中一種或兩種行為。如果你能夠「對號入座」,先了解自己的行為慣性,讀到後面的章節會更有共鳴,也更能夠知道可以怎麼改變自己。
請注意,所謂「行為模式」,指的是一個人「在壓力下」習慣展現的行為。所謂在壓力下,通常指的是當一個人碰到比較困難棘手的問題時。我們用下面的例子來進一步解釋。
年底,陳經理打完考績,要和部屬一一面談,除了讓他們知道其考績評等外,也要利用此機會給他們回饋和建議。小張工作認真,得了個A。面談時,陳經理很開心,說了很多鼓勵的話,而小張當然也欣然地接受A評等,以及陳經理的建議,一點壓力也沒有。
輪到小王就不一樣了,小王業績一直不理想,讓陳經理很傷腦筋,給了一個C等。和小王面談時情況就完全不一樣了,小王對拿到C等的原因斤斤計較,對陳經理的回饋與建議也多所抗拒。此時陳經理被挑戰後的應對方式,如果決定將小王的考績改為B等,他的行為模式很可能是「討好型」;如果一聽小王的辯解就勃然大怒、臭罵一頓,他的行為模式很可能是「指責型」;如果是長篇大論地解釋打考績的原則,他的行為模式很可能是「超理智型」;如果避開談考績與回饋,轉移話題,他的行為模式很可能是「打岔型」。這才是我們「在壓力下所展現的行為模式」。
本章以薩提爾模式的「一致性理論」來幫助讀者認識慣性模式,包含:常見「不一致」的慣性模式有哪些、這些模式的盲點所在、以及排除這些盲點的行動方向。如果你讀到這裡,已經可以辨識出自己最常展現的慣性模式是「討好」、「指責」、「超理智」、「打岔」中的哪一型,則你已經做到「自我覺察」的第一步。接著就要準備進一步探索你的慣性模式到底是如何形成的,以及到底如何改變,才能讓自己趨向「一致性」,發揮更大的影響力。
本章重點摘要
- 常見「不一致」的行為模式包含:「討好」、「指責」、「超理智」、「打岔」等四種類型。這些不一致的行為模式或許能夠讓我們達成一些短期目標,但長期來說,無法幫助我們達成更宏大的人生目標。
- 我們可以用一般人所說的「老好人」來理解討好型的人。他們的盲點是:習慣忽略自己的需要,且將所有的責任攬在自己身上。討好型改變的方向是:學會要求他人。
- 我們可以用一般人所說的「自我中心的人」來理解指責型的人。他們的盲點是:習慣忽略他人的需要,且將所有的問題歸咎於他人。指責型改變的方向是:學會聆聽他人、檢討自己。
- 我們可以用「法官」來形容超理智型的人。他們的盲點是:習慣講事情的道理、邏輯,忽略「人」的感性層面。超理智型改變的方向是:接受人兼具理性與感性,並要學會感性溝通的方法。
- 我們可以用一般人所說的「逃避拖延」來理解打岔型的人。他們的盲點是:習慣以逃避拖延來面對問題,久而久之也就養成了習慣忽略自己、他人、以及完成任務的需要。打岔型改變的方向是:從訂定具體的小目標開始,逐漸學會面對問題。
第2章:探索內在冰山
2探索內在冰山
許多夫妻承認,他們之間的吵架,往往只是為了一些芝麻小事,例如:
先生:為什麼離開房間又不關燈?這件事有這麼難嗎?
太太:你為什麼老是要用這種事來批評我?要不然多出來的電費我來付好了!
先生:這不是電費的問題,這是浪費呀!
太太:你沒聽過「用錢可以解決的事是最小的事」這個說法嗎?
先生:我知道這是你爸爸常說的話,你們有錢人家的小孩就是不知道惜福。
太太:你怎麼又說到這裡來了?為什麼你老是要批評我的家人?
讀者可以想像對話會越來越難聽,終致夫妻大吵一番,甚至導致彼此不說話,或有一方離家出走等更嚴重的後果。
可是等他們夫妻冷靜下來之後,雙方都覺得關燈這件事其實也沒那麼嚴重,甚至也都會後悔當初自己太衝動了,並告誡自己以後不要再這麼做。於是,雙方或許會偃旗息鼓一段時間。然而維持不了多久,這種大吵又會再來一次,久而久之,嚴重者甚至導致離婚。如果問他們為什麼處不來,他們也不見得說得清楚,最後只能說是個性不合。
在上一章中,我們認識了行為模式,接下來我們要討論「自我覺察」的第二個工具:認識驅動外在行為背後的內在心理因素,也就是我們的內在冰山。當我們對這些內在心理因素有足夠的認識後,才能理解為什麼自己會一再重複那些總是讓我們在事後後悔不已的行為;也才能進入「轉化」階段,經由改變這些內在心理因素,而讓我們「不一致」的行為模式趨向一致,這才是自我覺察的最終目標。
以上面所述夫妻吵架的例子來說,先生要知道自己為什麼那麼在乎關燈這種事,太太也要知道自己為什麼對於被批評如此敏感,有了這樣的認識,雙方才可能做出持久有效的改變。
認識冰山理論
薩提爾將人比喻為一座冰山,她認為,我們的外在行為,只是冰山露出水面的一小部分,在外在行為底下有更多、更深我們不容易觀察的冰山,這些深藏的冰山左右著外在的行為。而她的冰山理論探討的就是「外在行為」如何受「內在心理」所影響。
但是,不僅別人不容易觀察這些水面底下的內在冰山,有時連我們自己也不是很清楚。於是我們展現的外在行為往往是無意識、非理性的,若想要了解自己,改變自己,得從認識自己的內在冰山開始。
在說明內在冰山的要素之前,讓我們先給浮在水面上的、明顯易見的「行為」這個要素下個定義──凡是一個人所說或所做的,我們都將之稱為「行為」。例如,一個媽媽對小孩說:「你很乖!」這就是行為;或者一個先生買禮物給太太,也是行為。
▎內在冰山要素
薩提爾將內在冰山細分為感受、感受的感受、觀點、期待、渴望、自我:我是等六個要素(圖2-1),本書將聚焦討論其中四個要素:情緒(也就是感受)、觀點、期待、渴望(圖2-2)。這些因素相互交織,影響個人對「自己、他人、情境」的應對,形成特定的外在行為模式。不同的情緒、不同的觀點、不同的期待、不同的渴望,外在的行為表現就會不一樣。
所以,想要認識自己的表面行為從何而來,就要先學會瞭解、分析自己的內在冰山四要素。如果我們的人生出了問題,在「自己、他人、情境」上進退失據,要怎麼樣去調整呢?最好的方法當然就是從個人的內在冰山著手,進行檢視,找到改變、轉化的機會,幫助人生恢復平衡。
就像外在行為可以形成一些「慣性模式」,我們的內在心理也會形成一些慣性模式,稱為情緒模式、觀點模式、渴望模式、期待模式等。而改變行為模式最有效、且較能持久的方法,就是「由內而外」的改變,也就是經由改變情緒、改變觀點、改變渴望、改變期待等內在心理模式,而自然而然地促使我們的外在行為模式跟著改變。學習冰山理論,就是學習改變內在心理模式的方法,讓我們的行為從「不一致」趨向「一致」,我們將在後面的章節進一步說明。
因此,冰山理論的各個要素既是瞭解自己的工具,也是轉化自己的工具。
▎情緒
情緒就是我們對人事物的心理感受。多數心理學家認為喜(開心)、怒(生氣)、哀(難過)、懼(害怕)是人類主要的四大類情緒。情緒是人類的本能,當我們受到外界的刺激時,就會產生相對應的情緒。例如:得到想要的東西時就會開心,被侵犯或攻擊時就會生氣,失去重要的人或物時就會難過,碰到危險就會害怕等。
不同的情緒又會讓我們做出不同的行為,例如:開心時會慶祝或與他人分享,生氣時會防衛或反擊,難過時會尋求安慰,害怕時會逃離等。所以情緒這個內在冰山要素,對我們的外在行為有很大的影響。
▎觀點
觀點指的是我們對於人事物的看法、理解及詮釋。情緒是人類與生俱來的本能,而觀點則是經過後天學習而來的。許多觀點來自於小時候父母、師長的教導,小的如:過馬路要小心、吃東西前要洗手等;大的如:做人要守規矩、有禮貌、誠實、守信、努力、負責等。另外一些觀點則來自於成熟後自己的學習歸納與領悟,例如:天下沒有白吃的午餐、魔鬼出在細節中、不能寄望政治人物都有經世濟民之心等。
觀點對外在行為的影響有淺有深,最淺的觀點或許可稱之為「想法」或「評論」。我們看到任何人事物時,即使不太熟悉,腦子裡可能還是會產生一些想法或評論,如:這個人似乎很固執、這個新聞我不太相信、這件衣服很適合我……等等。這些想法或評論可能導致我們採取某種行為,也可能一閃而過就忘了,因此對我們的外在行為雖然會有些影響,但程度不大。
最深的觀點或許可以稱為「價值觀」或「信念」,例如:做事應該要使命必達、做人要講誠信、凡事應該講道理、人人生而平等……等等,這些觀點對我們的外在行為就有很大的影響了。例如為了使命必達可以不眠不休;為了講誠信寧願自己吃虧;為了講道理而不顧情面;為了追求平等甚至可以犧牲性命等。
其他還有些屬於中間地帶的觀點,包含:規則(例如:紅燈停、綠燈行)、偏好(例如:我比較喜歡藍色)、假設(例如:我懷疑我的胃潰瘍是壓力造成的)、結論(例如:證據顯示空氣汙染會致癌)等,這些觀點對我們行為的影響雖不如「信念」那麼強烈,但或多或少會影響我們做出不同的行為。總之,觀點這個內在冰山的要素也會影響我們的外在行為。
▎區辨情緒和觀點
剛接觸冰山理論的人容易將情緒和觀點混淆,例如一個人說:「我感覺這麼做是損人又不利己」時,他表達的是情緒還是觀點?如果你認為這是表達情緒,則表示你將情緒和觀點混淆了。正確的答案是,此人表達的是觀點,不是情緒。
區辨情緒和觀點的一個簡單的方式是:以「形容詞」表達的才是情緒,例如:開心、難過、傷心、害怕等;而以「句子」表達的則是觀點。因此,如果要正確地區辨情緒和觀點,則上面那句話應該說成:「我感覺『很生氣』,因為我認為他這樣做是損人而不利己的。」「生氣」是情緒,「他這樣做是損人而不利己的」是觀點。
▎渴望
我們可以將渴望視為「動機」。薩提爾認為這也是人類與生俱來的本能,這些本能會驅使我們採取一些行動。生理上的動機如:餓了想吃東西、渴了想喝水等。心理上的動機如:為了愛小孩而給他買玩具、為了得到他人的敬重而追求名利地位、為了被同儕接受而迎合他們等。
冰山理論所涵蓋的是心理上的動機,薩提爾認為人類心理上最主要的六種渴望為:愛人、被愛、被尊重、被接納、有自由、有意義等。或許有人會認為人類還有其他動機或渴望,但我從自己的經驗出發,也認同這六種的確是最重要的渴望。此外,為了方便學習,也請你先將渴望侷限在這六種。以下逐一說明這些渴望的意涵。
「愛人」與「被愛」指的是親人、伴侶、朋友之間的愛。我認同這是人類主要的渴望,首要的原因是,從主觀的經驗出發,我們都希望自己能夠愛這些重要的人,也希望能夠被他們愛。其次,從客觀的經驗來說,各種文學、藝術、戲劇、電影當中最常出現的主題就是愛。所以我認同薩提爾認為愛人與被愛是人類主要的渴望之說法。
「被尊重」指的是一種價值感。例如我因為有某種別人少有或沒有的能力、經驗、權力,所以別人與我互動時,會展現信服我、看重我的意見、甚至對我產生敬畏感的心態與行為,此時我被尊重的渴望就被滿足了。這個渴望的重要性可以從名利地位如此吸引人得到驗證。
「被接納」指的是一種歸屬感。例如當我感覺我屬於一個家、一個社區、一個公司、一個社會、一個國家,而這些團體裡的成員會互相包容、互相支持時,我被接納的渴望就被滿足了。這個渴望的重要性可以從「回家真好」、「落葉歸根」等說法中得到驗證。
被尊重與被接納有時會被混淆,所以我們要再做點區辨。如果我們將被尊重視為「被信服」,而被接納視為「被喜歡」,就比較容易看出二者的區別。舉例而言,討好型的領導人比較容易被喜歡,但較不容易被信服。原因是此類型的人很替他人著想,也不會給他人太大壓力,因此很容易被他的部屬喜歡。然而也因為他不會要求部屬,所以最後可能導致團隊績效不彰,故不容易被部屬信服。此時我們如果用薩提爾的語言,就會說討好型比較容易滿足被接納的渴望,而比較不容易滿足被尊重的渴望。或者也可以說,討好型比較看重被接納的渴望,而比較忽略被尊重的渴望。
反之,指責型或超理智型的領導人比較容易被信服,而較不容易被喜歡。因為指責型會要求他人,而超理智型善於解決問題,所以比較容易做出績效(至少在短期之內),因此容易被信服。但指責型比較不替他人著想,而超理智型因為喜歡講道理、邏輯,容易失之冷漠,因此都不容易被喜歡。所以我們如果用薩提爾的語言,就會說指責型與超理智型比較容易滿足被尊重的渴望,而較不容易滿足被接納的渴望。或者也可以說,指責型與超理智型比較看重被尊重的渴望,而較不看重被接納的渴望。
接著再回到六種渴望中的「有自由」這個渴望。即使沒有多解釋自由指的是什麼,相信你也會很清楚。而從「不自由、毋寧死」這句話中,我們可以體會到這個渴望的重要性。
最後談「有意義」這個渴望。它包含與個人的需要有關,以及超乎個人的需要這兩個層次。與個人需要有關的渴望指的是,有些人在功成名就、甚至只要衣食無虞之後,便開始追求成就感、自我超越、自我實現的滿足等,這就是一種對意義的追求。至於超乎個人需要的渴望,指的是當義工、做慈善、提倡環保等不是為一己之利,而是為了利他而採取的行動。從擔任義工的比率逐年提升的世界趨勢來看,就可以體會到「有意義」這個渴望的重要性。
薩提爾認為人類生來就想要滿足所有這六種主要的渴望,而且當這六種渴望都能夠平衡地得到滿足時,我們才處於身心最健康、也最能夠發揮潛力與影響力的狀態。而有些人之所以會忽略某些渴望,是受了後天學習的影響,刻意壓抑,其實是不好的。例如一個領導人如果能夠既被尊重(被信服)又被接納(被喜歡),顯然比只能被尊重、或只能被接納,更能夠發揮影響力。
總之,渴望這個內在冰山的要素,會影響我們所展現的外在行為。
▎期待
期待與渴望息息相關,指的是我們對於渴望的具體定義,也就是我們心目中「滿足渴望的具體方法」。由於愛人、被愛、被尊重、被接納、有自由、有意義等這些渴望都是抽象的概念,我們如果想滿足這些渴望,就必須先給予一個具體的定義,才知道如何採取行動。例如父母想到要愛小孩,就會先設想怎麼做對小孩來說才是最好的,這是會因人而異的。有些父母認為用開明的方式教育小孩,才是愛他們的表現,但有些父母則認為應該用嚴格的教育方法才對。在這個例子中,「開明的教育方式」和「嚴格的教育方式」都是對於「愛人」這個渴望的具體定義,也就是滿足渴望的具體方法,這是薩提爾對「期待」的定義。
同樣地,我們對於其他渴望也都會給予定義。例如給「被愛」下的定義是「聽話」,那就是期待自己如果聽話就能夠被愛;給「被接納」下的定義是「迎合他人」,那就是期待迎合他人就能夠被接納;給「被尊重」下的定義是「得到名利地位」,也就是期待得到名利地位後,就能夠被尊重;給「有自由」下的定義是「獨立自主」,那就是期待獨立自主就會有自由;給「有意義」下的定義是「幫助他人」,那就是期待能夠從幫助他人中找到有意義的感覺。
薩提爾認為期待也是經由後天學習而來的,例如小時候如果聽話就會被父母稱讚,不乖就會挨罵,就會因此學到滿足「被愛」這渴望最好的方法是「聽話」。當我們給渴望下了定義,就會在形成期待後,接著採取相對應的行為,因此期待也會影響行為。
解讀外在行為背後的內在冰山要素
以上我們說明瞭內在冰山的四個要素──情緒、觀點、渴望、期待,都會影響冰山的第五個要素──外在行為,也就是可以說,我們的外在行為其實是受內在冰山的要素所決定的。
本書最終的目標是幫助你學會改變這些內在冰山要素,讓自己不再繼續受討好、指責、超理智、打岔等這些「不一致」的慣性行為模式所限制,而能夠趨向「一致性」,發揮影響力。所以在學習如何改變這些內在冰山要素之前,我們要先學會解讀外在行為背後的內在冰山要素,也就是說,當我們看到自己或他人所展現的任何行為時,都可以揣摩出此行為背後可能有什麼「情緒」、「觀點」、「渴望」、「期待」,然後我們才能理解自己為什麼會做出這種行為,而人腦運作的方式即是,要先知道「出現問題的原因」,才能找到「改變及解決問題的方法」。
以本章開頭所舉的夫妻吵架的例子來說,當先生知道他之所以會一再做出指責太太不關燈的「行為」,是因為他有「人應該要節儉」的信念(非常堅定的「觀點」),而察覺這種信念會自動引發他指責太太的行為後,他就能夠更進一步理解為何他一再後悔卻又一再重蹈覆轍。接著他又可以評估是否要在每件事上都堅持這個觀點,如果他能「鬆動」這個觀點,將「應該永遠要節儉」改為「大多數的時候還是要節儉,但如果為了節省了小錢,卻破壞了夫妻的關係就不值得了」,那麼他的行為才會有效而持久地改變。
▎解讀行為背後的情緒
當你想知道自己或他人的行為背後隱藏什麼樣的情緒時,可以問自己:「當一個人做出這個行為時,他可能有什麼情緒(也就是「感覺」或「心情」)?對有些人來說,很容易就可以找到這個問題的答案,然而對另外一些人而言,可能不容易做到,通常是因為很少注意自己的情緒,或是很少表達情緒,因此就不容易很快地說出能夠適切地描述自己當下情緒的形容詞。當你一下子找不到適切的情緒形容詞時,可以先問自己:「我的感覺比較接近『喜』、『怒』、『哀』、『懼』這四類主要情緒中的哪一類?」然後再參考表2-1的情緒字彙表,從中找出一個最符合你的狀態之情緒形容詞。
舉例來說,當你聽到一位主管在責罵部屬:「這樣的報告你居然也敢交給我?」時,這是一種行為(一個人所做的或所說的),那麼這個行為背後的情緒是什麼呢?如果你問自己:「這位主管的情緒比較像是『喜』、『怒』、『哀』、『懼』這四類情緒中的哪一類?」你大概猜想得到答案是「怒」,接著你就可以從表2-1中的「怒」這類情緒中找到「生氣」這個形容詞來描述他的情緒。
▎解讀行為背後的觀點
當你想知道自己或他人的行為背後抱持什麼觀點時,可以問自己:「這個人因為有什麼想法、假設、信念,才會做出這個行為?」
繼續用前述主管責罵部屬的例子來說,你可能會得到的答案是:這位主管的「想法」是「這是一份很糟糕的報告」。如果你再嘗試揣摩這位主管可能有什麼「假設」或「結論」時,可能得到的答案是:「主管認為部屬不用心」,或「主管認為部屬不負責任」等。
如果你再進一步設想這位主管可能有什麼價值觀或信念,才會讓他如此生氣,則可能得到的答案就是:「做任何事都應該全力以赴」,或「人應該要負責任」等。請注意,當我們想知道一個人的價值觀或信念時,可以用「應該」這個詞來造句。
從上面的例子中,我們又可以看到「想法」、「假設╱結論」、「價值觀╱信念」這三者的差異在於,「想法」比較偏向是一種對客觀事實的描述,而「假設╱結論」則偏向於帶著主觀的判斷,至於「價值觀╱信念」則是一種人們對自己及他人的「強烈要求」。想法、假設、信念都是觀點,它們的主要差別在於強度,越強的觀點越會影響我們的行為。
▎解讀行為背後的渴望與期待
當你想知道自己或他人的行為背後有什麼渴望時,可以問問自己:「這個人可能出於什麼動機(渴望),才會做出這個行為?」想要知道自己或他人的行為背後有什麼期待時,還要再問:「此人對於該渴望是否得到滿足的定義是什麼,也就是他要看到自己或他人做出什麼行為,才會覺得他的渴望得到滿足了?」
繼續用前述主管責罵部屬的例子來說,你先問自己:「這位主管做出此行為的動機,比較像是想滿足『愛人』、『被愛』、『被尊重』、『被接納』、『有自由』、『有意義』這六種渴望中的哪一種?」如果你得到的答案是「被尊重」,那麼你的判斷很可能是基於「這位主管責罵部屬的動機是想要被尊重,而他對於被尊重的定義,也就是他的『期待』是,部屬認真負責地完成他交辦的任務,才是尊重他的表現。」
有些人的答案可能是「有自由」,那麼可能是基於「這位主管責罵部屬的動機是想要『有自由』,而他對於『有自由』的定義,也就是他的『期待』是,他今天下班後能夠如願去看場電影,而不必留下來加班改這份報告。」
至於這位主管的渴望是「愛人」、「被愛」、「被接納」、「有意義」這類的答案,相對來說就比較不容易言之成理了。
經由這個例子,希望又可以讓你進一步瞭解渴望與期待這兩個冰山要素,以及這兩者之間的關係。首先,每個人重視的渴望可能不同,例如A主管比較重視「被尊重」這個渴望,而B主管則比較重視「有自由」這個渴望,所以,同樣的一件事發生在不同人的身上,會產生不同的冰山反應。其次,我們往往需要將一個人的期待與渴望一起考量,才比較容易解讀這兩個冰山要素。
至此,我們認識了冰山理論,包含冰山的五個要素,以及如何從行為這個要素解讀出情緒、觀點、渴望、期待這些要素。接著,我們將學習如何將第一章的「一致性理論」和本章的「冰山理論」結合起來,也就是認識討好、指責、超理智、打岔這四種行為模式的背後,通常有什麼樣的內在冰山內容。如此將有助於我們學習如何經由改變內在冰山,而讓我們的行為模式從「不一致」趨向「一致性」。
認識四種行為模式的冰山圖
所謂「冰山圖」指的是,當一個外界刺激出現時,冰山的五個要素發生了什麼變化;而「描繪冰山圖」指的是,將這些變化記錄下來。冰山圖不是固定不變的,我們可以將它想像成拍照,意思是,我們的冰山其實是跟著外界環境刺激的改變而不斷地產生變化,就如同我們每次按下快門時都會捕捉到不同的景象一樣。
以下我們將以一個母親(佳真)加班回家後看到小孩沒有準時上床的情境,做為外界刺激,再以這位母親可能展現的討好、指責、超理智、打岔等四種行為反應為劇本,嘗試描繪出佳真在這四種劇本底下的冰山圖。當你能夠按照提示描繪出冰山圖時,就表示你已經清楚掌握冰山各要素的定義,同時也對四種「不一致」的行為模式之典型冰山有所認識,因而準備好開始學習如何經由轉化內在冰山,而讓自己的行為模式從不一致趨向一致性。
接著就請你練習描繪冰山圖。
▎外界刺激(情境描述)
佳真加班到九點多才回到家,一進家門,看到小孩還在玩具堆裡玩得不亦樂乎,老公懶洋洋地躺在沙發上看電視。佳真上班前特別交代老公要讓小孩照例在九點以前上床睡覺,老公也一口答應了。
▎描繪冰山圖的提示
在你嘗試描繪冰山圖之前,我先提供以下的提示:
行為:佳真所展現的行為如劇本一~四的描述。
情緒:佳真展現了什麼情緒?請注意情緒應該以一個「形容詞」而不是「句子」來表達。如果你找不到恰當的形容詞,至少嘗試從喜、怒、哀、懼這四類情緒中,選出你認為最貼切的一類。
觀點:佳真可能有什麼想法、假設、信念才會讓她展現這種行為?
渴望:佳真在此例子當中所重視的渴望,如果只能從愛人、被愛、被尊重、被接納、有自由、有意義這六種渴望中挑選一個出來,你的選擇是什麼?
期待:對於佳真所重視的這個渴望,她所下的定義是什麼?也就是說,佳真期待自己要展現什麼行為,才能滿足這個渴望?
行為模式:如果佳真經常展現出這種行為,那麼她的慣性行為模式是討好╱指責╱超理智╱打岔其中的哪一種?
劇本一
佳真把皮包重重摔在桌子上,接著就罵起先生來:「你在搞什麼名堂,小孩明天不上學啊?你這個父親是怎麼當的?不是說好小孩九點前一定要上床嗎……?」
請練習描繪劇本一的冰山圖:
劇本一的冰山圖答案:
行為:如劇本一所述
情緒:憤怒
觀點➢想法:明天小明又起不來了
➢假設:先生貪看電視而沒有做到答應我的事
➢信念:我應該能夠掌控全局
渴望:被尊重
行為模式:□討好 ☑指責 □超理智 □打岔
劇本二
佳真嘆口氣,問老公:「你不是說會讓小孩在九點以前上床睡覺嗎?是不是他又不聽你的話?」老公說:「是呀,他非要等妳回來不可,我也拿他沒辦法!」佳真不再答話,拖著疲累的身軀,默默地收拾玩具,幫小孩洗澡並哄他上床。等自己梳理好躺到床上已經將近十二點,先生早就呼呼大睡。佳真又嘆口氣,告訴自己:「燕玲到底是怎麼做到的──為什麼她的老公能夠幫她分擔那麼多家事,而我就是沒辦法讓老公多幫點忙呢?」
請練習描繪劇本二的冰山圖:
劇本二的冰山圖答案:
行為:如劇本二所述
情緒:無奈
觀點➢想法:明天小孩又起不來了
➢假設:沒辦法讓老公幫忙是我的問題
➢信念:我應該滿足所有人的需要
渴望:被接納
期待:盡己所能、不麻煩別人才能夠被接納
行為模式:☑討好 □指責 □超理智 □打岔
劇本三
佳真吸一口氣,冷靜地對老公說:「你不是說會讓小孩在九點以前上床睡覺嗎?是不是他又不聽你的話?」老公說:「是呀,他非要等妳回來不可,我也拿他沒辦法!」佳真請老公關掉電視,坐下來說明他到底如何與小孩溝通,以至於小孩不聽話。詳細問了近半個小時,佳真整理出幾個老公沒做對的地方,並要求老公用正確的方式重新和小孩溝通。老公一邊做,佳真一邊在旁指導,搞得小孩開始吵鬧,老公也早已失去耐心,但佳真還是堅持要走完這個程序。
請練習描繪劇本三的冰山圖:
劇本三的冰山圖答案:
行為:如劇本三所述
情緒:生氣,但將之壓抑下來
觀點➢想法:明天小孩又起不來了
➢假設:老公不會帶小孩
➢信念:凡事一定都有一個最佳解決方案
渴望:被尊重
期待:能夠解決問題才能夠被尊重
行為模式:□討好 □指責 ☑超理智 □打岔
劇本四
佳真先跟小孩玩了一陣子,然後開始跟老公說起辦公室的八卦。老公眼看已經10點多了,對佳真說:「不要再扯這些了,要哄小孩睡覺了吧,不然明天起不來又有一番折騰。」佳真說:「小孩累了就會睡,不用那麼擔心,你先聽我講完這個故事……。」
請練習描繪劇本四的冰山圖:
內在冰山「模式」
瞭解了四種內在冰山要素對於我們的外在行為的影響後,我們要接著說明,這些內在冰山要素其實也會形成「模式」。如同我們會經常地、重複地出現一些行為,而形成「行為模式」一樣,我們在成長的過程中也會形成一些經常重複出現的「情緒模式」、「觀點模式」、「渴望模式」、「期待模式」。
例如在重男輕女的家庭中長大的女孩,往往學到只有委曲求全才能得到父母的歡心,所以很可能養成討好的「行為模式」。同時她也學到,表達情緒是沒有用的,因此養成了習慣壓抑情緒、不表達情緒的「情緒模式」。她也很可能會因此養成「別人(特別是男性)都比我更重要」的「觀點模式」,「被愛、被接納(被喜歡)比被尊重更重要」的「渴望模式」,以及「順從他人,避免衝突才能夠被愛、被接納」的「期待模式」。
這些慣有的「情緒模式」、「觀點模式」、「渴望模式」、「期待模式」等內在冰山模式加總起來,就形塑了我們的外在行為模式。因此如果我們要改變不一致的行為模式,就可以從改變這些內在冰山模式著手。
在探討如何改變內在冰山模式之前,還要說明薩提爾如何區辨「轉化」與「改變」。
針對「轉化」與「改變」,薩提爾有獨特的見解。她認為每個人都有改變的可能,事實上也隨時在改變中。這些改變沒有好壞之分,有的是因應時間而自然改變,有的是因應外在環境的生存需要而改變,有的則是因個人的內在誘因而改變。
轉化與改變
薩提爾指出改變的方式有兩種,一種是否定、終止或消滅舊有的模式,一是接納舊有的模式而從中擴展並發揮新的功能。她認為當我們從不一致的行為模式走向一致的行為模式,並不是完全否定、終止或消滅原本的行為模式之過程,而是一種先接納不一致的行為模式,再從中新增擴充新的功能,而走向一致性的過程,這樣的改變,稱為轉化(transform)。而這一過程是透過內在冰山的覺察,有意識地進行改變。
具體地說,針對討好型、指責型、超理智型及打岔型這些不一致的行為模式,我們都應理解它扮演了特定的功能,有其需要及成效,無須完全否定及消滅它。我們可以肯定它的貢獻,然後藉由提升覺察能力,包含:接納所有的情緒,體認僵化的觀點對我們所產生的限制,覺察與生俱來的渴望,放下一些不切實際的期待等方式,而走向一致性。
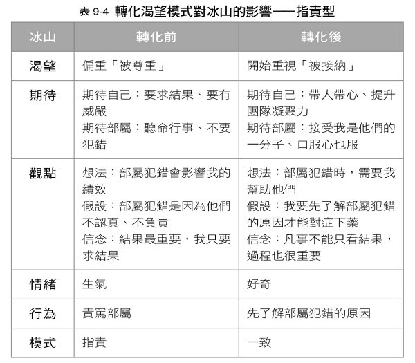
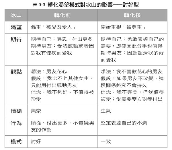
舉例來說,慣用討好模式的人,可以透過覺察,先看到自己關懷別人的特性、肯定自己的付出,然後再擴增到對自己的關懷,瞭解須善待自己,才有能力做持久及理性的付出,於是「轉化」了舊模式,形成一個更平衡、健康及更有自我價值感的新模式。
例如前述在重男輕女家庭中長大的女性,首先要覺察的是,她並不是生來就比別人差,而是受到父母不正確地對待所影響,才以為自己比別人差。其次,她也要覺察,委曲求全的慣性模式,雖然可以為她帶來和諧的人際關係,但是她付出了老是在幫助別人、照顧別人,而自己的人生目標反而很難達成的代價。帶著這樣的覺察,她「轉化」的方向就是繼續善用本來就有的營造和諧的人際關係之優勢,但是給自己設定一些新的原則與界限,例如「先照顧好自己,行有餘力才去照顧他人」、「每個人都要為自己所作所為承擔責任,我沒有辦法替別人承擔他們的責任」等,逐漸形成一個更平衡、健康及更有自我價值感的新模式。
慣用指責模式的人,則以自己需要被尊重的渴望出發,透過覺察別人也有同等需求,擴增同理心,而能以同時尊重自己及他人的方式行事,終而達到既能夠被尊重,又能夠被接納,因而發揮更大影響力的境界。
例如一個霸道專橫、經常不合理地要求部屬的主管,首先要覺察他並不是生來就容易生氣、不會善待他人,而是受到後天成長過程的影響(或許他有個霸道專橫的父親),而讓他學到「壓迫他人是達成自己的目標最好的方法」,甚至抱持「只有他人輸,我才會贏」的觀點。其次,他也要覺察,壓迫他人的慣性模式雖然往往讓他能夠完成任務,但是當他的部屬都是「口服心不服」時,這樣的團隊終究不能長久。因此他「轉化」的方向,就是繼續善用他能夠清楚掌握目標、堅持不懈的優勢,但開始相信人與人之間有「雙贏」的可能,這也是最好的合作之道,並開始學習聆聽、理解、善待他人的方法,而逐漸形成一個更平衡、健康及更有影響力的新模式。
從以上的說明可以得知,在轉化的過程中,我們從覺察自己、接納自己為起點,進而發現新的可能性及新的選擇,而逐漸養成凡事努力兼顧「自己、他人、情境」三要素,趨向一致性的行為模式。
因此,比起一般的改變,轉化有更深刻的涵義。首先,轉化是從覺察、接納自己出發,而不是自我否定。其次,轉化是由內而外的改變,從內在冰山模式的改變,帶動外在行為模式的改變。再者,轉化是先改變自己,再改變別人──人的行為通常是因為對方的行為而做出反應或回饋,是一個連動式的關係,所以一旦自己改變了,周遭互動的人也會跟著改變。
最後,轉化是改變長期的模式,而不是隻解決一時的問題──當我們處於不一致時,行為本身就會衍生問題,必須設法彌補。例如,慣用超理智模式的人會造成和他人的感情疏離,他也許會尋找一些方式彌補,如設法親近某個人等,以解決問題。但如果不改變行為模式,只能短暫解決問題,當他碰到其他人或其他情境時,仍會重覆發生感情疏離的問題。然而,若能轉化為一致,由內而外改變整個行為模式,則不僅解決了眼前的問題,也能避免在其他情境重蹈覆轍。
接著我們就從探討如何轉化情緒模式(第3~7章)開始,接著再逐一討論如何轉化觀點模式(第8章)、渴望模式(第9章)、期待模式(第10章)。
本章重點摘要
- 薩提爾的冰山理論指出,人就像一座冰山,浮在水面上、容易觀察的部分是「行為」,潛藏在水面下相對不容易觀察的部分有「情緒」、「觀點」、「渴望」、「期待」等四要素,而這些內在冰山的要素都會影響我們的外在行為。
- 認識「行為」的方式就是觀察一個人所做的或所說的。
- 當你想知道自己或他人的行為背後隱藏什麼樣的「情緒」時,可以問自己:「當一個人做出這個行為時,他可能有什麼情緒(也就是「感覺」或「心情」)?」
- 當你想知道自己或他人的行為背後抱持什麼「觀點」時,可以問自己:「這個人因為有什麼想法、假設、信念,才會做出這個行為?」
- 當你想知道自己或他人的行為背後有什麼「渴望」時,可以問自己:「這個人可能出於什麼動機(渴望),才會做出這個行為?」
- 想要知道自己或他人的行為背後有什麼「期待」時,還要再問:「此人對於該渴望是否得到滿足的定義是什麼?也就是他要看到自己或他人做出什麼行為,才會覺得他的渴望得到滿足了?」
【第二部】情緒的轉化與改變
第2部情緒的轉化與改變
每個人都會有情緒,甚至會一再地、重複地,容易在各種情境展現或不展現某些情緒,這就是情緒模式。你的情緒模式是否存在盲點?可以如何轉化?
第3章:情緒管理四步驟
覺察情緒、化解情緒
宜君是25歲的單身女性,和父母、哥哥住在一起。她和哥哥的個性很不相同,她感性,而哥哥理性;她比較替人著想但也比較沒自信,而哥哥則比較自我中心且信心十足。她提到兩天前又和哥哥起衝突,至今還在生氣,她不喜歡這樣,但這情緒總是揮之不去。
這次起衝突的原因是,她的媽媽和家人分享宗教老師的教誨時,哥哥很不禮貌地斥責媽媽迷信。宜君認為哥哥總是這麼武斷,而且不尊重媽媽,因此就和他吵了起來。哥哥能言善道,每次吵架宜君總是佔不到便宜,只能在事後生悶氣,讓她很不舒服,不知該如何排解。宜君學過冰山理論,因此我與她展開如下的對話:
我:當妳說完與哥哥吵架的過程後,現在有什麼感覺?
宜君:生氣。
我:生氣的原因是什麼?(我問的是她的「觀點」。)
宜君:主要是因為哥哥不尊重別人,總是愛批評別人,他自己卻沒有接受別人批評的雅量。
我:當妳有了這樣的「情緒」和「觀點」,接下來妳會想要做什麼?(我問的是她的「期待」。)
宜君:如果再發生這種情形,我還是會去糾正哥哥,讓他不要隨意批評他人。
我:妳這樣做想滿足的渴望是什麼?請從「愛人、被愛、被尊重、被接納、有自由、有意義」這六種渴望中選擇。
宜君:應該是被尊重。
我:很好,請將妳的冰山圖記錄下來。
於是宜君將其第一輪的冰山圖記錄如表3-1:
我們繼續對話:
我:當妳想到要改變哥哥時,現在有什麼感覺?
宜君:擔心。
我:擔心的原因是什麼?(我問的是她的「觀點」。)
宜君:根據過去的經驗,我又說不過他,所以不但自己的目的達不成,還會搞得全家都不開心。
我:當妳有了這樣的「情緒」和「觀點」,接下來妳會想要做什麼?(我問的是她的「期待」。)
宜君:我不想再重複這樣的衝突了,因為全家人開開心心也很重要。
我:妳如此做想滿足的渴望是什麼?請從「愛人、被愛、被尊重、被接納、有自由、有意義」這六種渴望中選擇。
宜君:應該是愛家人。
我:很好,請將妳的冰山圖記錄下來。
於是宜君又將此時的冰山圖記錄如表3-2。
畫出第二輪的冰山圖後,我們繼續對話。
我:當妳想到全家開心很重要而不想與哥哥衝突時,現在有什麼樣的感覺?
宜君:篤定。
我:篤定的原因是什麼?(我問的是她的「觀點」。)
宜君:過去我總認為如果不糾正哥哥就是違背了我「尊重他人」的價值觀,現在我知道哥哥並不重視這個價值觀,所以我很難改變他,但這並不代表我放棄了自己的價值觀。
我:當妳有了這樣的「情緒」和「觀點」,接下來妳會想要做什麼?(我問的是她的「期待」。)
宜君:即使我不再糾正哥哥,但我還是會要求自己隨時注意要尊重他人。
我:妳如此做想滿足的渴望是什麼?請從「愛人、被愛、被尊重、被接納、有自由、有意義」這六種渴望中選擇。
宜君:應該是被尊重和愛家人,我在這兩種渴望之間找到平衡點了。
我:很好,請將妳的冰山圖記錄下來。
於是宜君將第三輪的冰山圖紀錄如表3-3:
當宜君說出她的感覺是「篤定」時,我就知道她已經不再受困於情緒了。然而我還是再跟宜君確認:「所以,如果以後哥哥再隨便批評人,你也可以接受?」宜君想了一下後回答:「我想將來如果哥哥再隨便批評人,我可能還是會生氣,但我會告訴自己,既然我在『試圖改變哥哥』與『讓全家和樂相處』之間選擇了後者,我就該接受哥哥就是這樣,不要和他衝突,如此才能貫徹我的選擇。」我說:「很好,看來你可以歡喜做、甘願受了。」
從這個例子我們可以看到,外界的刺激會引發我們做出某種行為反應,而此行為反應的背後都伴隨著一連串的情緒、觀點、期待、渴望等內在冰山的反應。多數時候我們並沒有注意到這些內在冰山的反應,所以也不知道這些反應傳達什麼訊息給我們,就容易跟著慣性走。然而當我們能夠覺察內在冰山的所有要素,以及這些要素想傳達的訊息時,我們才能擺脫慣性的限制,做出「具適應性」的反應,也就是能夠「因人制宜」、「因時制宜」、「因地制宜」的反應。
宜君與哥哥相處時的慣性反應是,只要哥哥出口傷人,她就生氣、就要糾正哥哥,於是哥哥就反擊;而宜君無法應付哥哥伶牙利嘴的反擊,所以又更生氣。這就是宜君生氣的情緒揮之不去的原因。
然而當宜君不跟著慣性走,而開始覺察生氣這個情緒背後的觀點、期待、渴望後,才陸續發現她想要改變哥哥,但改變哥哥卻是她力有未逮,且又會導致她不想看到的其他後果。經由這一連串的覺察,於是宜君才能跳脫慣性反應,而決定採取最能夠適應這種情境的行為反應,也就是促進家庭的和諧,而非繼續與哥哥衝突。最後,當宜君清楚自己為什麼做了這個選擇,也清楚自己需要付出什麼代價時,她那揮之不去的生氣情緒才能得到化解。
這個例子呈現的情緒的轉折以及所帶動的冰山變化,其實就隱含了情緒管理的四步驟:面對它、接受它、處理它、放下它,也就是接下來要討論的內容。
情緒管理四步驟──面對、接受、處理、放下
聖嚴法師說:「面對煩惱時,要清楚辨知煩惱的緣起,然後面對它、接受它、處理它、放下它,這就是佛的智慧。」其實面對惱人而揮之不去的情緒時,也可以應用這個原則來處理。
▎面對情緒
處理揮之不去的情緒,第一步就是要「面對它」。惱人的情緒就如同失眠,我們越不想要失眠,偏偏越無法趕走失眠。所謂「面對」指的是,不將情緒視為毒蛇猛獸,也不將情緒分為「好的」、「壞的」情緒,反而將情緒視為一個能幫助我們找到方向的信使。它不只會為我們帶來好消息與壞消息,更會指引我們如何面對這些消息,進而採取對我們有利的行動。因此不管它捎來什麼訊息,我們都要先面對它。
面對它的具體方法是什麼呢?就是給它一個名字,承認它的存在。
這名字就是我們一般所說的「情緒的形容詞」,例如「喜」、「怒」、「哀」、「懼」,或者是「開心」、「生氣」、「難過」、「害怕」等。給它一個名字,其實也就是說出一個最能夠如實地反應我們的情緒狀態的形容詞。如同前述,當你一下子找不到適切的情緒形容詞時,可以先問自己:「我的感覺比較接近『喜』、『怒』、『哀』、『懼』這四類主要情緒中的哪一類?」然後再參考表2-1的情緒字彙表,從中找出一個最符合你的狀態之情緒形容詞。有時候你可能同時有兩種以上的情緒,例如既難過又生氣,此時就將能描述你所有情緒的形容詞都找出來。
當我們說出這個情緒的形容詞時,效果就如同將一股在我們身體裡面到處亂竄的氣流釋放到體外。此時,對我們來說,氣流不再是我們身體的一部分,也不再是不可捉摸、讓我們害怕的亂流,而是可以觀察、可以掌握的對象。
簡單來講,替情緒命名,也就是說出情緒的形容詞,對我們的幫助首先是,將「我這個人」和「我的情緒」分開,這往往意味著,我或許「不喜歡這個情緒」,但這並不等同於我「不喜歡我這個人」。當我們能夠區辨這兩個概念時,往往就已經讓我們產生處理情緒的信心。
說出情緒的形容詞,對我們的第二個幫助是,我們開始可以用理性客觀的眼光來看待這個情緒,而理性客觀才是解決任何問題所需要的態度。
以宜君的例子來說,當她能夠說出「生氣」、「擔心」、「篤定」等情緒時,就代表著她已經準備好進一步探索這些情緒所捎來的訊息為何,也就是準備好進入管理情緒的「接受它」這個第二步驟了。
▎接受情緒
當我們能夠面對情緒,不排斥情緒,找出相應的形容詞時,就可以開始解讀情緒想告訴我們的訊息是什麼──它反映了我們內在冰山的「觀點」與「期待」這兩個要素。
例如,「喜」這個情緒所反映的觀點是「我得到我想要的」;「怒」反映的觀點是「我被攻擊、侵犯了」;「哀」反映的觀點是「我失去重要的東西」;「懼」反映的觀點是「我碰到危險了」。
情緒也反映了我們的期待,最終促成我們採取一些行動。例如:「喜」這個情緒讓我們期待再度獲得喜歡的東西;「怒」讓我們想要防衛反擊;「哀」讓我們想要尋求協助、得到慰藉;「懼」讓我們想要逃離。
換句話說,情緒所捎來的訊息一方面告訴我們為何有此情緒(也就是「觀點」),另方面也告訴我們接下來該做些什麼(也就是「期待」)。所以解讀情緒所帶來的訊息的方法是,當你找到情緒的形容詞後,問問你自己:「我之所以會有這個情緒,是因為……」,所得到的答案就是你的情緒背後的觀點。然後再問問你自己:「接下來我會想做些什麼?」所得到的答案就是你的情緒背後的期待。
能夠解讀這樣的訊息對我們產生的效果是,我們現在有了更多的根據來評估事件對我們的影響了。
以宜君的案例來說,當她知道自己生氣的原因是哥哥不尊重他人(觀點),而自己想採取的行動(期待)是糾正哥哥時,她就知道了自己需要評估的是,「哥哥不尊重他人」這個觀點是否合理,以及「糾正哥哥」這個期待如果付諸實施會產生什麼後果。於是她就可以進入管理情緒的下個步驟──「處理它」了。
▎處理情緒
處理情緒的重點在於,加入理性思考後才決定如何反應,而非只是隨著情緒的指引,而做出像是高興就得意忘形、大聲喧嘩,生氣就罵人打人等這類反射式的反應。
以宜君的案例來說,在學習自我覺察之前,每當她看到哥哥不尊重他人時,就會生氣,生氣的反射式反應就是去糾正哥哥,但哥哥反過來指責宜君,最後大家不歡而散。如此周而復始,宜君就常常陷入這種生氣的情緒,她不喜歡這樣,但這情緒卻揮之不去。
當她能夠面對情緒、接受情緒(也就是覺察了所有的情緒,以及這些情緒背後所有的觀點和期待)之後,所產生的改變是,她現在才可以真正做到「加入理性思考後才決定如何反應」,也就是將所有利弊得失加入考量後,才決定要採取什麼行動。
這三輪的情緒覺察,讓宜君得以在「改變哥哥」與「不和哥哥衝突而讓家人開心」的反應之間權衡利弊得失,最後得到「既然改變哥哥的機率不大,不如將目標放在讓家人開心上」的結論,這就是所謂的理性思考。也是因為經過這樣的理性思考,所以最後宜君才會產生「篤定」這個情緒,同時也擺脫了「生氣」這個揮之不去的情緒。
因此,「處理情緒」的方法是,一方面評估你的情緒背後的觀點是否有所根據,另一方面評估你的情緒背後的期待是否務實可行。
以宜君的例子來說,三輪的覺察所帶出來的觀點分別是「哥哥不尊重他人」、「改變哥哥的機率不大」、「不糾正哥哥並不代表我放棄了自己的價值觀」,前面兩個觀點都是有根據的,因為過去一再發生如此的狀況;而最後一個觀點也是合邏輯的。
三輪的覺察所帶出來的期待分別是「我要改變哥哥」、「讓家人開心」、「自己做到尊重他人」。宜君在第一輪的覺察時,發現「我要改變哥哥」的期待實現的機率不大,於是產生了「擔心」的情緒,而這個情緒促使她找到「讓家人開心」、「自己做到尊重他人」這兩個比較務實可行的期待。
當我們走過這個步驟後,所產生的效果是,平衡了感性與理性,也就是說,我們收到了情緒想要傳達的訊息,但是又不讓情緒來掌控我們,而是由我們來掌控情緒,做出最能夠解決問題的理性選擇。此時,我們也準備好進入轉化情緒的最後步驟──「放下情緒」了。
▎放下情緒
放下情緒是管理情緒的最後步驟,這是什麼樣的狀態呢?除了原本揮之不去的情緒已經不再困擾我們之外,還有一個評斷的標準,就是問自己:在做出這樣的決定後,我是否「歡喜做、甘願受」了。
所謂「歡喜做」指的是「這是我經過充分的自我覺察之後所做出的選擇」,而不是根據侷限性的資訊而做出的選擇,更不是沒有經過選擇的反射式反應。以宜君的案例來說,她在充分地覺察自己的各種觀點與期待後,決定選擇不改變哥哥,轉而追求全家開心,這就是「歡喜做」。
「甘願受」指的是:既然這是我的選擇,所以不管結果如何,我都會承擔起責任。也就是說,我的選擇如果帶來好結果,當然我會很開心;但如果沒有帶來好結果,我也會承受、忍受這種後果,不會怨天尤人。以宜君的案例來說,她知道將來哥哥再隨意批評家人時,她還是會不舒服,可是她願意忍受這樣的後果,因為這是她的選擇,也會為這個選擇負起責任。
因此你評估自己是否已經做到「放下情緒」的方法,首先當然是觀察自己原本一直揮之不去的情緒是否已經淡化或消失了;其次就是問自己是不是已經「歡喜做、甘願受」了;最後,此時你應該會產生輕鬆、坦然、篤定等這種屬於「喜」類的情緒。
情緒管理的障礙
遵循以上的原則來處理情緒,不但可以讓我們避免經常陷入「揮之不去的情緒」之困境,同時也會讓我們的行為更能同時兼顧「自己」、「他人」、「情境」的需求,趨向「一致性」。
以宜君的例子來說,本來她採取的行為比較偏向「指責」,因為她努力地照顧了「自己」(沒有壓抑自己的情緒,也為自己的價值觀而發聲),也努力地照顧了「情境」(指出人與人相處應該互相尊重),但忽略了「他人」(指責哥哥而引起哥哥的反彈,並導致全家不開心)。
經過充分地覺察情緒後,宜君想採取比較趨向一致性的行為。在照顧「自己」方面,她覺察到自己與家人相處時,其實重視「愛家人」甚於「被尊重」;在「他人」方面,她避免與哥哥產生衝突而導致全家都不開心;在「情境」方面,她領悟到既然改變哥哥的機率很低,不如轉而將目標放在維持家庭的和諧。
但即便如此,許多人仍然不想按照情緒管理的四步驟來做,或者認為自己即使想做也做不到。例如許多人會說:「解決問題不是要靠理性嗎?情緒有那麼重要嗎?」或者「我就是常常感覺不到我的情緒,所以連第一步『面對它』都做不到了,更遑論『接受它』、『處理它』、『放下它』了。」等等。
我的經驗指出,之所以有這些實踐上的障礙,源頭在於對情緒有錯誤的認知,例如認為情緒會妨礙理性思考、情緒管理的目標就是做到沒有情緒;或者只有正向的情緒、工作之外的情境才需要情緒與感性等等,因此無法接受情緒,也就根本談不上覺察情緒,以及解讀情緒所帶來的信息。再者,這種錯誤的認知會讓我們形成一些不健康的「情緒模式」,例如習慣壓抑自己的情緒、忽略他人的情緒、不允許自己有某類情緒(男兒有淚不輕彈)等,最終導致不一致的行為模式。因此接下來我們要先闡述有關情緒的正確認知。
本章重點摘要
- 轉化情緒的方法與聖嚴法師所提出的處理煩惱的四步驟類似:面對它、接受它、處理它、放下它。
- 「面對它」指的是,相信情緒是好的,而且進一步給它一個名字,也就是說出最能如實反映我們情緒狀態的形容詞,承認它的存在。
- 「接受它」指的是,解讀情緒想傳達給我們的訊息(也就是我們的「觀點」),以及對我們所應採取的行動之指引(也就是我們的「期待」)。解讀的方法是問問自己:「我為什麼會有這個情緒?」得到的答案就是我們的「觀點」,接著再問問自己:「當我有了這些情緒和觀點後,接下來我想做什麼?」得到的答案就是我們的「期待」。
- 「處理它」指的是,加入理性後才決定採取什麼行動。方法是先評估情緒背後的觀點是否有根據,以及情緒背後的期待是否務實可行,然後再衡量利弊得失,做出如何反應的決定。
- 「放下它」指的是,進入「歡喜做、甘願受」的狀態。所謂「歡喜做」指的是,這是我經過充分的自我覺察之後所做出的選擇,而「甘願受」指的是:既然這是我的選擇,所以不管結果如何,我都會承擔起責任。
第4章:情緒的正確認知
4情緒的正確認知
當你生氣時,你會允許自己發脾氣嗎?還是心中會立刻有不安的感覺,覺得自己應該要理智點,要對人客客氣氣?當你傷心時,你會允許自己哭一場嗎?還是覺得哭也解決不了問題,應該要咬緊牙關,趕緊振作?
我們對情緒以及情緒管理有許多錯誤的認知。
心理學家丹尼爾.高曼(Daniel Goleman)在《EQ》一書中指出,這是由於工業革命所揭櫫的大量生產、標準作業程序、自動化等概念,都要靠理性思考、邏輯分析的方法來完成,於是世人開始相信理性比較重要,感性不重要。自此,學校教育多著重理性的訓練,很少教導何謂感性、何謂情緒,以致衍生許多似是而非的觀念。
最主要的誤解是:情緒會使我們的行為失控,或至少會讓我們不舒服,所以我們應該壓抑它,儘量不要讓它出現。在這樣的誤解下,人們開始學習各種壓抑情緒的方法,久而久之,就形成了不一致的應對姿態或慣性模式。
例如,有些人學會有情緒時就默默不語,避免與人衝突,久而久之就形成了「討好」的慣性模式。有些人有情緒時就以責怪他人來避開自己的情緒,久而久之就形成了「指責」的慣性模式。有些人有情緒時就講大道理,嘗試讓理性蓋過感性,久而久之就形成了「超理智」的慣性模式。有些人則在有情緒時開始岔題或搞笑,轉移自己與他人的注意力,久而久之就形成了「打岔」的慣性模式。
對情緒的錯誤認知不僅於此,還包括例如:情緒管理就是要做到喜怒不形於色,或是做到只有正向情緒(開心)、沒有負向情緒(生氣、難過、害怕等);不會動怒表示EQ很好;工作中的問題只能靠理性解決……等等。這些錯誤的認知,長期下來不僅影響個人的身心健康,也會影響人際互動與幸福感,因此我們有必要重新認識情緒。
情緒系統是人腦結構的一部分
情緒由人腦結構中的邊緣系統所掌管,當環境產生變化時,邊緣系統就會跟著產生各種情緒,這樣的運作方式和呼吸一樣,是人類的本能。
心理學家保羅.艾克曼(Paul Ekman)終身研究人類的表情,他以證明表情沒有人種或文化的差異而聞名於世。為了證實這點,他首先讓受訪者依據各種臉部表情的圖片辨識情緒,發現不同人種及文化的人,針對同樣的表情圖片所辨識出的情緒都相當一致。接著,他為了排除不同人種或文化之間互相影響的因素,深入許多與世隔絕的不毛之地,以當地人做為實驗對象,結果發現他們所辨識出的情緒也都一致。這樣的實證研究,間接證明瞭情緒系統是人腦結構的一部分。
對於自閉症或亞斯伯格症(輕度的自閉症)患者的研究也指出,他們之所以無法像正常人一樣辨識及表達情緒,原因出在生理,而不是心理問題。這也說明瞭情緒系統是人腦結構的一部分,除非腦部受傷或有病變,否則我們無法停止它的運作。因此要真正做到「喜怒不形於色」或壓抑情緒,其實是不可能的。
想像一下,如果真的做到沒有任何情緒,沒有喜怒哀樂,生活會變成什麼樣子?我的想像是,生活會變得很無趣,就像聽一段只有一個音符、沒有抑揚頓挫的樂曲一樣,這真的是我們要的嗎?其實,許多人之所以排斥情緒,並不是真的希望做到完全沒有情緒,而是想要避免沒有處理好情緒所帶來的後果。
每種情緒都對我們有幫助
情緒除了讓我們的生活有變化及有趣外,還有一個很重要的功能是,幫助我們生存、適應、發展。
有關人類大腦演進的研究指出,掌管情緒能力的邊緣系統,比掌管認知能力的新皮質,更早演化成為人類大腦的一部分。所以在還沒有認知能力之前,情緒能力擔負了幫助人類通過「物競天擇」的考驗之重任。也就是說,當時的人類靠著情緒能力的指引,採取一些有助於生存、適應、發展的行動,解決了許多生存難題,我將它稱為「情緒的演化功能」。
例如,請試著想像一下,當時的原始人即使沒有「獅子、老虎會吃人」的知識,但當他看到獅子老虎衝過來時,大腦的情緒系統卻自然產生了「害怕」這個情緒,而這個情緒會進一步指揮原始人想辦法採取逃避的行動而得以生存。這就是「害怕」這個情緒的演化功能。
多數的心理學家都同意,人類最主要的四種情緒是:喜、怒、哀、懼。剛才我們討論了「害怕」或「懼」這個情緒的演化功能,接著我們再繼續推演「喜、怒、哀」這三種情緒的演化功能。
我們可以想像,當原始人餓了許久之後,突然看到獵物,此時大腦必然產生了「喜」的情緒,而這個情緒就會指揮原始人去獲取該獵物,這是有助於人類生存的。而當他吃飽後,又再度產生了喜的情緒,這情緒又指引他想要重複獲得這種獵物。於是原始人就開始研究各種可以重複獲取獵物的方法,例如:守株待兔(在獵物經常出沒的地方狩獵),製作更精良的獵具,發展農業、畜牧業等。還有,當原始人獲得大量的獵物,而自己吃不完時,也會「喜」出望外,將獵物與同伴分享,久而久之,就交到朋友、形成團體。以上這些「喜」的情緒所指引的行為,都顯然有助於人類的生存、適應、發展,這就是「喜」這個情緒的演化功能。
接著來看「怒」這個情緒的演化功能。想像原始人好不容易打到獵物,卻有其他人或動物想來搶奪,此時大腦就產生了「怒」的情緒,指引他採取防衛甚或攻擊的行動來保護獵物,這樣的行動顯然是有助於原始人求生存的。再如,一群原始人一起出去打獵,其中有人不聽指揮或不盡忠職守,導致打獵行動失敗,也會引發其他人的「怒」,此時「怒」的情緒就會指引眾人指責、要求那個不盡責的人,這樣的行動也是有助於人類的生存、適應、發展。
最後來看「哀」這個情緒的演化功能。想像原始人看到親人在戰鬥中,或天災地變時受傷或死亡,大腦產生了「哀」的情緒,這個情緒可能指引他放聲大哭,發洩情緒;也可能指引他去找尋療傷,或是預防悲劇再度發生的方法;或者指引他去尋求他人的安慰與協助,重新恢復生存的力量。這些行動都有助於原始人的生存、適應、發展,有重要的演化功能。
綜上所述,我們可以將喜、怒、哀、懼等情緒的演化功能製成表4-1:
我們可以從表中看到,不管是「正向」(喜)或「負向」(怒、哀、懼)的情緒,每個情緒都有演化功能,都有助於人類的生存、適應、發展。反過來說,缺少任何一個情緒,對我們的生存、適應、發展都是不好的。
例如,一個缺乏「喜」的情緒的人,可能展現的樣貌是整天繃著臉、不會笑臉迎人,這樣的人會讓人不想靠近他。一個缺乏「怒」的情緒的人,可能展現的樣貌是逆來順受,這樣的人容易被欺負或佔便宜。 一個缺乏「哀」的情緒的人,可能展現的樣貌是冷漠或不會求助。冷漠會讓人不想接近,而不會求助就會讓自己過得很辛苦,甚至如果該求助時還是咬緊牙關硬撐,則可能會耽誤大事。一個缺乏「懼」的情緒的人,可能展現的樣貌是天不怕地不怕,這樣的人則容易錯估形勢而讓自己陷入險境。
後天的學習導致我們失去某些情緒能力
或許你會好奇,既然情緒系統就在我們的大腦之中,也就是說情緒是與生俱來的,同時情緒有演化上的意義,那麼為什麼自己身邊(或者是你自己)有人缺乏喜怒哀懼中的某個情緒,或很少展現喜怒哀懼中的某個情緒?
答案是:後天的學習壓制了天生的本能。也就是說,雖然每個人出生時喜怒哀懼的情緒俱全,但經過環境的塑造(如父母、老師的教導,或是文化上要求等),可能導致我們開始排斥某類情緒,久而久之,就養成不展現該類情緒的慣性,甚至終於失去展現該類情緒的能力。
舉例來說,如果有個小男孩從小被要求「要勇敢」、「男兒有淚不輕彈」,甚至還會因為愛哭而被處罰,我們可以想像他於是開始壓抑「哀」的情緒。所謂壓抑,通常就是找到一些方法,讓自己在難過時不掉淚。這些方法可能是:
- 告訴自己:忍住眼淚才是得到父母歡心的方法
- 告訴自己:化難過為生氣,才有男子氣慨
- 告訴自己:掉淚沒有用,找答案才有用
- 告訴自己:將注意力轉到其他方面就可以避免掉淚
久而久之,這男生就練就了一身不掉淚的功夫,同時也形成了「不一致」的應對姿態──上面的四種壓抑情緒方法,就會依序形成「討好」、「指責」、「超理智」、「打岔」的行為模式。
所以,一旦後天環境影響我們避免接受某些情緒,就會導致我們失去某些情緒能力,或者不善於理解或表達某些情緒。
情緒不能圍堵,只能疏導
處理情緒和治水一樣,不能圍堵,只能疏導。所謂圍堵,就是壓抑情緒。壓抑情緒只會讓情緒累積,並不會讓情緒過去,就如同圍堵洪水,只會累積更多的水,並不能讓洪水消退。甚至當情緒累積到某個程度,情緒崩潰,就會像洪水沖倒土牆一樣,釀成更大的災難。讓我們來看一些例子:
.太太開車時,先生不斷在旁說三道四、指導批評。太太因較少開車,自認技術沒有先生好,所以一直隱忍不發。但如此經過一段時間後,有一天太太突然決定,從此再也不要開車了。
.小孩從小被期待要上最好的學校,功課不好時就會受到嚴厲的指責。他也很聽話,總是默默地忍受責備,將更多的心力放在功課上,只求得到父母的歡心。也因此小學、國中一路都名列前茅,終於上了全國最好的高中,卻在高三時受不了考大學的壓力而自殺了。
第一個例子告訴我們壓抑累積情緒的結果,造成了從此只能先生開車,對兩人都不方便,而更嚴重的是,夫妻的感情從此有了裂痕。第二個例子則更慘,造成了一個生命的殞落。
這種災難的發生當然有很多原因,但與情緒的壓抑與累積脫不了關係。如果太太能早點對先生說出她的不滿,或許先生就會改變態度,用太太比較能夠接受的方法來指導她開車,事情就不會演變到雙輸的局面。同樣地,如果父母能夠教導孩子要適時表達情緒,或許孩子就不至於走上絕路。
有許多人認為表達自己的情緒就會破壞與他人的關係,同時又認為有情緒時只要忍忍,情緒就會過去了,但這種錯誤的觀念輕則讓我們不容易達成目標,重則產生災難式的後果。
傑出領導人必備好EQ
許多人承認情緒是生活中不可缺的一部分,但認為情緒在工作中就發揮不了什麼作用,甚至是妨礙理性思考、理性決策的因素。然而,丹尼爾.高曼的研究卻指出:領導人必備的條件是好的IQ(邏輯思考的能力),但這只能說是最低的門檻,要成為一個傑出的領導人還必須具備好的EQ。
高曼對EQ的定義是:
- 覺察自己的情緒之能力
- 管理自己的情緒之能力
- 覺察他人的情緒之能力
- 管理人際關係的能力
他進一步指出,這四個定義有順序關係,也就是一個人要能夠先覺察自己的情緒,才有可能管理好自己的情緒,接著才能覺察他人的情緒,最後也才能管理好人際關係。
高曼的論述與研究,和薩提爾對自我覺察的論述,其實是相互印證的。高曼指出,必須兼顧感性與理性才能成為傑出的領導人。薩提爾也認為掌握情緒(感性)和觀點(理性)等內在冰山要素,才能趨向「一致性」,也才能發揮最大的影響力。高曼指出提升EQ(情緒能力)要從覺察自己的情緒開始,薩提爾也認為面對、接受、處理、放下情緒,是轉化情緒的根本之道。
在第3章中提到,實踐情緒管理四步驟會遇到的障礙,往往在於不能接納自己的情緒。希望你讀完本章認識了以上有關情緒的正確知識後,能夠排除此障礙,進而以正確的方式處理情緒。
對情緒有錯誤的認知,將形成一些有盲點的「情緒模式」,導致展現出不一致的行為模式。如今我們具備了有關情緒的正確認知,就可以在下一章開始檢驗自己的情緒模式是否有盲點,並探討如何轉化這種有盲點的模式,進而朝「更趨向一致性」的目標前進。
本章重點摘要
第5章:檢視情緒模式
什麼是情緒模式?
每個人都會有情緒,也都會有某種「情緒模式」,例如,有些人會被形容為「哭點很低」,很容易掉淚;有些人則是「很衝動」,容易暴怒;或者「很酷」,總是沒有什麼情緒;或是「無可救藥的樂觀」,不管碰到什麼事,總是嘻嘻哈哈以對……等等。
相應於行為模式指的是,我們會一再地、重複地、在各種情境都容易展現(或不展現)的行為,情緒模式指的則是,我們會一再地、重複地、在各種情境都容易展現(或不展現)的情緒。
正常情況下,我們的情緒會隨著外在環境刺激的變化,產生波動,而且是一種「來來去去」的波動。
舉例來說,我早上進辦公室前沒有發生什麼特別的事,所以沒有什麼情緒起伏,平平穩穩的。進辦公室後,被主管稱讚有件事做得很好,我就產生了正向的情緒,覺得很開心。但開心一段時間後,隨著周遭沒有發生什麼好事或壞事,我的情緒會逐漸從很開心的狀態,回復到平靜。到了下午,我有件事沒做好,被主管說了幾句,於是產生負向情緒,覺得難過。但過了段時間,因為周遭沒有再發生什麼好事或壞事,我難過的情緒也漸漸淡化,又回復平靜。
如果我們的情緒像以上所說的這樣來來去去地波動,會開心,但開心的感覺會漸漸淡去;會難過,但難過的感覺也會漸漸淡去,有來有去,就是正常健康的情緒模式。
然而如果有以下的情形,就表示我們的情緒模式是不尋常的、不健康的、有盲點的:
.正向的環境刺激不會讓我們產生正向的情緒波動,或者負向的環境刺激不會讓我們產生負向的情緒波動,例如中了大獎卻沒有開心的感覺,無端被人辱罵卻不會生氣等。
.情緒的波動幅度與持續時間不符合比例原則,例如損失少量金錢卻引發極大而且持續很久的難過情緒,或者完成一件小事就超級興奮,而且興奮很久等。
一旦持續出現不尋常的情緒模式,輕者,會造就我們產生「討好」、「指責」、「超理智」、「打岔」的行為模式;嚴重的,會演變成罹患憂鬱、躁鬱等心理疾病。接下來我將進一步提供兩個準則,幫助你檢驗自己的情緒模式是否存在盲點。
你的情緒反應是否符合「演化的法則」?
第一個檢驗的準則是,你的情緒反應是否符合「演化的法則」。前面提到,每個情緒都在指引我們採取一些有助於生存、適應、發展的行動,這是所謂「情緒的演化功能」。假如你的情緒反應會指引你採取有助於生存、適應、發展的行動,那就是正常的情緒反應;假如你的情緒反應無法指引你採取一些有助於生存、適應、發展的行動,那就是不尋常的情緒反應。
現在請你看看以下幾種情緒反應,並判斷這些反應是否符合演化的法則:
.李靜說:每當我簽到一個訂單時,我馬上開始「擔心」下一個訂單會不會如此順利。
.王善說:當部屬一再犯同樣的錯誤時,我就覺得很「無奈」,因為我實在找不到幫助他的方法。
.張強說:當我需要別人幫忙,而別人不馬上配合時,我很容易「生氣」,因為我認為我只有在事關重大時,才會找他們幫忙。
.劉勇說:碰到再大的困難,我還是能夠「放鬆」,因為我認為船到橋頭自然直,事情總是會過去的。
如果你的答案都是「否」,那就對了。到底如何判斷呢?這就要從表 4-1「情緒的演化功能」中找答案了。以下進一步解釋這四種情境的情緒反應為何不符合演化法則。
李靜的情境是簽到訂單,她面臨的情境是「期待得到滿足」,因此符合演化法則的情緒反應該是「喜」或「開心」,然而她的反應卻是「擔心」(屬於「懼」這類的情緒),當然不符合演化法則。這種情緒模式的問題或盲點在於,李靜可能一直太緊繃、給自己過大的壓力、無法放鬆,而影響到她做事的效率。反之,如果李靜能夠在完成一件任務時給自己一點獎勵,或找他人一起慶祝,如此不但能夠調節自己的心境,也可以建立更好的人際關係。
王善的情境是部屬一再犯同樣的錯誤,他面臨的情境是「期待落空」,因此符合演化法則的情緒反應該是「怒」或「生氣」,但他的反應卻是「無奈」(屬於「哀」這類的情緒),當然不符合演化法則。這種情緒模式的問題或盲點在於,王善可能只會要求自己而不會要求他人,因此部屬可能認為犯的錯不是很嚴重,或者認為即使不改善也不會遭受處罰,所以就不改變。反之,如果王善的情緒反應是「生氣」,那他就會責怪部屬、要求改善,如此不但能夠解決問題,也能夠立威,讓部屬守紀律。
張強的情境是需要他人協助,他面臨的情境是「無能為力」,符合演化法則的情緒反應該是「哀」或「無助」,然而他的反應卻是「生氣」(屬於「怒」這類的情緒),當然不符合演化法則。這種情緒模式的問題或盲點在於,張強可能過於好強或太自我中心,所以向他人求助時仍然擺高姿態,結果就不容易得到他人的協助與合作。反之,如果張強的情緒反應是「無助」,他就會放下身段,讓他人瞭解需要協助他的理由,如此就比較容易得到協助,同時也能夠與他人建立互助的關係。
劉勇的情境是碰到大的困難,他面臨的情境是「碰到危險或未知」,因此符合演化法則的情緒反應該是「懼」或「擔心」,然而他的反應卻是「放鬆」(屬於「喜」這類的情緒),當然不符合演化法則。這種情緒模式的問題或盲點在於,劉勇可能過於樂觀而誤判情勢,甚至認為逃避可以解決問題,所以會因準備不足而完成不了任務。反之,如果劉勇的情緒反應是「擔心」,他就會面對問題,用心準備,那麼就比較有機會完成自己的目標。
綜上所述,所謂「情緒反應是否符合演化法則」這個檢驗的準則,如果用另外一種方式來說,就是如果你能夠「該喜的時候會喜」、「該怒的時候會怒」、「該哀的時候會哀」、「該懼的時候會懼」,就沒有盲點。反之,如果你經常無法覺察喜、怒、哀、懼之中的某種情緒,就表示你的情緒模式有盲點,必須進一步探討與轉化,才能達成更趨向一致性的目標。
至於這種有盲點的情緒模式是如何形成的?就是第四章討論「有關情緒的正確認知」時所說的,後天的學習導致我們失去了某些情緒能力。
現在請你想想看,在職場、在家庭、在人際互動中,你能夠「該喜的時候會喜」、「該怒的時候會怒」、「該哀的時候會哀」、「該懼的時候會懼」嗎?你日常的情緒反應,是不是能夠幫助你做出有利於生存、適應、發展的行動?
你的情緒反應是否符合比例原則?
檢驗你的情緒模式是否有盲點的第二個準則是,你的情緒反應是否符合比例原則。
首先要提到,情緒反應的起伏強弱,和事件大小有比例關係。例如前方隱約有隻動物驚動了你,定睛一看是隻小鹿,你很快就恢復平靜。若是頭獅子,你的驚恐程度就大多了。
又如,5歲的小姊姊被2歲的小弟弟輕輕地碰了一下,就嚎啕大哭,不可遏止,她的大哭顯然不是針對弟弟,也許透露的是需要爸媽的關愛,因為自從有了弟弟以後,爸媽對她的關懷就減少了。如果爸媽不明就裡,斥責姊姊:「弟弟只是輕輕碰你一下,你哭什麼哭?」那麼,這個小姊姊就更委屈了。
因此,如果你發現自己常會因為小事而大發脾氣,或者部屬犯了大錯你也不太會生氣,就表示你的情緒模式不尋常,值得進一步探索原因,並對症下藥,改變這種模式。
其次,情緒反應的持續時間,也跟事件大小有比例關係。
例如,一個市井小民抽中一千元的獎,可能會高興大半天,不小心掉了一千元,也會難過好一陣子。但是,如果一個富翁掉了一千元,卻難過很長的時間,那麼就不符合比例原則了。這其中就透露了一些訊息,也許這個富翁,從小貧困,對錢財極度沒有安全感,不管損失多少金錢,對他來講都是非常不得了、攸關生存的大事。反之,一個市井小民被騙走一萬元,卻表現出一副不在乎的樣子,除非他是真的很豁達,否則就表示他可能把情緒壓抑下來了。
又例如,親人過世,一般人的反應通常是很悲傷,但如果有人沒有悲傷的情緒,就有可能存在某些其他因素或者是刻意壓抑。相反地,有的人對寵物過世,悲傷的情緒很強烈又久久不能平復,往往是因為寵物的過世,觸動他內在隱藏的某些創傷所致,因此還有很多的情緒訊息隱藏在裡面,而必須要繼續去探究。
比利時魯汶大學(University of Leuven)的兩位教授,菲利浦.威爾頓(Philippe Verduyn)和薩斯齊亞.拉威瑞森(Saskia Lavrijsen),曾經進行一項研究,讓233位學生回憶最近發生的情緒片段,並報告這些情緒持續了多久,以及用何種策略應對情緒。根據學生的回答,研究人員從中整理出二十七種常見的情緒,計算每種情緒的平均持續時間。
研究結果發現,在二十七種情緒中,悲傷情緒需要120小時才能熬過,其次是憎恨,耗時60小時,排名第三的是快樂,約35小時會消失。在二十七種情緒中,恐懼、慚愧、反感及感動等較容易恢復,一個小時內便可經歷完,而噁心和丟臉的情緒消失更快,約30分鐘。
研究人員指出,一種情緒持續的時間長短,通常取決於引發事件對個人的重要程度,也就是說,持續時間長的情緒通常都由一些與個人有著重要關係的事件引起。當人類不停回想某件事的因果時,相關情緒的感受時間會隨之增加,若事件較不重要,相關情緒維持的時間也會較短。
這個研究一方面告訴我們,各種情緒持續的時間長短不同。一般而言,悲傷的情緒會持續最長,因為關連著背後的創傷,所以需要較長的時間才能回復。另一方面,這個研究也告訴我們,情緒的出現及消失有它的週期,當它走完它的週期,不管任何情緒終究會過去,符合情緒來來去去、不是恆常的本質。
例如,陳太太的先生過世好幾年,她一直陷入哀傷中走不出來。女兒帶她去看心理醫師,經諮商後發現,陳太太的情緒除了哀傷之外,還有擔憂。她擔心將來兒女會嫌棄她,不照顧她,自己將孤苦無依。因為這樣的擔心讓她陷入憂傷走不出來。後來在心理醫師的引導下,陳太太逐漸瞭解,面對這些擔憂最好的方式是,自己要走出來,把身體照顧好,把自己的日子過好,人要快樂,兒女才不會嫌棄她,甚至反而會更親近她、關懷她。
時間是治療創傷最好的良藥,常常身心受創後,我們不能期待傷痛會馬上過去,不能刻意壓抑或逃避它,要接納情緒,允許情緒起起伏伏,然後等待它完成週期,恢復平靜。
在這過程中,要靜心等待,不能一直餵養情緒、擴大情緒或緊抓著情緒不放。所謂的餵養情緒就是不僅不接納情緒,還不斷地增添、強化、擴大情緒。例如,陳太太在先生過世後,除了覺得孤單外,又不斷地擔憂兒女會嫌棄她,不照顧她,只要兒女在照護上有一點小瑕疵,就被她解釋成不孝順,於是悲傷與擔憂的情緒不斷得到餵養,情緒就一再延續下去。
簡言之,人的情緒會跟隨著外在的刺激而來來去去。並且隨著時間過去,這些情緒也會逐漸消退。如果情緒該來而不來,就表示我們可能習慣性地將情緒壓抑了。如果情緒來了,但不隨著時間而過去,這就是過度反應,也表示我們可能沒有適當地處理、轉化情緒。
讀到這裡,你可以回到自己身上,用這兩個原則來檢驗你的情緒模式是否存在盲點。
首先檢驗你的情緒反應是否符合演化法則。先回顧一下,最近是否有過「喜、怒、哀、懼」這四類情緒,並分別檢驗一下,你的四類情緒是否符合演化法則。如果有不符合的現象,就表示你的情緒模式存在盲點。請注意,這邊所說的「有過」某種情緒,指的是你「展現或表達出來」的情緒,也就是說,如果你感到生氣,卻隱藏起來,沒有展現出來讓他人看到,或沒有表達出來讓他人知道,就不算是「有過」怒這類情緒,因為這很可能代表著你習慣壓抑某類情緒。
接著你還可以做點歸納,把回顧的時間拉長,看看在「喜、怒、哀、懼」這四類情緒中,你是否很少展現或表達過某類情緒,例如你很少讓他人看到或知道你生氣了。如果有這樣的現象,也表示你的情緒模式存在盲點。在下一節中,我們會指出這種情緒模式和「討好」、「指責」、「超理智」、「打岔」這四種不一致的行為模式之關係。
其次檢驗你的情緒反應的幅度大小,以及持續時間是否符合比例原則。檢驗反應幅度大小是否符合比例原則的方法,就是回顧你是否有過因小事而產生大情緒,然後在事後才覺得不太對,甚至後悔的情形?例如看到你的先生或太太將牙膏擠得亂七八糟,或忘記關燈而大聲斥責,因而引發一場夫妻之間的大爭吵,事後才後悔自己小題大作。或者被別人提醒有件事還沒做,就驚慌失措、惶惶終日,等到去做了那件事後,才發現這根本是很容易就可以完成的小事,因而懊悔自己為何老是如此嚇自己。
檢驗情緒反應的持續時間是否符合比例原則的方法,就是回顧你是否常有一些揮之不去的情緒,例如為了擠牙膏或忘記關燈事件而和先生∕太太賭氣幾個星期;或者因為一件事沒做好被主管檢討而自責許久,甚至即使主管都安慰你知錯能改就好了,且他早已忘掉這件事,但你卻還是一再地檢討自己,懊悔不已。
當你發現你的情緒存在上述的盲點時,接下來要探討的是,你的情緒模式與你的不一致的行為模式,之間的關聯是什麼,然後學習如何轉化你的情緒模式,以讓你的行為模式趨向一致性。
四種不一致行為模式背後的情緒模式
接著我們來看「討好」、「指責」、「超理智」、「打岔」這四種不一致的行為模式背後的情緒模式是什麼。
慣用「討好」模式的人,其情緒模式往往是:容易展現哀的情緒,而不容易展現怒的情緒。原因是此類人太為他人著想,不願與他人起衝突,因此即使他人對自己不好,甚至攻擊打壓自己,也常會忍耐下來。久而久之,就養成壓抑「怒」的情緒之習慣,故他人很少看到他生氣。接著,由於不能生氣,所以往往會轉而展現如委屈、無奈等屬於「哀」這類的情緒。前面所舉的例子中的王善,就比較像是展現了這種情緒模式。
慣用「指責」模式的人,其情緒模式往往是:容易展現怒的情緒,而不容易展現哀的情緒。原因是此類人比較自我中心,不會替他人著想,因此當事與願違時,他總是要求他人來配合自己,而避開檢討自己的不是。久而久之,就養成壓抑如「慚愧」、「難過」等屬於「哀」這類的情緒,而轉而展現生氣的情緒,希望他人在壓力下妥協。前面所舉的例子中的張強,就比較像是展現了這種情緒模式。
慣用「超理智」模式的人,其情緒模式往往是:喜怒不形於色,他人不容易看到他展現任何情緒。原因是此類人認為只有靠理性才能解決問題,感性只會帶來婦人之仁、於事無補。久而久之,就養成壓抑所有情緒的習慣。前面所舉的例子中的李靜,就比較像是展現了這種情緒模式。
慣用「打岔」模式的人,情緒模式往往是:只展現喜,不容易展現怒、哀、懼等情緒。因為他碰到困難總是先想到逃避,或者一廂情願地認為困難會自己不見,因此總是想各種方法避開怒、哀、懼這種會讓他需要採取行動的情緒,久而久之,就對這些情緒都不敏感。前面所舉的例子中的劉勇,就比較像是展現了這種情緒模式。
當我們認識了討好、指責、超理智、打岔等這些不一致的行為模式,其背後隱藏了什麼不尋常、不健康、有盲點的情緒模式後,就可以開始討論如何改變這種情緒模式,以達成追求一致性的目標。
本章重點摘要
- 情緒模式指的是,我們會一再地、重複地、在各種情境都容易展現(或不展現)的情緒。
- 檢驗自己的情緒模式是否存在盲點的方法首先是,情緒反應是否符合「演化的法則」。回顧一下,你是否在該喜歡的時候會喜,該怒的時候會怒,該哀的時候會哀,該懼的時候會懼。
- 檢驗自己的情緒模式是否存在盲點的第二個方法是,情緒反應的幅度和持續時間是否和事件大小不成比例。回顧一下,你是否有過因小事而產生大情緒,然後在事後才覺得不太對,甚至後悔的情形?是否常有一些揮之不去的情緒?
- 討好型的情緒模式很可能是,容易展現「哀」類情緒,不容易展現「怒」類情緒。
- 指責型的情緒模式很可能是,容易展現「怒」類情緒,不容易展現「哀」類情緒。
- 超理智型的情緒模式很可能是,容易壓抑、不展現所有的情緒。
- 打岔型的情緒模式很可能是,容易展現「喜」類情緒,不容易展現「哀、怒、懼」類的情緒。
第6章:轉化情緒模式:練習面對、接受、處理情緒
6轉化情緒模式:練習面對、接受、處理情緒
我們在第3章認識了情緒管理的四步驟,也就是處理情緒的正確方式,同時瞭解一般人無法貫徹實踐這些原則與步驟的原因,是因為對情緒有錯誤的認知,因此在成長過程中養成了一些不健康、有盲點的情緒模式。在第4章認識有關情緒的正確知識。在此基礎下,第5章說明瞭何謂情緒模式、如何檢驗自己的情緒模式是否有盲點、以及有盲點的情緒模式如何導致討好、指責、超理智、打岔等不一致的行為模式。接下來兩章,我們將學習運用方法與工具,將有盲點的情緒模式轉化成健康的情緒模式。
所謂「健康的情緒模式」,相對於上一章所描述的「不健康、有盲點的情緒模式」,指的是每當我們有情緒時,都能順利地走過情緒管理的四個步驟,達到讓所有情緒都能夠「來來去去」的理想狀態。因此接下來我們就來看,要做到「面對情緒、接受情緒、處理情緒、放下情緒」這四步驟,通常會碰到什麼障礙?有什麼方法可以克服這些障礙?一旦你能夠逐一克服這些障礙,擁有了健康的情緒模式,就代表著你已經成功地轉化了你的情緒模式,同時也經由冰山的運作,產生由內而外的改變,而能夠讓你的外在行為模式更趨近「一致性」這個總目標了。
「面對情緒」的方法與練習
前面的章節提到,能夠面對情緒的前提是,不將情緒視為毒蛇猛獸,也不將情緒分為「好的」、「壞的」情緒,反而將情緒視為一個能幫助我們找到方向的信使。它會指引我們採取對我們有利的行動。因此不管它捎來什麼訊息,我們都要先面對它、聽到它。
接著,面對情緒的具體方法是,給它一個名字,承認它的存在。然而許多人的困難是,無法找到一個適切的形容詞來為自己的情緒命名。因此我們首先要再複習「情緒」這個冰山要素指的是什麼。
情緒是一種感性的狀態,它通常以一個形容詞來描述。多數心理學家認為人類主要的情緒有四大類:喜、怒、哀、懼。如果再細分,每類情緒之下又有更多的情緒形容詞,例如,可以用快樂、開心、興奮等形容詞,來表達「喜」的情緒;可以用發火、不耐煩、怨恨等形容詞,來表達「怒」的情緒;可以用悲痛、無望、沮喪等形容詞,來表達「哀」的情緒;可以用恐懼、膽怯、著急等形容詞,來表達「懼」的情緒。假如你找不到適切的形容詞來描述你的情緒,可以參考第2章表2-1的情緒字彙表。
其次,許多人容易將「情緒」與「觀點」混淆,例如在描述自己的情緒時說:「我感覺這樣做是不對的」,但這樣說表達的其實是「觀點」而不是「情緒」。區辨的方法是,情緒通常用一、兩個字的「形容詞」來表達,而觀點則通常用一個「句子」來表達。
前面的章節提到,情緒是人類天生的本能,人生下來時就具備了所有情緒的能力。然而經過後天的學習,我們可能逐漸比較不能感受或展現某些情緒,甚至失去某些情緒的能力。例如小男孩一再被教導要做到「男兒有淚不輕彈」,長大後就比較排斥展現出「哀」的情緒,如此就沒辦法做到「面對情緒」。因此轉化情緒模式的一個重要方法,就是提升對情緒的敏感度,讓我們更能感受某種情緒、展現某種情緒。
經常練習以「我訊息」(I message)的方式來覺察自己的情緒,以及此情緒背後的「觀點」和「期待」,可以增進我們的情緒敏感度。「我訊息」的公式如下:
我感覺 (情緒)
(因為)我認為 (觀點)
我希望 (期待)
因為此公式的開頭都是「我」,所以稱為「我訊息」。練習的方式是,當你碰到任何事件時,嘗試默默地在心中說出自己的情緒、觀點和期待。試舉幾個例子:
當我看到颱風要來的消息時(事件)
我感覺很擔心(情緒)
因為我認為這下恐怕又要淹水了(觀點)
我希望趕快回家做點預防工作(期待)
我感覺很生氣
因為我認為這朋友老是說話不算話
我希望今後不再隨便答應他的邀約
請注意,同樣的情境對不同的人可能有不同的反應:
當我看到颱風要來的消息時
我感覺很開心
我希望這次真的會放假
當我接到朋友取消約會的電話時
我感覺很慶幸
因為我認為這樣我就多出一些時間來準備明天的簡報
我希望今後不要把自己的時間排得那麼滿
做「我訊息」的練習,目的在於提升覺察自己的內在冰山,包含情緒、觀點、期待等三要素的能力。如果你開始練習時找不到適切的情緒形容詞,仍然可以查查表2-1的情緒字彙表。然而做這個練習的真正目標是,希望你遇到任何外界的刺激時,都能夠很快地以一個適切的情緒形容詞來描述自己的情緒狀態,而不需要一再查情緒字彙表。
此練習隨時隨地都可以做,而且只花很短的時間就可以完成一次練習。例如:你錯過一班公車或捷運、出門看到晴朗的天空、走在斑馬線上而車子不讓你、停下工作喝一杯咖啡……等等時候,都可以問自己:現在有什麼情緒?(就是公式中的「我感覺」);為什麼有這種感覺?(就是公式中的「我認為」);接下來我會想做什麼?(就是公式中的「我希望」)。
「接受情緒」的方法與練習
在進一步探討如何做到「接受情緒」之前,我們先複習一下前面的討論。首先,所謂「接受情緒」指的是,解讀情緒想要傳達的訊息,具體而言就是了解我們的「觀點」與「期待」這兩個內在冰山要素。換句話說,情緒所捎來的訊息一方面告訴我們產生某種情緒的原因(觀點),另方面也告訴我們接下來該做些什麼(期待)。能夠解讀這些訊息,可以幫助我們有更多的根據來評估事件對我們的影響。例如:聽到明天放颱風假的消息,甲的情緒是擔心,乙的情緒卻是開心,這時我們就需要了解這兩種情緒反應背後的觀點和期待,才能評估颱風來了這個事件對甲和乙兩個人的影響各是什麼。
有些人在實踐「接受情緒」這步驟時,會碰到的困難是,即使掌握到適切的情緒形容詞,但不確定這個情緒背後隱含什麼樣的觀點與期待,以至於無法解讀情緒想傳達的訊息是什麼。所以我們先針對這點做說明。
讓我們再次回顧第4章「表4-1 情緒的演化功能」的內容,其中的「什麼時候會產生此情緒」這欄指的其實就是我們的「觀點」;「指引什麼有助於存活的行動」這欄指的其實是我們的「期待」。為了方便讀者檢視,我們將表4-1的欄位名稱變更前與變更後放在一起,而製成表6-1如下。
如此一來,你就更容易找到情緒背後的觀點和期待了。也就是說,只要你能夠理解第4章「情緒的演化功能」之意義,就能夠輕易地找到情緒背後的觀點和期待了。
請你在繼續讀下去之前先做個小練習:嘗試解讀「訝異」這個情緒背後的觀點和期待可能是什麼。解讀的方法就是,想像原始人碰到什麼情況會產生訝異的情緒?(這就是情緒背後的觀點。)而「訝異」這個情緒會指引他採取什麼行動?(這就是情緒背後的期待。)[1]
再者,我們內在冰山的「情緒」、「觀點」、「期待」這三要素之間存在著一個既定的邏輯關係。例如,怒這個情緒背後的觀點必然是「我被侵犯了」,而不會是「我得到滿足了」,也不會是「我碰到危險了」,或者「我失去了重要的人或物」。同樣地,怒這個情緒所引發的期待必然是「防衛、反擊」,而不會是「享受、分享」,或「療傷、求助」,也不會是「逃離」。
希望經由以上的說明,你能夠掌握到解讀情緒背後的觀點與期待之方法。至於如何練習才能夠更精熟呢?我們提供的方法仍然是經常用「我訊息」來練習覺察自己的情緒、觀點、期待。但在這個階段還要特別注意,你的「我訊息」中的情緒、觀點、期待這個三要素之間的因果關係是否順暢。舉例來說:
當我看到颱風要來的消息時(事件)
我感覺很開心(情緒)
因為我認為這下恐怕又要淹水了(觀點)
我希望趕快回家作點預防工作(期待)
這樣的因果關係就不順暢了,因為從「情緒的演化功能」來說,當我們得到所要的東西時,才會有開心(喜)的情緒,然而淹水卻不是我們所要的。或者,換一個方式來說,如此的情緒反應其實也是第4章所說的,情緒反應不符合「演化的法則」。
知道這個既定的因果關係,還可以幫助我們完成「面對情緒」這個步驟,也就是幫助我們找到適當的情緒形容詞。許多人(包括作者)在學習轉化情緒時碰到的困難是,無法說出情緒的形容詞。這是因為我們從小所受的教育與訓練都偏重理性,忽略感性,所以我們很容易說出觀點和期待,但不習慣說出情緒。例如說出以下的話是相對習慣與容易的:
但要說出此時的情緒就相對不習慣且困難。然而當我們知道情緒、觀點、期待的既定邏輯關係,就可以倒推回去,而知道以上四個狀況的情緒分別就是喜、怒、哀、懼。
總之,是否能夠順利走過情緒管理四步驟中的「接受情緒」這步驟,關鍵在於能否解讀情緒背後的觀點和期待,要做到這點,首先要熟悉「情緒的演化功能」,其次還是要持續地練習「我訊息」這個轉化情緒模式的工具。
「處理情緒」的方法與練習
所謂「處理情緒」不是隨著情緒的指引做出反射式的反應,任由情緒隨意宣洩,例如,生氣地想要打人,就真的掄起拳頭打人。
處理情緒的正確方式,應該要平衡理性與感性。我們可以用圖6-1來說明。
圖6-1中右邊的實線箭頭代表的是,蠻荒時代處理情緒的方法,也就是跟著情緒的指引而採取行動。例如:看到獵物或異性而產生喜的情緒時,就衝過去奪取;被攻擊而產生怒的情緒時,就馬上反擊回去;失去重要的人或物而產生哀的情緒時,就放聲大哭;碰到危險而產生懼的情緒時,就馬上逃離等。這些都是純粹為了求生存而採取的行動,所以我們將這種處理情緒的方式稱為「反射式」(reactive)的應對方式。
這種處理情緒的方式在蠻荒時代是合宜的,但我們現在所處的是社會化之後的環境,這樣的方式就不適合了。所謂「社會化」指的就是有許多的「規則」要遵守,例如想吃東西要先購買,想繁衍後代要先經過認識、追求異性之過程等等。因此「反射式」的應對方式不是現代處理情緒的好準則。
而這些社會化的規則如紅燈停止、綠燈通行、要講誠信、讀書才能出人頭地等,其實也就是「觀點」。因此我們可以說,情緒是與生俱來的,而觀點則是後天學習而來的,也可以說觀點是「社會」要我們遵守的規則。如果我們完全以這些規則做為採取行動的準則,我們走的是圖6-1中左邊那條實線箭頭的路,我將它稱為「機械式」(robotic)的應對方式,也就是說,這時的所作所為都是根據父母、老師、老闆、政府的指示而為,僵化沒有彈性,甚至沒有考慮到自己的需要,自然也不是好的應對方式。
總之,「反射式」的應對方式是一種完全感性的反應,其問題是沒有考慮到社會化的需求,就是沒有將理性加進來考量。而「機械式」的應對方式則是一種完全理性的反應,其問題是忽略了感性的指引,也就是隻考慮到社會化規則的要求,而忽略了自己的需求,這兩者都是失衡了。
比較好的應對方式是走虛線箭頭這兩條路。先看圖6-1中從右而左的那個虛線箭頭,當我覺察自己的情緒,例如想到某件事而悲從中來時,我還要判斷目前所處的情境,才決定是否聽從此情緒的指引而放聲大哭。如果我獨處在家就可以這麼做,但如果我正在公司開會,這時「社會化的規則」告訴我的是,現在不宜馬上放聲大哭,因此我應該先壓抑我的情緒,等到開完會獨處之時才放聲大哭。這種處理情緒的方式,就是從感性出發(覺察了哀傷的情緒),然後加入理性的考量之後才做出最後的反應,這樣才是兼顧感性與理性處理情緒的方法。
再看圖6-1從左而右的那個虛線箭頭。當別人告訴我一個觀點,例如老闆要我對客戶說謊話,讓公司獲得更好的利潤時,我也不該馬上照辦,而要問問自己的情緒才做出最後的決定。如果我的情緒是害怕,那麼它可能在告訴我此事可能違法所以不能做;如果我的情緒是猶豫,則它可能在告訴我這是可以考慮的。這種處理情緒的方式,就是從理性出發(被老闆告知了一個觀點),然後加入感性的考量之後,才做出最後的反應,這樣也才是兼顧理性與感性兼顧處理情緒的方法。
我將這種應對方式稱為「反應式」(responsive)的應對方式,以英文來說,隱含著「負責任」(responsible)的應對方式之意思。這就是所謂平衡理性與感性的應對方式。
以「我訊息」的方式一致地表達情緒
當我們知道處理情緒的正確方法並不是「跟著自己的情緒走」之後,許多人接下來的疑問就是:之前提到情緒不能圍堵,只能疏導;現在又說,在社會化之後的現代時空中,我們有時又必須壓抑自己的情緒,這兩者之間是不是有什麼矛盾衝突呢?
其實並不衝突。雖然有時我們不能很單純地根據情緒的指引,馬上就採取行動,但我們還是可以表達情緒;而當我們表達了自己的情緒時,往往就已經達到「疏導」情緒的效果。但要注意的是,表達自己的情緒時,還要能夠兼顧「自己」、「他人」、「情境」這三個要素,才能朝更具「一致性」這個我們念茲在茲的總體目標前進。
接下來我們用一個例子來說明這是什麼意思。
如果你身為主管,有個向來表現很好的部屬交出一份品質很差的報告,此時你面臨的兩難是:如果不表達出你的不滿,部屬可能不知道自己的問題;如果對部屬嚴厲地指責,又怕一下子抹煞了他之前的好表現,打擊了他的士氣。這時候你會怎麼做?
首先我們模擬慣用「討好」姿態的主管會如何反應。由於他習慣照顧「他人」與「情境」這兩個要素,忽略「自己」這個要素,所以他大概不會表達自己不滿的情緒,也不會很直接地告訴部屬這報告是不合格的,甚至還會主動替部屬找理由,如「他最近要處理的事情比較多」、「我給他的時間也太短了」等,最後變成由主管自己接手完成此報告。這種慣性反應帶來的不良影響,首先是主管承擔了太多的工作,其次是部屬可能不知道自己的問題出在哪裡。
慣用「指責」姿態的主管又會如何反應呢?由於他習慣只考慮「自己」與「情境」這兩個要素,而忽略「他人」這個要素,所以他可能很嚴厲地表達不滿,甚至破口大罵,也不會聽部屬的理由,只是要求他重寫報告。這種慣性反應帶來的不良影響,首先是打擊了部屬的士氣,其次是主管可能還沒有聽部屬的說明就下指令,達不到對症下藥的效果。
慣用「超理智」姿態的主管則習慣只聚焦在「情境」這個要素,而忽略了「自己」與「他人」這兩個要素,所以他會壓抑自己的情緒,也容易忽略他人的感覺,只是想用很客觀的態度來看待這份報告的品質,最後可能講了一堆「好報告的定義」等這些大道理,甚至和部屬辯論起「何謂品質」這類議題。這種慣性反應帶來的不良影響,首先是主管的情緒沒有得到疏導,其次是部屬也很難與主管產生情感上的連結。
至於慣用「打岔」姿態的主管則習慣採取逃避的策略,「自己」、「他人」、「情境」這三個要素都不管,最後可能顧左右而言他,而讓事情不了了之。
以上這些反應都是「不一致」的,也都不是我們要的。如果我們要追求一致,則可以繼續應用「我訊息」的概念與方法來做出反應。
在面對情緒、接受情緒的這兩個階段,是在心中以「我訊息」的方式進行自我對話,來覺察自己的情緒、觀點和期待。而在處理情緒的階段,則是要以「我訊息」的方式,將自己的情緒、觀點、期待「說」出來。以這個例子來說,就是對部屬說:
當我看到你的報告時(事件)
我感覺很失望(情緒)
因為我認為這不是你平常的水準(觀點)
我希望你重做這個報告(期待)
讓我們來檢視這樣的反應是否更具「一致性」,也就是是否兼顧了「自己」、「他人」、「情境」這三個要素。這樣的表達方式,主管照顧到「自己」的地方是,表達、疏導了自己的情緒;照顧到「他人」的地方是,指出他雖然不滿意部屬這次所做的「事」,但肯定了部屬這個「人」過去的表現;而照顧到「情境」的地方是,最後這個任務還是須由部屬完成。
請注意,當我們在面對情緒、接受情緒這兩個階段使用「我訊息」時,目的是用來覺察自己的情緒、觀點、期待,而且只是在心中自我對話,所以可以毫無顧慮地反應自己真實的內在冰山。但在處理情緒這個階段使用「我訊息」時,由於我們會真的將話說出來,這時就要考慮「他人」及「情境」這兩個要素,再決定如何說出口。
以這個例子來說,也許主管當時在心中自我對話的「我訊息」是:
當我看到你的報告時
因為我認為「你根本沒有將這份報告放在心上」
我希望「你改變這種散漫的態度」
如果主管如實的將這些話說出來,就可能變成「指責」了,因為他忽略了「他人」這要素──這位部屬一向表現很好,這次搞砸報告是例外,主管這樣的語氣就過於嚴厲,而且似乎一筆抹煞了部屬過去的好表現。
因此為了做到「一致性」,當我們以「我訊息」表達自己時,可能需要視情況而調整遣詞用句。例如將「憤怒」調整為「失望」,將「你根本沒有將這份報告放在心上」調整為「這不是你平常的水準」,將「希望你改變這種散漫的態度」調整為「希望你重做這份報告」。
那麼,我們要如何做到「適情況調整遣詞用句」呢?首先我們需要知道更多的情緒形容詞,而且要了解不同的形容詞之間細微的差別。例如,憤怒和失望都是屬於「怒」這一類的情緒,但如表6-3所示,兩種情緒背後的觀點和期待是不同的:
至於如何增加你情緒字典裡的字彙,以及提升你區辨不同情緒字彙所代表的意義,那就有賴經常做「我訊息」的練習,來覺察你的情緒了。
總之,「處理情緒」這個步驟的原則是平衡理性與感性,而要做好這一步驟,就要經常練習以「我訊息」的方式一致地表達情緒。
接著,我們將在下一章先澄清一些有關一致性的概念,然後將繼續討論如何走完情緒管理的最後一個步驟──「放下情緒」。
本章重點摘要
- 「轉化情緒模式」指的是,恢復所有與生俱來的情緒能力,如此當我們有情緒時,才能夠順利走完「面對它、接受它、處理它、放下它」的步驟,而讓我們的情緒模式處於「來來去去」的健康狀態。
- 經常練習用「我訊息」(我感覺……我認為……我希望……)自我對話,就能提升「面對情緒」、「接受情緒」的能力。久而久之,你就能感覺到所有的情緒,以及這些情緒背後的「觀點」和「期待」。
- 「處理情緒」的原則是,避免只聽從情緒給我們的指引就採取行動,或只聽從社會化的規則(觀點)給我們的指引就採取行動,而是要平衡情緒(感性)和觀點(理性)給我們的指引後才採取行動。
- 經常練習用「我訊息」將自己的情緒表達(說)出來,就能提升「處理情緒」的能力。這種表達方式同時也能夠趨向「一致性」,也就是更能夠兼顧「自己、他人、情境」三要素。
第7章:轉化情緒模式:練習放下情緒
7轉化情緒模式:練習放下情緒
太太換了個新髮型,滿懷期待地問先生:「你覺得我的新髮型怎麼樣?」先生一向主張實話實說,很誠懇地回答:「說真的,我覺得不太好看欸!」然後兩人就引發了一場衝突。
這個例子帶出一個有關「一致性」的重要概念:一致性並不代表永遠說真話。
一般對「一致性」的定義可能是「心口合一」,也就是嘴巴說的應該就是心裡想的,兩者應該是相同的。然而薩提爾所謂的「一致性」指的是,兼顧「自己」、「他人」、「情境」這三要素。因此如果為了兼顧這三要素而不說真話,還是符合「一致性」的。反過來說,如果只是追求心口合一,而說出會傷害到他人,或對「情境」沒有幫助(也就是有礙於達成我們的目標)的話,反而是「不一致」的。
以上面的例子來說,先生說真話固然照顧到了「自己」,但卻忽略了「他人」(太太)的需要,因為到底愛美是人的天性;也忽略了「情境」這要素,因為這是一個太太尋求讚美的情境,而不是一個探究真理的情境。所以按照薩提爾的定義,這樣的反應反而是不一致的。
反之,如果先生即使認為新髮型不好看,但答道:「這髮型很特別!」或者是「兩種髮型都呈現出不同的美!」甚至「新髮型很好看!」等,雖然不是說真話,但卻比較符合一致性的定義。
讀到這裡,或許你會覺得納悶:如果我們必須像這位先生一樣,小心翼翼地選擇說話的遣詞用句,豈不是委屈「自己」,變成「討好」別人了嗎? 要解答這個疑問,我們需要澄清第二個有關一致性的概念:「一致性」的判斷標準,在於一個人所展現的行為,是否為「有覺察」、「有意識」下的作為。
換句話說,如果你是在沒有覺察之下,做出反射式的慣性反應,就是「不一致」的。但如果經過充分的覺察,考量怎麼做會對自己好、對他人好,也有助於達成你想要的目標,然後有意識地做出「像似」討好、指責、超理智、打岔的反應,其實這也是符合「一致性」的。
什麼是有意識的反應?什麼是無意識的反應?先來看看以下的例子。甲因為開車超速趕赴一個重要約會而被警察攔下來,他又氣又急,但還是壓抑下這些情緒,勉強自己用好的口氣向警察求饒。乙酒後開車碰到警察攔路酒測,他不但不接受酒測,還破口大罵,甚至還要攻擊警察。
除非有特殊的原因,否則合理的假設是,甲的反應是「有意識的」反應,因為這麼做有可能得到警察的同情而不被開罰單,所以是對甲比較有利的,因此應該是一種經過思考後有意識的選擇。而乙的反應很可能是「無意識的」(酒後無法思考)、「慣性的」(一向無法控制自己的脾氣)反應,因為他這麼做的結果不但難逃酒後駕駛的罪名,還多加了一條妨礙公務的罪名,乙如果經過思考,勢必不會做出如此的反應。
再來看看甲和乙的行為是否兼顧「自己」、「他人」、「情境」三要素,符合一致性?表面上,乙的行為符合「指責」的定義,甲的行為符合「討好」的定義,然而如果將「是否有意識」的評斷標準加進來,那麼乙的行為仍然是不一致的,但甲的行為卻是符合一致性的。
應用至今所學的知識與方法
在澄清了以上有關一致性的概念,回到如何做到放下情緒前,讓我們先複習與統整至今所學,一方面有個整體觀,另方面也有助於說明如何做到放下情緒。
我們以一個例子來說明,如果你應用至今所學的知識與方法來轉化情緒模式,將會走過什麼歷程,以及會產生什麼樣的效果。
博志是典型的討好型,當他受到不公平的對待時,總是默默忍受,甚至逆來順受。例如在家中與太太意見不同時,最後總是他讓步,幾乎不與太太起任何衝突。在工作中,他是大家公認的好好先生,他認真負責、任勞任怨、特別能夠體諒他人、常常犧牲小我以成全團隊的需要。博志在公司工作五年以來,一直謹守本分,考績都在中等以上,也得到主管的重用,常將特別困難的任務交給他。他雖然感覺工作相當辛苦,但也一直甘之如飴,沒什麼怨言。
然而最近以來,博志開始有強烈的委屈和無奈的情緒,原因是他一再錯過升等的機會。剛開始看到與他同時進公司的一位同事得到升等時,他告訴自己,可能是那位同事比自己優秀吧。後來同梯的另一位同事又得到升等時,博志有點不安,因為他很確定那位同事的表現比自己差,然而他還是安慰自己,接下來總該輪到自己了吧。最後,當一位比他晚進公司,表現也不如他的同事也得到升等時,他開始有比較強烈的情緒。
太太和許多朋友都為博志抱不平,也都強烈建議他去跟主管抗議並爭取自己的權益,但博志卻很猶豫。他一方面覺得,如果自己再努力一些,主管遲早會看到自己的表現;另一方面,他擔心如果爭取不成,不就可能會破壞了和主管的關係,反而不利於未來的升等?
正如同我們在第1章所說的,像博志這樣的討好型,很容易在碰到困難時,產生「只要我再努力一點,就可以解決問題」的慣性反應,這是討好型的盲點。所以,雖然身邊許多人都對博志說:「看到這樣的情形,難道你都不會生氣嗎?」博志似乎還是隻會無奈,而不會生氣。
如果要解決問題,他真正需要改變的是「學會多要求他人一些」。接下來,我們就要來模擬像博志這樣的討好型,將如何運用本書的方法來轉化他的情緒模式,讓他的行為模式趨向一致性。
第一步,認識自己的慣性模式(第1章)。
博志從「一致性理論」認識到他的慣性模式為討好,且瞭解這種慣性模式會讓他不容易達成升等的目標。此時,他就產生了改變的動機──想從討好型轉變成趨向一致性。
第二步,瞭解驅動自己做出慣性行為的內在心理因素(第2章)。
博志從冰山理論學到,改變慣性行為模式的方法包含:轉化情緒模式、轉化觀點模式、轉化渴望模式、轉化期待模式等四個方向。而他想先嘗試轉化情緒模式這個方向。
第三步,認識情緒管理的四步驟(第3章)。
博志學到,他常常會有揮之不去的情緒,原因在於,當情緒出現時,他未能確實做到「面對、接受、處理、放下」這四個管理情緒的步驟,而改變的第一步就是要先對情緒有正確的認識。
第四步,學習有關情緒的正確知識(第4章)。
博志學到,原來他一直以來對於情緒有一些錯誤的認知,例如過去他認為「怒」是一種不好的情緒,所以應該儘量避免。又如,過去他認為處理揮之不去的情緒最好的方法是,用意志力將情緒壓抑下去,不要讓它有機會出現。現在他知道,他不應該將情緒分好壞,而是要接納所有的情緒;他也知道,壓抑情緒並沒有辦法讓情緒消失,只會讓它累積,而在將來造成更不好的後果。
第五步,檢驗自己的「情緒模式」有什麼盲點(第5章)。
博志學到,原來他的情緒模式之盲點是,他在成長的過程中學到生氣是不好的,所以一直習慣性地壓抑生氣的情緒,終於導致該生氣時也不會生氣。而這樣的情緒模式,也就是他之所以形成討好的行為模式的原因之一,難怪他不會為自己爭取該有的權益。因此他決定開始學習轉化情緒模式的方法。
第六步,提升「面對情緒」以及「接受情緒」的能力(第6章)。
博志開始用「我訊息」進行自我對話練習,一段時間後,他逐漸恢復了對「怒」這類情緒的敏感度。此時,博志開始在受到不合理的對待時(包含一直未被升等這件事),會產生生氣的情緒了,同時也能夠做到「接受情緒」,也就是可以解讀生氣這個情緒所帶來的訊息,並與過去的情緒反應做比較,所畫出的冰山圖如表7-1:
博志改變前所展現的是相當典型的討好型之冰山圖。這類型的人經常壓抑「怒」這類的情緒,而比較容易展現「無奈」這種屬於「哀」類的情緒。無奈的情緒背後往往有「以和為貴」的價值觀(比較堅強的「觀點」),而他在薩提爾提出的六種「渴望」(愛人、被愛、被尊重、被接納、自由、意義)中,往往比較重視被接納(特別是相對於「被尊重」);同時他對自己的「期待」(滿足渴望的方法)很可能是「不與人衝突」。也就是說,他認為要滿足「被接納」這個渴望,最好的方法就是不與人衝突。在這一連串的內在冰山運作下,他就展現出討好的行為。這就是博志的「情緒模式」對他的行為模式的影響。
然而當博志經過練習而開始能夠覺察生氣的情緒後,他的冰山就起了一連串的變化:他現在清楚自己生氣的原因是主管沒有公平地對待他(觀點),而且他也覺察到自己不只是有被接納的渴望,也有被尊重的渴望。而要滿足被尊重的渴望,方法就是得到他該有的升等。最後,內在冰山的改變驅使博志採取對主管表達的行動,這樣的行為是比較趨向一致性的。
第七步,兼具理性與感性來「處理情緒」(第6章)。
博志開始用「我訊息」這種比較一致性的方法,來向主管爭取升等。他知道一致性並不代表完全說真話,因此不是心裡想什麼就說什麼,還要斟酌如何遣詞用句才比較能夠被主管接受。博志先從自己心裡在想些什麼開始,他的自我對話之「我訊息」是:
當我一再錯失升等的機會時
我感覺很生氣
因為我認為你(主管)對我不公平
我希望你在下次的人事評議委員會中幫我爭取升等
然後在考慮如何表達比較容易被主管接受後,將以上的「我訊息」改為:
當我一再錯失升等的機會時
我感覺很困惑
因為我認為我早已符合升等的資格
我希望能夠坐下來與您好好討論如何做才能得到升等
至此,博志順利地走過了「面對」、「接受」、「處理」這三個情緒管理的步驟,
採取了這些行動之後,或許就爭取到了升等的機會,或許還是沒有爭取到。如果爭取到升等,則很容易完成情緒管理的最後一個步驟──「放下情緒」;如果還是沒有爭取到升等,要如何才能放下情緒呢?
「放下情緒」的方法與練習
所謂放下情緒指的是,經由做出「歡喜做、甘願受」的決定,讓原本揮之不去的情緒慢慢離開,不再困擾我們。
何謂「歡喜做」?「歡喜做」指的是,經過充分的情緒覺察後所做出的理性選擇。也就是說,能夠隨著情境的變化而一直敏銳地覺察到自己的情緒改變,並能在每次情緒的改變時,解讀出這個新的情緒所帶來的訊息與新的選項,然後加入理性判斷後所做出的選擇。與它相對的狀態是,沒有覺察、只是無意識地做出慣性的反應。
在此要提出一個重要的概念:覺察帶來選擇。也就是說,適時地覺察情緒會開展出新的選項,我們也才有選擇的機會。這對於我們想要達成「趨向一致性」的目標是非常重要的。因為所謂「不一致」指的就是沒有意識地跟著慣性走,這時候我們是沒有選擇的,就如同大象只要被那條細細的鎖鏈綁上,就只能動彈不得一樣。
以博志的例子來說,他的情緒模式是,受到不合理的對待時就會產生無奈的情緒,而這個情緒就會驅使博志做出逆來順受的慣性行為,所以他是沒有選擇的。然而當博志開始能夠覺察到生氣的情緒時,「爭取自己的權益」這個新的選項就出現了,這就是表7-1所顯示博志的冰山變化。
讓我們再繼續推演下去,假設博志用「我訊息」的方式去跟主管爭取升遷之後,主管沒有回應,在這個新的情境下,博志的情緒便會跟著改變。假設他能夠及時覺察到的新情緒是失望,而他對於失望這個情緒所帶來的訊息之解讀如表7-2。
這個圖代表著博志知道失望這個情緒在傳達的訊息是,主管是無法改變的,然而他還是想滿足被尊重的渴望,所以他必須換一個新的方法(也就是改變期待),以另尋高就的方式來滿足被尊重的渴望。這一連串的內在冰山變化,最後就會驅使博志採取提出辭呈的行為。這就是覺察情緒的變化能夠帶來新選項的例子。
當博志想到提出辭呈時,情境又改變了,如果他還是可以再度覺察此時有什麼情緒,那麼他又可以解讀這個新的情緒在告訴他什麼。例如他覺察到「擔心」的情緒,且解讀的結果如表7-3所示:
「擔心」這個情緒傳達給博志的訊息是,他對於辭職後能否找到合適的工作,其實是沒把握的,同時也在告訴他,他除了有被尊重的渴望外,還有愛家人的渴望。而滿足愛家人的渴望之方式(期待)是,要維持一定的收入。因此在這一連串的內在冰山運作下,博志決定「為五斗米折腰」,也就是暫時忍耐,繼續留在公司,等到有把握找到新工作時才離開。這又是另一個新的情緒帶來新的選項的例子。
最後,我們將上述博志的冰山變化──從不能覺察所有的情緒,到能夠隨著情境變化而敏銳地覺察自己情緒的變化,彙整如表7-4,讓你能清楚地看到覺察情緒後,如何有意識地開展出更多的選項,而不至於一遇到事就只能沒有選擇地、無意識地跟著慣性走:
▎選擇的準則
覺察情緒變化可以開展出更多行動的新選項,在決定採取任一選項之前,有一點要提醒:要努力做到兼顧「自己」、「他人」、「情境」等三要素,才能算是「一致性」的選擇。
以表7-4的選項1來說,博志決定對主管表達前,首先要考量「自己」想要的是什麼。在此例中,他要的是主管聽到他的心聲之後,能夠改變對他的態度。接著要考量「他人」(也就是主管)的需要是什麼。如果主管是個直來直往的人,博志就可以有話直說,否則就要說得委婉一點。最後還要考量「情境」,也就是客觀的事實。在這個例子中,博志要考量的是,是否有客觀具體的事實,支持他認為自己沒有被公平對待的想法。
以選項2來說,博志決定辭職不幹之前,針對「自己」所做的考量是希望得到該有的升等。針對「他人」的考量是,先對主管表達自己的不滿(儘管主管最後並沒有採取任何作為)。而針對「情境」的考量則是,以他的客觀條件,如學歷、資歷、專長、經驗等,以及當前求職市場的環境,他是否有把握找到更好的工作。
以選項3來說,博志如果決定暫時先留下來,日後再等待機會,針對「自己」的考量是,他認為繼續領這份薪水得以養家,比得到自己的尊嚴更重要。針對「他人」的考量是,不再期待主管會改變,所以只能改變自己去配合主管。針對「情境」的考量是,既然認定沒有把握找到合適的工作,就不該貿然辭職。
只要博志經過以上的考量,有意識地做了選擇,那麼他的行為就都是具「一致性」的。
或許你會覺得奇怪,既然「覺察後選項3」和「覺察前」的結果,對博志來說,最後都是採取逆來順受的行為,那麼為何我們將選項3的行為認定為符合「一致性」,而將覺察前的行為認定為「討好」呢?這就要談到何謂「甘願受」了。
▎有覺察的「甘願受」
所謂「甘願受」指的是,既然這是我的選擇,而不是他人或環境強加於我的,所以我就要對我的選擇負責。也就是說,如果我的選擇帶來好的結果,我當然很開心;但如果我的選擇帶來不滿意的結果,我也比較能夠接受和忍受,也就是願意承擔起收拾後果的責任。
這個概念的應用在我們身邊經常發生。例如,小孩子吵著要買東西,如零食、文具、玩具等等,如果父母採取的方式是,每次都替他決定哪些可以買,哪些不能買,那麼小孩每次要東西時,都會和父母吵鬧一次,而且可能還會委屈地說:「你們總是要我買些我不喜歡的東西!」但如果父母改變策略,給孩子一定的零用錢,讓他自己選擇在既定的預算下要買哪些東西,要放棄哪些東西,孩子就比較不會看到什麼都要買,即使買錯了東西,也沒有辦法怪罪父母。如此孩子就學到了「歡喜做、甘願受」這種負責任的態度。
這個概念也同樣被廣泛地應用在領導管理上。如果主管凡事都替部屬做決定,則出差錯時,部屬會認為這是主管的責任,被主管責怪時會不服氣,甚至會覺得委屈。反之,如果主管適當地授權,讓部屬自己做決定,部屬反而會更盡心,也更能夠為失敗的結果負起責任。
從上面的例子可以看到,當發生不好的結果時,如果是出自於他人的決定,我們會產生一種「受害者心態」,不滿的情緒也就比較不容易平復。反之,如果是出於自己的選擇,就比較能夠放下怨懟的情緒。這就是「放下情緒」最好的方法。
所以能夠順利走到管理情緒的最後一個步驟「放下情緒」的方法,就是檢驗自己即將採取的行為,是否出自於自己的選擇,以及此選擇的後果是否為自己所可以承擔的。如果檢驗的結果是肯定的,我們就已經達到可以放下情緒的境界了。
接著再回到博志的案例。博志在覺察生氣的情緒之前(也就是跟著慣性走的狀態下),所展現的行為是逆來順受,然而經過一連串的情緒覺察後,最後所採取的行為也還是逆來順受,兩者的差別是什麼呢?
其中的差別首先是,覺察前的逆來順受是一種慣性的、無意識的、未經覺察的行為反應,而表7-4選項3的逆來順受卻是經過充分覺察與選擇後的行為反應。這也就是我們前面所說的,判斷是否具「一致性」的標準在於我們是否有覺察。即使選項3的行為看起來很像「討好」(必須壓抑忍受自己對主管的不滿),但這是一種有覺察之後「有意識的討好」,所以還是符合薩提爾模式對「一致性」的定義。
其次,兩者之間還有心態上的差別。多數人在沒有覺察的狀態下,一再重複慣性行為時,容易產生「受害者心態」,認為:「我之所以會受苦,都是因為環境或他人所造成的,我是無能為力的,所以我是受害者。」產生這種心態的關鍵因素,其實在於認為自己是沒有選擇的。
以博志的例子來說,在覺察前,他可能會認為自己很倒楣、很苦命,總是碰到那種會「軟土深掘」吃定他的人,導致他老是得不到公平的對待。然而當他覺察後,他開始意識到自己是有選擇的,不必再將自己的命運交給他人或環境,他可以決定自己的命運,而且應該為自己的選擇負責任,所以他的心態會從「受害者」轉為「歡喜做、甘願受」。正是因為這樣的差別,讓博志最後能夠放下情緒,而順利走完了管理情緒的四步驟。
▏自我練習
找到一個讓你產生「揮之不去」的情緒之事件,例如:和別人吵架後還是一直生氣無法釋懷、為一件事一直擔心卻無法想到該怎麼辦等,然後嘗試練習覺察自己的冰山。
第一步:現在想到這件事時,有什麼情緒產生?
第二步:檢驗所產生的這個情緒是否「符合演化的法則」?如果符合,就往下走;如果不符合,就找出符合演化法則的情緒該是什麼。
第三步:推論出你的整座冰山之內容,包含:觀點、渴望、期待,並將之記錄在表7-5的「第一輪覺察」欄中。
轉化情緒模式總結
薩提爾模式指出,我們的行為模式是由我們的情緒、觀點、期待、渴望模式所塑造而成,而行為、情緒、觀點、期待、渴望這五個冰山要素又彼此互相影響。所以,如果我們要將討好、指責、超理智、打岔等這種有盲點的行為模式,改變成具「一致性」而且能夠發揮最大影響力的模式,就要從轉化情緒模式、觀點模式、期待模式、渴望模式等任何其中之一來著手。
本書第3~7章說明的是如何轉化情緒模式。我們首先說明瞭情緒管理的四步驟是「面對它、接受它、處理它、放下它」:
.面對情緒:覺察當下的情緒,並找到能夠適切地描述此情緒的形容詞。
.接受情緒:解讀情緒想要傳達的「觀點」和「期待」。
.處理情緒:加入理性後才決定採取何種行為反應。
.放下情緒:達到「歡喜做、甘願受」的狀態。
接著我們指出轉化情緒模式的前提是具備有關情緒的正確認知:
.情緒系統是人腦部結構的一部分,我們無法停止它的運作。
.每種情緒都有幫助我們求生存、適應、發展的功能,缺少任何一種情緒對我們都是不好的。
.情緒能力雖是與生俱來的,但後天的學習可能導致我們失去某些情緒能力,或讓我們對某些情緒不敏感。
.情緒不能圍堵,只能疏導。
然後我們提出檢驗情緒模式是否有盲點的方法:
.觀察自己的情緒反應是否符合「演化的法則」
.觀察自己的情緒反應是否符合比例原則
最後提供轉化情緒模式的具體方法:
.經常練習以「我訊息」自我對話,以提升覺察情緒的能力。
.適時以「我訊息」的方式做出一致性的表達。
.檢視自己的所做所為是否為覺察之後的選擇,以及能否讓自己「歡喜做、甘願受」。也就是說:覺察帶來選擇,選擇帶來「歡喜做、甘願受」。
許多人對情緒有了正確的認識,並經由覺察及轉化自己的情緒模式後,發現自己不但不再害怕情緒,甚至能夠自在地表達情緒。這是一種感覺自己「比較完整」的經驗,因為人生來就有理性與感性,當我們忽略其中一項時,就會覺得總是缺少些什麼。希望你經由練習,也能夠產生這樣的經驗。
當你能夠做到排除盲點,轉化情緒模式後,你已經在趨向一致的修練上跨出了一大步。接下來,我們要繼續討論如何轉化觀點、期待、渴望模式,讓你能夠更趨向一致,發揮更大的影響力。
本章重點摘要
- 評斷我們的行為是否具「一致性」的標準在於有沒有覺察,以及是否有選擇。如果我們只是無意識地、習慣性地做出沒有兼顧「自己」、「他人」、「情境」三要素的行為,就是「不一致」。但如果我們經過充分覺察而有意識地,選擇做出貌似「討好」、「指責」、「超理智」、「打岔」的行為,仍是具「一致性」的。
- 一致並不代表說真話,有時為了兼顧自己、他人、情境這三要素,我們在表達時可能需要調整我們的遣詞用句。
- 做到「放下情緒」的方法是,經由做出「歡喜做、甘願受」的決定,而讓原本揮之不去的情緒慢慢離開,不再困擾我們。
- 不一致的慣性模式(例如「討好」)往往讓我們產生「受害者心態」,也就是我的受苦都是他人及環境所造成的,我是無能為力的。具「一致性」的行為(例如「有意識的討好」)雖然不保證總是能夠帶來好結果,但是能夠讓我們「歡喜做、甘願受」。
【第三部】觀點、渴望與期待的轉化與改變
第3部觀點、渴望與期待的轉化與改變
要想發揮我們的潛力與影響力,除了學習轉化情緒模式外,還可以轉化內在的觀點模式、渴望模式與期待模式,讓行為趨向一致,有助於達成我們想要的目標。
第8章:轉化觀點模式
8轉化觀點模式
周經理的主管經常告誡他,對待部屬不能過度寬容,有時需要直白地糾正他們,甚至給予適當的懲罰,才能維持團隊的紀律、提升團隊的績效。周經理同意這的確是自己的弱點,也告訴自己要改善。可是每當面對一再犯錯的部屬時,只要他們提出一些理由,或者稍微展現悔意,周經理斥責的話到了嘴邊就說不出口,事後才又懊悔不已。
黃經理雖然深知授權的重要,但經常在授權後,只要看到部屬處理事情的方法和自己不同,就會忍不住跳下去指揮東指揮西。主管批評他時,黃經理的解釋總是:「我總不能眼看著部屬要出錯了還不出手吧?!」主管的回應是:「你想想看為何別人做得到,而你卻沒辦法?」黃經理想想也有道理,因為幾個月前才得到升遷的周協理的確就將授權做得很好,但他還是不知道自己為什麼做不到。
老王只要聽到不合邏輯的言論,就會抓住邏輯的謬誤不放,非要辯倒他人,讓他人承認錯誤不可,導致平白浪費了許多時間在無止境的辯論中,也常常因此影響了人際關係。太太規勸他:「許多事情是『信者恆信、不信者恆不信』的,實在不必浪費時間精力想要說服他人。」老王認為太太講的有道理,然而還是「知道但做不到」,經常重蹈覆轍。
小張只要碰到一點壓力,就將事情擺著不處理,任憑他人怎麼勸誡,還是像鴕鳥一樣將頭埋在沙裡,導致小事變成大事,長久以往,終致一事無成。
以上這些例子,是不是或多或少覺得熟悉,身旁不乏有類似狀況的人?其實這就是我們在前面章節中所說的「無意識的慣性反應」──許多人面對「特定情境」時會「不由自主」地做出自己不喜歡甚至懊悔的反應,雖然事後會告訴自己,以後不要再犯同樣的毛病。然而,當那種特定情境又出現時,自己卻又再次「不由自主」地做出同樣的反應。
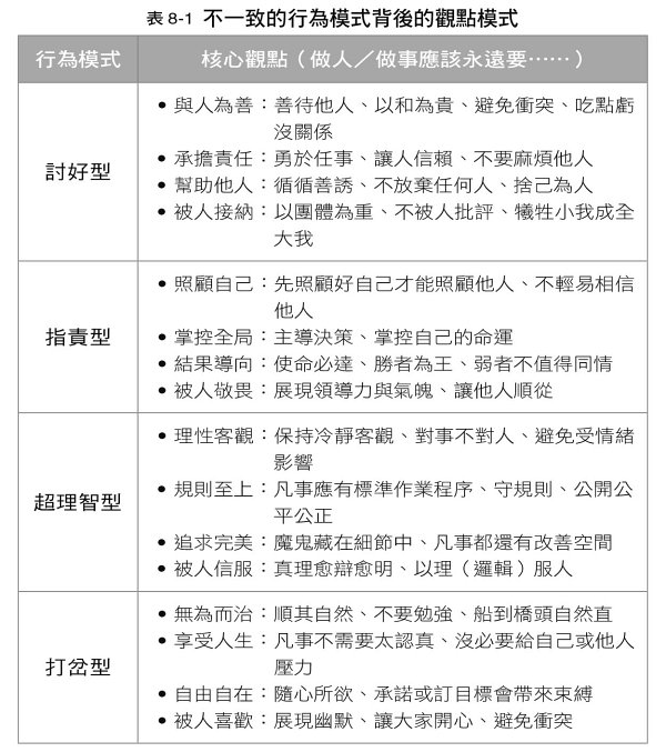
薩提爾認為這種慣性反應和我們內在冰山中的「觀點」要素有密切的關係。上述例子中,周經理可能有「應該與人為善」的觀點或價值觀;黃經理可能有「應該掌控全局」的觀點或價值觀;老王可能有「真理愈辯愈明」的觀點或價值觀;小張可能有「船到橋頭自然直」的觀點或價值觀。
如果我們要避免慣性反應帶來不好的後果,就要從瞭解自身的觀點、調整觀點著手。
本章要討論的是如何認識我們的觀點模式,以及如何調整轉化我們的觀點模式,以避免一再地落入慣性反應中,讓我們的行為模式能夠更趨向一致性,進而發揮更大的影響力。
以下我們將先複習觀點的概念,並說明何謂「觀點模式」,接著討論觀點模式與不一致的慣性反應之間的關係,最後探討如何調整轉化觀點模式。
一般觀點
薩提爾的冰山理論中「觀點」這個要素指的是,個人觀看事物的論點,亦即個人對人、事、物的主觀看法、詮釋及評論,也就是人類的能力中屬於理性思考的部分。當發生某一個外界刺激事件時,我們的理性思考就開始運作,產生對此刺激事件的看法、詮釋及評論。
觀點會影響我們的行為,例如當我「認為」一家餐廳的食物很好吃,我就會一再光顧;當我「認為」別人在攻擊我時,我就會採取防衛或反擊的行為;當我認為自己對一件事無能為力時,我就會採取求助的行為等。
觀點也是「主觀」的,所以會因人而異。例如甲乙兩人都吃了同樣的東西,甲認為很好吃,乙卻認為很難吃;又如有人講了個笑話,甲認為很好笑,乙卻認為被侮辱了。因此觀點不等同於「事實」,以上述兩個例子來說,甲乙兩人吃了同樣的東西,以及聽了同樣的笑話是事實,對於事實的認定並不會因人而異。至於好不好吃、好不好笑則是主觀的,其認定卻會因人而異。
觀點有強弱深淺之分,堅強的觀點會讓我們做出激烈的行為反應,反之,淺弱的觀點則只會讓我們做出力道較輕的行為反應。例如當我「堅信」某人因為討厭我而總是挑我毛病時,我會用很激烈的方式反駁他對我的批評。但如果我「認為」某人只是誤會我,並沒有惡意,我就會冷靜有禮貌地澄清事實。
由淺到深的觀點可以用「念頭」、「想法」、「假設」、「結論」、「價值觀」、「信念」等這些不同的詞彙來表達。例如看到澳洲大火持續不斷的消息,有的人在思考上的反應僅止於「念頭」的層次,也就是隻注意到這些消息,但不會進一步思考此消息對自己的影響,並馬上將注意力轉移到其他地方。因此像念頭這種比較淺的觀點,通常對我們行為的影響並不大。
然而比較強、比較深的觀點,如「價值觀」與「信念」,對我們行為的影響就很大了。例如有強烈環保意識的人看到澳洲大火的消息,可能就會起而行,捐款給環保團體,或者成為環保志工,出錢又出力提倡環保。更甚者,成為激進人士,採取恐怖攻擊的方式來宣揚環保主張。
因此當我們的目標是經由改變我們的觀點,以使我們的行為模式更趨向一致性時,我們要重視的是「價值觀」、「信念」等這些比較堅強的觀點,我們將之稱為「核心觀點」。接下來進一步說明核心觀點的一些特質,以幫助讀者區辨核心觀點與一般觀點的差異。
核心觀點
核心觀點通常源自於我們小時候所經歷的重大而影響深遠的事件。以我自己的經歷為例,小時候對我衝擊最大的事件是,我的父親在我5、6歲時因事業失敗而失業長達數年,我的母親是家庭主婦,沒有收入來源,因此家中的經濟主要靠外公的資助。在這段期間,我看到父親因為沒有負起養家的責任,而備受母親及外婆的責難甚至羞辱,同時原本和諧的家庭也因此衝突不斷,於是我經常告訴自己:「做人一定要負責任,否則將會有非常可怕的後果。」這就是我至今仍然堅守「負責任」這核心觀點的緣由。
核心觀點也可能源自於成人之後的重大成功或失敗經驗。仍以我自己的經歷來說,我在擔任銷售工作時,曾經為了達成銷售目標,而堅決地投入大量的時間精力在一個希望不大的銷售案上,即使在所有的同事都勸我應該放棄時,我還是堅持到底。最後出乎大家(包含我自己)的意料,我竟然擊敗對手,贏得該銷售案的合約。經歷過此事件後,我就形成了「做人做事一定要堅持到底」的信念。
核心觀點通常被稱為「價值觀」、「信念」,且經常以「做人/做事應該永遠要……」的方式來表達。例如:做人應該永遠要負責任、做人應該永遠要講誠信、做人應該永遠要孝順父母、做人應該永遠要敬老尊賢、做人應該永遠要講道理、做人應該永遠要與人為善、做事應該永遠要掌控全局、做事應該永遠要堅持到底、做事應該永遠要追求完美等等。
核心觀點有別於一般觀點之處在於其「應該」及「永遠」的特質。「應該」指的是:這不是一個選項,也不能有例外,而是在所有情況下都要遵守的。而「永遠」指的是:過去、現在、未來都需要遵守的。
所以核心觀點會對我們產生全面的影響,例如一個人如果有「做事應該永遠要追求完美」的核心觀點,我們可以想像,他在工作中寫報告時一定會仔細檢查所有數據是否正確,是否有錯別字,遣詞用句甚至標點符號是否恰當,而在生活中給友人寫郵件、發短信時,也會秉持同樣的態度。我們也可以想像,他除了會將辦公室的環境維持得非常整潔,居家環境也勢必如此。這樣才是我們所謂的「全面的影響」。
反之,不符合以上這些特質的觀點就不能稱為核心觀點。例如有人說:「我很想將我的辦公室整理得整潔一點」,從字面上來看,此人表達的只是他的一般觀點,而不能說是他的核心觀點。因為他這麼說,可能只是辦公室實在太亂了,讓他找不到檔案,所以想整理辦公室。這種想法或許久久才會產生一次,並不符合核心觀點應具備的「應該」、「永遠」,以及會對他造成全面影響的特質。
然而如果我們經過長期的觀察,發現此人碰到每一件事,不管是工作或生活中的事,他都是帶著「追求完美」的態度,那麼我們就可以說他有「做事應該永遠要追求完美」的核心觀點。
核心觀點必定為我們帶來許多好處,所以我們才會繼續維持這種觀點,但核心觀點同時也會帶來些壞處。以我的核心觀點「負責任」及「堅持」來說,負責任為我帶來的好處是,讓我從求學到工作都很順利,但帶來的壞處是很難放鬆,經常擔心很多事情還沒做或做不好,即使在休息或度假時也經常心繫工作,造成在工作中給自己太大的壓力而無法發揮效率;休息時又不能盡情放鬆享受,而沒有得到充分的休息。
「堅持」的核心觀點為我帶來的好處是,當我設定了一個目標,往往因為堅持,而能夠走出自己的舒適圈,突破自己的限制。例如前述贏得一個大家不看好的銷售合約;又如中年轉業到一個陌生的領域,卻也能夠開拓出一個新局。然而這個核心觀點為我帶來的壞處是不容易「捨」。最明顯的一個例子是,我曾經因為相信只要堅持就一定可以成功,而讓公司白費了上百萬美元投資在一個希望不大的銷售專案上。事後回顧,其實早有許多跡象顯示該專案是個超時代的發想,技術及商業模式都還不成熟,所以客戶最後放棄了這個專案。然而我「只要堅持必能成功」的信念,卻讓我忽視了這些跡象與證據。
瞭解了核心觀點的特質,以及與一般觀點的差別後,接著我們就要來瞭解「觀點模式」與討好、指責、超理智、打岔等「行為模式」的關連是什麼。
觀點模式與行為模式的關連
每個人都有一些(但不會很多)的核心觀點,而這些核心觀點會對我們的外在行為產生全面而深刻的影響,因此我們將每個人的「核心觀點」(做人/做事應該永遠要……)的總和稱為「觀點模式」。由於觀點會影響我們的行為,因此若要改變我們的行為模式,就可以從改變我們的觀點模式著手。
表8-1列出討好、指責、超理智、打岔等這四類不一致的行為模式背後常見的觀點模式。
接下來我們再進一步瞭解核心觀點如何影響我們的行為模式,這就要從「自動化思考」這種現象談起。
自動化思考的優缺點
人從接收到外界的刺激,到採取反應的行動,通常走過圖8-1左側邏輯思考的歷程。
圖中的「接收資訊」指的是我們所看到、聽到、感覺到的外界刺激,舉例來說,你在讀這本書時,就是在接收作者給你的資訊。「分析資訊」指的是你接收到資訊後,會進一步分析這些資訊的正確性或價值。一般人分析的方法是,與自己過去所學,或過去的經驗做比較。比較之後就會「形成結論」,也就是判定是否採信書中所提供的資訊。分析資訊與形成結論這兩個步驟就是「思考」的過程。最後一步是,根據你的結論而「採取行動」,如果你判定這些資訊有價值,便會嘗試應用;如果你判定這些資訊沒有價值,便會置之不理。這就是我們從接收到外界的刺激,到採取行動所走過的歷程。
然而人並非永遠採取圖8-1左邊的途徑,有時我們會走圖8-1右邊的捷徑,也就是跳過分析的步驟而直接形成結論,這種走捷徑的機制,心理學家將之稱為「自動化思考」,而在自動化思考下所採取的反應,就稱之為「自動化反應」。自動化反應可以提升我們的效率,但有時也會適得其反。
例如有人問你:「3乘以7等於多少?」你可以不經過計算(分析)而得到「21」的答案,因為你熟悉九九乘法。又如你開車上班,一開始要跟著導航系統走,或者要全神貫注,一再提醒自己在什麼地方要左轉、什麼地方要右轉等。經過一段時間後,你就不再需要全神貫注認路,而可以一邊聽廣播節目,或吃東西,或和車上的人聊天,仍然可以順利到達公司。大部分的時候,你其實是處於「自動駕駛」的狀態,也就是讓自動化思考與自動化反應的機制運作,因此你可以一邊開車,一邊做其他事,效率就提升了。
又如有人經常說謊,或經常喊「狼來了」,我們就會自動地對他所提供的資訊存疑。再如水電工人往往能夠不經測試,就能準確地猜到水管不通或電燈不亮的原因,因為他們累積了許多解決問題的經驗,往往可以跳過分析的過程而直接得到結論。這些都可以歸納為因為「熟能生巧」而讓我們可以走捷徑,以自動化思考與自動化反應來提升效率的例子。
然而有些自動化思考並非來自熟能生巧,而是來自於我們的「核心觀點」,而這種自動化思考就不見得能提升我們的效率,甚至會誤導我們,讓我們形成錯誤的結論,跟著採取了錯誤的行動,導致我們一直無法達成目標。
例如本章一開始所舉的例子中,周經理由於有「應該與人為善」的核心觀點,所以即使部屬一錯再錯,他還是很容易形成「他不是不努力、不認真,只是還不知道該怎麼做」,或者「他最近太忙,所以沒辦法將所有事都做得很好」,或者「只要我真心對待他,他就會改善」等結論,便根據這結論而採取繼續循循善誘的行動。
然而該部屬之所以一再犯錯還有其他可能性,例如他可能是真的不用心,因此無法從過去的錯誤中學習,或者他根本就不適合做這份工作。如果原因是出在這些地方,繼續循循善誘就不是好的解決之道了。真正能夠改善這種情況的行動,可能是直接清楚地訓斥或適當地懲罰,讓部屬知道此事的嚴重性;也可能是將該部屬調到另外一個比較適合的工作崗位。這就是自動化思考誤導了我們,讓我們達不到目標的一個例子。
再看前面例子中的黃經理,「應該掌握全局」的核心觀點,讓他在授權後只要看到部屬的做事方法和自己不同,就不經分析而直接形成「事情失控了」的結論,自己就跳下去處理。然而如果他經過仔細分析,可能才會發現部屬的方法其實一樣有效,或者即使部屬的方法的確不好,但此時其實是讓部屬從犯錯中學習的好機會。如果黃經理未能覺察他的自動化思考模式,就會讓他達不到授權的目標。
又,老王因為有「真理愈辯愈明」的核心觀點,很容易形成「只要我將邏輯講清楚,別人就會接受我的觀點」之結論,而容易忽略了「他人無法像他一樣嚴謹地邏輯思考」、「動之以情可能更有效」等可能性,所以無法達成想要改變他人的目標。這又是個自動化思考讓我們達不到目標的例子。
小張則因為有「船到橋頭自然直」的核心觀點,所以只要碰到任何問題,就馬上形成「只要不理它,問題自然會解決」的結論,而忽略了「這問題其實不難解決」、「我有能力解決這問題」、「現在不處理此問題,將來會更難處理」等可能,以至於無法減少壓力。這也是個自動化思考讓我們達不到目標的例子。
所以自動化思考可以載舟,也可以覆舟,我們要努力的是,讓自動化思考為我們所用,而避免自己被自動化思考所制約。要做到這點,首先要清楚我們有哪些核心觀點,以及這些核心觀點會讓我們產生什麼樣的自動化思考,然後要學會鬆動我們的核心觀點,以便能夠充分發揮核心觀點為我們帶來的好處,而避免核心觀點帶來的壞處。
探索自己的核心觀點
核心觀點通常源自於成年前的重大事件,以及成年後的重大成功或失敗經驗,所以我們可以從這兩個方向探索自己有哪些核心觀點。
探索的方法是問自己以下的問題:
.回顧我16歲以前的成長過程,讓我印象最深刻的事件是什麼?
.這個事件在當時對我產生什麼影響?
.這個事件讓我形成了什麼核心觀點(以「做人/做事應該永遠要……」來表達)?
.這個核心觀點是否對我產生「全面的影響」?何以見得?
先以我的經驗為例,來說明如何探索自己的核心觀點。
針對第一個問題「16歲以前印象最深刻的事件」,我想到的是在我5歲時,父親因為創業失敗而失業了。接著而來的是母親不斷指責父親不負責任、不是男人等。雖然我們靠外公的援助而能夠維持小康的生活水準,但身為家庭主婦的母親在財務上沒有安全感,總是一直抱怨自己命苦。
而父親應對的方式是逃避──整天躲在他的圍棋社以避開母親的指責與羞辱。
一直到我10歲時,父親才找到工作重回職場,自此他一直穩定地工作到退休。其間父親努力討好母親,想與母親修復關係,但母親還是繼續責罵父親、怪自己命苦,兩人的關係再也回不去了。
第二個問題:「這個事件在當時對我產生了什麼影響?」回想父親失業一事,對當時的我所產生的影響首先是,我告訴自己一定要負責任,否則就會像父親一樣受盡屈辱,家庭也無法和樂。其次是,我不要像父親一樣逃避而不面對問題;也不要像母親一樣,只會抱怨而不想辦法解決問題;最後是,我將來一定要建立一個溫暖的家,不要像我的父母一樣衝突不斷。
第三個問題:「這個事件讓我形成了什麼核心觀點?」最主要是讓我抱持「做人做事應該永遠要承擔起該負的責任,而且要勇於面對問題、解決問題,絕對不要逃避或抱怨以對。」
第四個問題:「這個核心觀點是否對我產生全面的影響?何以見得?」所謂「全面的影響」可以進一步用三個準則「恆久性」、「全面性」和「誇大化」來檢驗。首先是「恆久性」,也就是過去、現在、未來都會持續地對我們產生影響。以我的例子來說,回顧「過去」,我從求學到工作到轉換生涯目標都一直以負責任的態度全力以赴,因此能夠進入理想的學校,並且在工作上也算是小有成就。再看看「現在」,我目前是個自由工作者,原本希望能夠過更輕鬆的生活,但還是有一股力量,讓我總是希望多做一些事。展望「未來」,我並不想要完全退休,希望自己能夠持續工作。所以「負責任、面對問題」這個核心觀點對我造成的影響,的確符合了「恆久性」的準則。
第二個檢驗準則是「全面性」,也就是在各方面都會對我們產生影響。以我的例子來說,我的負責任不只是展現在工作中,也展現在生活中的各個層面。例如我在求學時期也和其他同學一樣貪玩,但每到考試,尤其是我所經歷的初中、高中、大學等三次聯考,我總是能夠收起玩心,全力準備,結果也十分理想。在生活中,我對於家庭、朋友、社團的事務,一旦承諾就會努力完成任務。比較有趣的是,我發現自己即使在從事休閒活動,如旅遊時,也都像是在工作一樣地努力負責──出發前要先詳細規劃,出發後要嚴格照計畫進行,以至於有時讓同行者既疑惑又受不了,為什麼有人在玩樂時還要如此認真?
第三個檢驗準則是「誇大化」,也就是容易將小事化大,或是將「事情」提升到「人」的層次。例如我發現自己在旅遊時,如果有同伴喊累而想放棄或改變原先規劃的行程,我常會不由自主地對那位夥伴生氣(雖然我通常不會真的表達出來)。現在我知道這其實是我負責任的核心觀點在作祟──不管「事情」的大小,我都容易將之與責任感產生連結,甚至以此來評價「人」。那位夥伴或許只是想要放鬆,或者真的累了,但我卻容易因此產生「這是一種不負責任的行為」之自動化思考,甚至會無限上綱到認為他「是個不負責任的人」,也就是以「一個事件」做為評斷「一個人」的標準,這就是「誇大化」。
經過以上的驗證,可見「負責任」這個核心觀點的確對我造成全面的影響。探索到這裡,我已經找到了一個核心觀點。
為了幫助你探索自己的核心觀點,我們再提供一些幼年事件與經驗讓人形成核心觀點的例子。
.俊林的父親從小就對他非常嚴格,不管是功課、家事、應對進退都要求他做到最好,但是因為標準訂得太高,所以俊林很難一一達成,此時就會受到嚴厲的譴責或懲罰。俊林的成長過程讓他形成了「我永遠做不好任何事」的核心觀點,影響所及,他碰到困難時,很容易產生「這件事我做不到」的自動化思考,接著就會放棄。久而久之,俊林就養成了「打岔型」的慣性模式。
.美芳成長在一個重男輕女的大家庭,從小看到祖父母和父親都對弟弟寵愛有加,而自己卻很少得到長輩們的關注。每當自己與弟弟有衝突時,挨罵捱打的總是自己,甚至連弟弟不守規矩時,長輩還要責怪她沒有帶好弟弟。美芳的成長經驗,讓她學到努力做好自己分內的事還不夠,甚至要委屈自己,迎合弟弟與長輩的需求,才能得到家人的愛。她於成長中所形成的核心觀點是「應該要順從他人、委曲求全才能得到他人的喜愛」,這個核心觀點讓她很容易在與人衝突,或甚至只是意見不同時,產生「如果我表達不同的意見就會破壞了與他人的關係」的自動化思考,所以就委曲求全。久而久之,美芳就養成了「討好型」的慣性模式。
.哲偉在窮困的家庭長大,在他小學時媽媽生了一場大病,父親去跟朋友借錢讓媽媽看病,找了很多朋友都借不到錢,甚至連以前跟爸爸借過錢的朋友都找理由不借錢給父親。父親絕望地回到家裡,跟媽媽說:「我對不起妳……。」跟哲偉和弟弟說:「你們將來一定要好好努力,凡事絕對要靠自己,這個社會很現實啊,再好的朋友也是靠不住的,一定要靠你們自己呀……。」
哲偉在當時就形成了「永遠應該靠自己」的核心觀點。這個核心觀點讓他在需要與他人合作時很容易產生「沒有人會真心幫忙我」的自動化思考,所以不是用強勢的態度要求他人,就是對他人所做的事心存懷疑而再三檢查,導致同仁們認為他是個沒有團隊精神的人。久而久之,他就更不能相信他人,而採取更強勢的態度對待他人。他所展現的就是「指責型」的慣性模式。
.啟智對於小時候的印象是,家中好像有兩個世界。他和父親是一個世界,妹妹和母親則是另一個世界。父親是工程師,個性內向且話很少,家中的事情好像什麼都不管,唯一有興趣的是修理東西,製作一些自動開關,或是教小孩解數學題、玩電腦遊戲等可以發揮他專長的事。母親是家庭主婦,個性外向且喜歡嘮叨,家中的事大多由她作主,不照她的意思做就會被她念個不停。每當母親數落父親什麼事都不管,或呆板無趣時,父親總是不辯解,也不生氣,只是默默地完成母親交代的任務,所以母親也沒輒,想吵架也吵不起來。
啟智的個性像父親,從小就喜歡跟著父親看他如何解決各種問題,母親念他時,他也總是遵從父親給的建議「只會發洩情緒是沒有用的,能夠動腦筋解決問題才重要」,總是默默地想辦法滿足母親的要求。而妹妹的個性則像母親,整天嘰哩呱啦地說個不停,被母親嘮叨時,她會用各種鬼靈精怪的理由瞎扯,母親也沒有辦法,反而喜歡和妹妹瞎扯一番。久而久之,家中就成了兩個世界。
啟智的成長過程讓他養成「感性不如理性重要」的核心觀點,以及壓抑情緒的習慣,因此他碰到問題時容易產生「只要發揮理性、不被情緒所幹擾,才能解決問題」的自動化思考,並習慣以不帶感情的方式處理事情。啟智展現的就是「超理智型」的慣性模式。
希望參考了以上的例子後,你已經準備好探索你的核心觀點了。請按照前述的自我問答進行探索,如果你找不到成長過程中的特別事件,可以嘗試從成人後的重大成功或失敗經驗著手。如果你嘗試了這個方法還是無法確定自己有什麼核心觀點,且又有自己很不喜歡的「不由自主」的反應,則可以考慮尋求心理諮商的協助。
每個人通常不只一個核心觀點,但也不會有太多的核心觀點,你可以用上面的方法,逐步認識自己所有的核心觀點。
當你找到你的核心觀點,並且知道這些核心觀點會讓你產生什麼自動化思考,進而導致不一致的慣性模式後,就可以學習如何轉化你的觀點模式了。
鬆動核心觀點
薩提爾認為我們的核心觀點絕大多數是好的,例如:負責、努力、堅持、誠實、忠誠、勤儉、與人為善、追求卓越、掌控全局、照顧自己、幫助他人等等,其實都是一般人心目中好的價值觀。這些好的價值觀之所以會帶來一些壞處,真正的問題是出在僵化、沒有彈性。
舉例來說,人無信不立,因此「誠實」是個大家公認好的價值觀,然而如果我們將這個價值觀無限上綱到「應該永遠要」誠實,就可能讓我們惹上許多麻煩。例如,別人好意買東西請你吃,而你實話實說地告訴對方「這東西很難吃,請不要送給我」,顯然會破壞人際關係。又如,太太喜孜孜地問先生新買的衣服好不好看,先生直白地回答「不好看」,很可能讓太太感受到惡意攻擊。
所以薩提爾認為我們固然要有自己的價值觀,也應該堅守這些價值觀,但要避免讓核心觀點變成「僵化的觀點」,在所有情境中無條件地遵循,以至於讓我們做出不一致的行為。以上述夫妻的互動為例來檢驗,當先生真心認為不好看而說出「這衣服/髮型不好看」時,他的行為是否符合「一致性」的定義──在壓力下兼顧「自己、他人、情境」三要素?
先生的行為的確照顧了「自己」這個要素,因為他維護了自己「誠實」的價值觀。然而他並未照顧到「他人」這個要素,因為這種說法會讓太太感受不好,甚至覺得受傷。先生也沒有照顧到「情境」這個要素,因為太太「喜孜孜地問」的這種情境,顯然是在尋求認可,而不是在追求真理。
所以此時比較符合一致性的回應是諸如:「很特別」、「很適合妳」、「很好看」、「人美穿什麼都美」等這類回應。或許有人認為先生這樣的回覆有點言不由衷,甚至是花言巧語,所以是一種「討好」的行為。
但請記得,我們在第7章中提到,是否一致最重要的檢驗標準為「是否有覺察、有意識的選擇下所做出的反應」,因此即使表面上看起來是討好、指責、超理智、打岔的行為,還是符合一致性。所以先生這種看似討好的行為,其實是「有意識的討好」,因此還是符合一致性。
那麼如何避免讓我們的核心觀點變成「僵化的觀點」呢?薩提爾提出的方法是「鬆動核心觀點」。所謂鬆動,指的是找到一些可以不奉行核心觀點的「例外情境」。具體而言,就是用「有時可以不奉行核心觀點」取代「應該永遠要奉行核心觀點」。也就是說,「應該永遠要」會讓我們僵化,而「有時可以不」才能讓我們有彈性。
舉例來說,鬆動「應該永遠要誠實」的核心觀點之方法是,找到一些可以不誠實或不要實話實說的例外情境,例如上述評論太太的新衣服之情境就是所謂的例外情境。其他常見的例外情境是,面對客戶、長輩、長官時,我們往往會基於現實需要或倫理規範而說一些言不由衷的讚美語。再如做為主管,當公司上層尚未確定是否裁員時,也不適合對部屬實話實說,否則很可能引發不必要的疑慮和混亂。
這種例外情境的選擇與判斷是主觀的,因人而異,所以有人認為上述有關誠實的例外情境是合理可以接受的,但也會有人不能接受。
那麼如何選擇例外情境才是「對的」、「好的」呢?要回答這個問題,就要回到第7章所提到的,有關「一致性」的另一個重要概念──一致性的行為不保證總是帶來好結果,但是能讓我們歡喜做、甘願受。也就是說,如何選擇例外情境沒有絕對的標準,而是因人而異;選擇後所產生的結果也會因人而異、因情況而異,而且不保證結果總是好的。
例如「人美穿什麼都美」這種回答,對有些太太很受用,但對另外一些太太可能會適得其反。因此我們選擇「有意識的討好」時,要將太太的個性、平常與太太的關係、對話當時的情境等考量進去,才比較有機會得到好的效果。然而,即使我們努力將這些相關因素都仔細考量過了,還是有可能得不到好的結果。但我們也不能因為無法保證得到好結果而放棄努力,因為我們處理事情的精準度往往必須經過一些「嘗試錯誤」的歷練後,才能趨近完善。所以選擇例外情境的重點在於「鬆動」我們的核心觀點,而不在於找到一個讓我們凡事順遂的「鐵律」。也就是說,重點在於努力嘗試以逐漸找到適合自己的例外情境,而不要因為開始嘗試時的不習慣或者不順利就放棄努力。
先暫停以避免自動化反應
綜上所述,核心觀點容易讓我們產生自動化思考,進而引發我們不想要的自動化反應。根本的解決之道,就是認識我們的核心觀點,並鬆動這些核心觀點,讓我們繼續保有核心觀點帶來的好處,減少它們所帶來的壞處。然而要做到這點不是一蹴可及的,需要經過一段時間的自我探索、反思、付諸行動、再反思檢討的歷練,才能見到全面的成效。在此之前,我們提供一個現在就可以付諸實施的方法,幫助你避免掉入自動化反應的陷阱。
當你碰到「可能觸及你的核心觀點」的事情時,我們建議你先喊「暫停」,讓自己有機會以邏輯思考的路徑走過「分析資訊」的過程後,再「形成結論」並「採取行動」。舉例來說,如果你有「追求完美」的核心觀點,可能觸及你的核心觀點的事情,大者可能是,與法律、人身安全、達成績效目標、策略規劃、購買貴重物品等相關的事情;小者可能包含文章報告裡的標點符號,居家及辦公室的環境整潔、吃飯時的規矩、每天的行程規劃、購買非貴重物品等。當你碰到這類事情時,不管事情大小、影響程度,你都很容易產生「我還可以做得更好」的自動化思考,於是你就會花費不必要或過多的時間精力在處理這些事情上,例如買一件幾百塊的衣服,為了達成「買到又便宜又好」的目標,而花費大量時間及精力貨比三家,最後只省了幾十元。仔細算下來,你所付出的時間成本與車馬費其實遠大於省下來的這幾十元。
所以我們的建議是,當你碰到這類事情時,先告訴自己、警惕自己:「這是個會觸動到我的核心觀點的事情,所以我要先停下來思考,此時我應該要奉行我的核心觀點,還是要將這個情境視為例外情境?」
如果你經常做這樣的練習,就可以避免因核心觀點所引發的自動化思考所帶來的壞處。這樣的提醒與思考如果能夠在碰到事情的當下就做到當然最好,然而如果你在當下又忘記了也沒關係,只要你事後能夠反思,也可以達到從錯誤中學習,進而累積未來改善的經驗之效果。
這種避免自動化反應的方法,也可以用在改變你的不一致的慣性模式上。例如本書第1章指出「討好型」常見的盲點是,碰到困難時很容易產生「只要我再多努力一點,就可以解決問題」的想法,其實這就是一種源自於「要勇於任事」、「不要麻煩別人」、「團體為重」等核心觀點所引發的自動化思考。因此如果你是討好型,碰到困難時就要常提醒自己,這可能是一個需要分工合作、每個團隊成員都要各司其職才能夠解決問題的情境,也就是一種不能堅持你的核心觀點的例外情境,你才不會陷入盲點而無法解決問題。
「指責型」常見的盲點是,碰到困難時很容易產生「只要我再給別人更大的壓力就可以解決問題」的想法,其實這就是一種源自於「先照顧好自己」、「要掌控全局」、「結果導向」等核心觀點所引發的自動化思考。因此如果你是指責型,碰到困難時就要常提醒自己,這可能是一個需要雙贏才能夠激勵大家同心協力完成任務的情境,也就是一種不能堅持你的核心觀點的例外情境,你才不會陷入盲點而無法解決問題。
「超理智型」常見的盲點是,碰到困難時很容易產生「只要我能夠將道理講得更透澈就能說服別人、解決問題」的想法,其實這就是一種源自於「對事不對人」、「規則至上」、「真理愈辯愈明」等核心觀點所引發的自動化思考。因此如果你是超理智型,碰到困難時就要常提醒自己,這可能是一個需要動之以情才能夠影響他人的情境,也就是一種不能堅持你的核心觀點的例外情境,你才不會陷入盲點而無法解決問題。
「打岔型」常見的盲點是,碰到困難時很容易產生「只要躲過一時,問題就會自己消失」的想法,其實這就是一種源自於「順其自然」、「無為而治」、「我無法承受這種壓力」等核心觀點所引發的自動化思考。因此如果你是打岔型,碰到困難時就要常提醒自己,這可能是一個需要你積極面對才能完成任務、擺脫壓力的情境,也就是一種不能堅持你的核心觀點的例外情境,你才不會陷入盲點而無法解決問題。
本章說明瞭何謂核心觀點,以及核心觀點如何引發自動化思考、導致不一致的慣性行為模式,而改變的方法就是鬆動核心觀點,使之不僵化、有彈性。
因此所謂轉化觀點模式,就是要先認識我們有哪些核心觀點,再逐一檢視這些核心觀點的適用時機,找到可以不堅持這些核心觀點的例外情境,如此就能夠避免被有盲點的自動化思考所限制,而達到本書最主要的目標──讓我們的行為模式趨向一致性,以發揮更大的影響力。
本章重點摘要
- 對我們影響最深遠的觀點稱為「核心觀點」,通常源自於成長過程對我們產生深刻影響的事件或經驗,也可能源自於我們成人後的重大成功或失敗的事件與經驗。每個人都有一些核心觀點,這些核心觀點的集合就是我們的觀點模式。
- 透過以下問題,探索自己有哪些核心觀點:回顧你16歲以前的成長過程,印象最深刻的事件是什麼?這個事件在當時對你產生什麼影響?這個事件讓你形成了什麼核心觀點?(以「做人/做事應該永遠要……」來表達。)這個核心觀點是否對你產生了「全面的影響」?何以見得?
- 要改變討好、指責、超理智、打岔等不一致的行為模式,使之趨向一致性的方法之一,就是轉化我們的觀點模式。
- 轉化觀點模式的重點在於避免讓我們的核心觀點變成「僵化的觀點」,也就是無限上綱到在所有情境、所有時候都要毫無例外地堅守核心觀點。
- 轉化核心觀點的方法是「鬆動」核心觀點,讓我們的核心觀點有彈性,也就是找到一些我們可以不堅守核心觀點的例外情境。
- 轉化觀點模式需要時間的累積,在此之前,可以採用「暫停法」以避免做出不一致的行為。當我們碰到會觸動我們的核心觀點之事情時,要提醒自己停下來不要馬上反應,給自己空間思考此事是否為可以不奉行核心觀點的例外情境。
- 在此提供三個「可以不繼續循循善誘」的情境為:1.部屬有能力改善績效,給他幾次機會後還是不改時,就可以不繼續循循善誘,而應該以嚴厲的方法要求他改善。2.部屬能力不足以達到職務上的要求時,就可以不再循循善誘,而應該讓他轉任其他崗位,甚至請他離開公司。3.部屬再三違抗命令而影響到主管的威信時,就可以不再循循善誘,而應該予以懲罰。

- 在此提供三個「可以不掌控全局」的情境是:1.為了培育部屬,我可以不掌控全局,而讓部屬做決定。2.為了讓部屬從失敗中學習,我可以不掌控全局,而讓部屬犯錯。3.當部屬在某個領域的專業能力比我強時,我可以不掌控全局,而讓部屬發揮所長。

- 在此提供三個「可以不辯論到底」的情境是:1.當對方沒有意願追求真理時,我可以不和他辯論到底。2.當辯論會破壞人際關係時,我可以選擇不辯論。3.當辯論已經消耗許多時間而還是無法得到結論時,我可以選擇不繼續辯論下去。

- 在此提供三個「可以不順其自然」的情境是:1.當我有能力解決問題時,我可以不讓事情順其自然,而是面對問題抒解壓力。2.有人可以幫助我時,我可以尋求幫助以舒緩壓力。3.當小事變大時,我應該選擇及時面對,以免壓力升高。

第9章:轉化渴望模式
9轉化渴望模式
小明的父母從小就對他有嚴格的要求,課業方面要名列前茅,生活起居上也都要遵守種種規矩。而他也不負父母的期望,從小學開始功課就一直保持班上的第一名,對於老師的要求也都能一一做到,是老師和家長們心目中的模範生。
小明雖然是大人眼中的好學生,將來必定有出息的好孩子,但在同學眼中卻是個和大家很有距離的「書呆子」,除了功課外什麼都不懂也沒興趣,因此都不和他玩,甚至還有排擠他的現象。小明雖然很羨慕同學們在一起打打鬧鬧、開心遊玩的樣子,也嘗試著想和他們接近,但終究還是不得其門而入。
久而久之,小明終於放棄了和同學們打成一片的願望,他告訴自己,最重要的還是要將書念好,只要功課好,就不會被別人看不起,即使孤單一點也沒關係。於是小明長大成人後真的成為個「書呆子」,雖然順利進入一家知名的高科技公司擔任工程師,前幾年也能靠著他的知識技能與努力得到長官的認可,但因為在人際關係的能力上有著明顯的不足,以至於眼睜睜地看著那些學歷與知識比不上他的同仁們,一個個比他更快地晉升,而他始終還是在原來的職位上停滯不前,常常自怨自艾公司不懂得用人,只會用那些會耍嘴皮子的人,而不知如何善用像他這種腳踏實地的人。
小傑的成長背景則和小明大不相同,他的父母忙於事業與家計,很少陪他,更少管他,只是儘量滿足他的各種需求。小傑從小自由自在,可以沒有拘束地玩樂,想要的玩具也大都能夠到手,因此吸引了許多玩伴圍繞在他身邊,逐漸成為同學心目中的甘草人物。
因為貪玩,所以小傑的課業表現總是在班上的後段,但每次選班級幹部時,他總能得到同學們的青睞,而他也樂於為大家服務。父母看在眼裡,常提醒他不要過度忽略課業,然而小傑卻認為人緣好比功課更重要。他不敢跟父母說的是,因為他人緣好,所以考試時很容易得到同學的「照顧」,因此即使不夠用功也不會有大問題。
小傑勉強取得大學學位,學歷與知識能力雖然不怎麼樣,但因為求學期間有豐富的社團經驗,再加上他能言善道,所以也順利得到一個銷售專員的工作。銷售工作對善於經營關係的小傑來說是如魚得水,所以一直有好的表現。然而和小明一樣,小傑在公司的發展也很快就碰到瓶頸,錯失了好幾次晉升銷售經理的機會。原因是,在長官的心目中,小傑的親和力和人際關係的能力沒有話說,但在專業知識以及領導統御方面的知識與能力卻有明顯的不足,因此公司擔心他可能無法服眾。小傑對於長官的回饋很不服氣,他認為做好銷售工作的關鍵就是讓客戶喜歡你,而做好管理工作的關鍵也是讓部屬喜歡你,至於產品或管理上的專業知識根本不是那麼重要。
從以上兩個例子中,你可能已經看出,小明偏向「超理智型」,而小傑則偏向「討好型」,所以影響力都不夠。小明的成長背景讓他養成「重視知識與能力,忽略人際關係」的慣性。小傑的成長背景則讓他養成「重視人際關係,忽略知識與能力」的慣性。
用薩提爾模式的冰山理論來說,小明只重視「被尊重」的渴望,而忽略了「被接納」的渴望。小傑則是隻重視「被接納」的渴望,而忽略了「被尊重」的渴望。如果他們兩人從小開始就能夠既重視被尊重、也重視被接納的渴望,並能夠平衡地追求這兩種渴望的滿足,才比較容易趨向一致性,發揮更大的影響力。
這就是本章的重點:薩提爾認為「渴望」這個冰山要素,會對我們的行為模式產生關鍵的影響;而我們之所以無法養成一致性的行為模式,往往就是因為我們未能平衡地滿足「愛人、被愛、尊重、接納、自由、意義」等六種人類與生俱來的渴望。
渴望就是一般所說的「動機」。我們所有的行為都受到某種動機的驅使,薩提爾認為這是人類與生俱來的本能。生理上的動機如:餓了想吃東西、渴了想喝水等;心理上的動機如:因為愛小孩而買玩具、為了被父母疼愛而聽話、為了得到他人的尊重而追求名利地位、為了被同儕接納而迎合他們、為了追求自由可以放棄享受,為了追求意義而擔任志工等。
這些時常出現在我們生活中的情境,正是冰山理論所涵蓋的心理上的動機。薩提爾認為人類心理上有以下六種最主要的渴望或動機:愛人、被愛、被尊重、被接納、追求自由、追求意義,這些都是我們一出生就自然而然想要追求的渴望,而人生則是不斷在追求與滿足這些渴望的過程。當這些渴望得到滿足時,我們除了有幸福感與充實感外,還會產生繼續追求與滿足這些渴望的動力。當我們進入這樣的正向循環,身心靈就處於最健康的狀態,也最能發揮影響力,這就是趨向一致性的表現。
然而我們想要滿足所有渴望的天性,卻會受到後天環境的影響,逐漸偏重某些渴望,而忽略其他的渴望,導致我們展現不一致的行為模式。例如:上述一開始故事中的小明因為在成長過程中學到「被尊重」(也可說是「被佩服」)的渴望才重要,而「被接納」(也可說是「被喜歡」)的渴望並不重要,所以他養成超理智的行為模式。反之,故事中小傑認為被接納才重要,被尊重不重要,於是養成討好的行為模式。
因此如果我們想要追求一致性,就要平衡地滿足我們所有的渴望,這就是本章想要討論的轉化渴望模式的重點。
以下將先進一步解釋這六種渴望得不到滿足時,對我們追求一致性的影響;接著討論如何盤點我們渴望的滿足程度,以瞭解自己未來努力的方向;再來介紹不一致的行為模式的背後,通常是有什麼樣的渴望模式;最後說明渴望模式轉化的歷程。
渴望是否得到滿足與一致性的關係
首先來瞭解當我們在愛人、被愛、被尊重、被接納、有自由、有意義等任一種的渴望沒有得到滿足時,對於追求一致性會產生什麼影響。
▎愛人與被愛的渴望得不到滿足時
各種渴望中,具有最核心的普世價值就是愛。心理學家哈洛(Harry Harlow)從1957年到1963年間,在威斯康辛大學做了一系列「愛的實驗」。他把一群剛出生的小猴子從媽媽身邊帶走,給猴寶寶兩個代理媽媽:一個是用鐵絲網做成的模型,冰冷生硬但有一個裝滿牛奶的奶瓶,可以不斷地提供奶水讓小猴子隨時吸吮。另一個是絨布做成的玩偶,溫暖但不提供食物,可以讓小猴子抱抱。哈洛要觀察小猴子們會喜歡哪一個代理媽媽。
正如預期,小猴子只有肚子餓時會去找鐵絲媽媽,當牠們吃飽後,就馬上回到布媽媽身旁。再者,當小猴子受到驚嚇時,也一樣會跑到布媽媽身旁,尋求慰藉。此外,哈洛教授的實驗又更進一步證實,缺乏母愛的猴子,較易恐懼,較易攻擊別的猴子或人類。
這個實驗雖然是以猴子為對象,但觀察人類,也可以得到同樣的結論──愛是人類的基本渴望,愛的滿足與否和我們的行為表現息息相關。
愛可以分為被愛及愛人。被愛著重於感受到被呵護、被關心。一個人在成長過程中如果沒有被愛的經驗,也就是被愛的渴望一直得不到滿足的話,除了沒有安全感以外,最嚴重的問題是缺乏自我價值感,也就是不懂得愛自己,如此在與人互動時,顯然無法在「自己、他人、情境」三要素中取得平衡,也就是說,他的行為模式難以趨向一致性。
愛人則著重於付出、照料、關切他人或幫助他人。一個人在成長過程中如果沒有愛人的經驗,也就是愛人的渴望一直得不到滿足,他就不知道他人需要的是什麼,因此在與人互動時,也無法在「自己、他人、情境」三要素中取得平衡,他的行為模式也難以趨向一致性。
▎被尊重的渴望得不到滿足時
一個富商在路邊散步時,碰到一個擺地攤賣舊書的年輕人,這個年輕人在寒風中衣衫不整,瘦骨如柴。富商一時起了憐憫之心,拿了一些錢塞到年輕人的手中後離去。走沒多遠,富商覺得不妥當,又走回去,從地攤上拿了兩本書,跟年輕人說抱歉,他忘了拿書,希望年輕人不要介意。富商鄭重地告訴年輕人:其實我和你同業,一樣都是商人。
許多年後,有一天這個富商參加一個慈善募款會,一位衣著體面的年輕書商走過來緊緊握著他的手,很感激地說:「先生我一直記得你說『我和你一樣都是商人』這句話,讓我有了自尊和自信,而創造了今天的事業。」
從這個故事我們可以看到,當一個人受到尊重時,他會感到有自尊以及自信,並且從中引發向上的動機。人類透過各種方式及努力,追求學歷、財富、社會地位,或穿名牌、開名車等等,目的也是為了得到尊重。名利地位如此吸引人的原因就是想被尊重。
我們也可以看到一些社會案件,譬如年輕人的互毆,往往就是因為對方斜眼看人,覺得沒有受到尊重被人看輕,而起衝突。許多人也常說「我是為了爭一口氣」,顯見被尊重是普世的渴望。
反之,當一個人在成長過程中沒有被尊重的經驗,也就是被尊重的渴望一直沒有得到滿足,會造成自我價值低落的問題,會看輕自己,甚至是自暴自棄。在與人互動時,就無法在「自己、他人、情境」三要素中取得平衡,行為模式難以趨向一致性。
▎被接納的渴望得不到滿足時
人是群居的動物,大多數人都無法孤獨存活,渴望被團體接納。在一個團體中,一個人如果能感受到被接納的溫暖,就會覺得生命更有存在的價值,並願意為團體付出更多。如果在一個團體中,常常覺得自己被排斥,內心就會更加孤單,也可能做出破壞團體的行為。
我們常常看到許多人獨自流浪一段時間後,又回到團體尋求接納,例如浪子回頭金不換的故事。即便是惡人,也會找尋幫派的接納,附著於幫派。許多逃家的小孩,之所以會被幫派吸收,也是渴求被接納。
一個人如果在成長過程中沒有被接納的經驗,也就是被接納的渴望一直沒有得到滿足,除了會有生存適應的困難外,也會無法理解他人的需要以及團體的規則,因此在與人互動時,無法在「自己、他人、情境」三要素中取得平衡,行為模式便難以趨向一致性。
▎追求自由的渴望得不到滿足時
人類為了求生存,必須藉由團體的力量防禦外來的侵犯或對抗環境的壓力,以得到安全感,並透過團體之間的互助合作提高生活的品質。為了讓團體順利運作,許多的規定、律法、道德規範因應而生。這些規定、律法、道德規範一方面鞏固了團體,另方面也限制了個人,激發了個人對自由的渴求。
寫這段文字時,正值新型冠狀病毒肺炎(COVID-19)盛行,許多國家為了防止病毒擴散,紛紛頒發了各種限制人民自由的行政命令,如強制人民戴口罩,禁止商店營業、員工到公司上班、舉行各種體育藝文活動等。有些國家的人民順從地接受了這些命令,結果固然維護了團體的利益,但個人的自由卻受了很大的限制。也有些國家的人民以自由之名拒絕接受這些命令,結果是維護了個人的自由,但團體的利益卻受到損害。這就是團體的規範與個人的自由往往處於對立面,而很難兩全的例子。
又如所謂青少年的叛逆期,指的是青少年為了追求獨立自主,而開始挑戰父母所訂的家庭規範,這也是團體的規範與個人的自由產生衝突的例子。
一個人如果在成長過程中沒有得到有關自由的正確概念與經驗,可能會過度受限於規範而壓抑個人的自由,使得追求自由的渴望沒有得到滿足。也可能為了追求個人的自由而過度衝撞規範,導致違反法律或團體規範而遭到某種制裁,結果反而得不到自由。無論如何,當一個人追求渴望的自由沒有被滿足時,就很難在「自己、他人、情境」三要素中取得平衡,行為模式無法趨近一致性。
▎追求意義的渴望得不到滿足時
追求意義的渴望包含利己與利他兩個層次。利己的層次指的是成就感,也就是全心投入一件事,並發現自己一直在進步與成長的感覺與經驗。產生這種經驗的前提通常是,你對這件事很有興趣,也有能力做好,才會全心投入,並且持續改善做這件事的方法。當你進入這樣的狀態時,即使做這件事沒有帶來名利地位等這些實質的報酬,卻能夠帶來快樂與滿足,這就是一種追求意義的渴望被滿足的狀態。
蘋果公司創辦人賈伯斯(Steve Jobs)在2005年對史丹佛大學畢業生發表的一場觸動人心的演講中說:「工作是人生的一大部分,唯一獲得真正滿足的方法,就是做你相信的偉大工作。而做偉大工作的唯一方法就是愛你所做的事。如果你還沒找到,繼續追尋,不要將就。」這就是成就感的來源。
利他的層次指的是並非基於本身的利益,而純粹是以幫助他人為出發點,並會產生一種「助人最樂」的快樂與滿足感,也就是滿足了我們追求意義的渴望。
曾經連續十三年蟬聯世界首富的微軟公司創辦人蓋茲(Bill Gates)捐出580億美元的個人財產做公益;有股神美譽也曾名列全球首富的巴菲特(Warren Buffett)捐出所有財產的99%做公益;臺灣的傳統市場菜販陳樹菊阿嬤的財力即使和前面兩位相差甚遠,但仍以長年持續捐款做公益而曾經被《時代》雜誌選為年度最具影響力的「《時代》百大人物」。衛福部調查顯示臺灣15歲以上的民眾,有22.8%參與過志工服務,且比例有逐年提升的趨勢(美國與日本的比例分別為24.9%與26.3%)。這些例子顯示追求意義也是普世價值。
如果一個人在成長過程中很少產生「有成就感」,或是「助人最樂」的經驗,則他對於「自己」、「他人」、「情境」所需要的判斷,可能缺乏高度且不夠完整,他的行為模式就不容易趨向「一致性」。
總而言之,均衡地滿足愛人、被愛、被尊重、被接納、有自由、有意義這六種人類生來就有的渴望,才能夠朝向「一致性」的目標前進,並發揮更大的影響力。
因此,知道自己在各種渴望的滿足程度,是「自我覺察」的一個重要課題。如果發現自己在某些渴望的滿足程度不夠時,便要採取行動,想辦法提升這些渴望的滿足程度,以趨向一致性。
不一致的行為背後常見的渴望模式
讀到此,建議你先停一下,用「高」、「中」、「低」三種評分來盤點你對六種渴望的滿足程度,並記錄在表9-1中。滿足程度「高」指的是,有很多事證說明這個渴望大致已得到滿足,沒有什麼大遺憾。滿足程度「中」指的是,此渴望只有部分得到滿足,還有一些部分沒有得到滿足,因此有些遺憾。滿足程度「低」指的是,此渴望幾乎從來沒有得到滿足。
請你用直覺、主觀的態度為自己評分,不必去思考「高」、「中」、「低」的客觀標準是什麼,因為渴望的滿足程度本來就是主觀、因人而異的,並沒有一個公認的客觀標準。但是希望當你給出「高」的評分時,記錄一下很滿意的原因;給「中」的評分時,標示出最大的遺憾是什麼;給「低」的評分時,瞭解需要有什麼樣的經驗才能給自己「中」的評分。
如此盤點出來的結果就是你的渴望模式。如同前述,健康而理想的渴望模式是六種渴望均衡地得到滿足。想要達到這種境界也是人的天性,但為什麼有些人尚未達到這個境界呢?薩提爾認為成長經驗讓我們產生了兩種盲點,一是壓抑了某些渴望,也就是認為某些渴望對我們並不重要,因此自然不會去追求這些渴望,當然得不到滿足。
另一種盲點則是用錯的方法去追求渴望,結果也是沒有辦法滿足渴望。以冰山理論的語言來說,期待是滿足渴望的方法,而用錯方法追求渴望,則是對於如何滿足渴望有了錯誤的期待,例如:認為只要百依百順就能得到伴侶的愛、只要講道理就能說服任何人等,這種「不切實際的期待」,是下一章要討論的範圍。
盤點六種渴望的滿足程度,是為了認識自己的渴望模式,並從中發現自己是否有壓抑渴望或不切實際的期待之盲點。排除了這些盲點、轉化了渴望模式後,你的行為模式更能趨向一致性。
以下就來看看討好、指責、超理智、打岔等行為模式背後,通常有什麼樣的渴望模式。我們所列出來的是「常見」的模式,而不是「一定如此」的模式,有了這些參考案例,你就比較容易推論出自己的渴望模式,以及你的模式可能存在什麼樣的盲點。
▎討好型常見的渴望模式
討好型最常見的渴望模式是,愛人、被愛、被接納等渴望的滿足程度較高,尊重與自由等渴望的滿足程度較低。
討好型的人比較重視他人,想要滿足他人的需要,長久下來對於別人的需要比較敏感,再加上願意委屈自己讓別人高興,因此會有較好的人際關係,也就是愛人、被愛、被接納等這些渴望的滿足程度較高。
然而經常捨己為人的結果,就有許多不能做自己的經驗,也就是對自由渴望的滿足程度較低。討好型常常為人作嫁,承擔了太多的責任,以至於自己分內的工作無法做好,得不到他人的尊重。
至於追求意義的渴望方面,討好型在利他、幫助他人方面的滿足程度通常比較高,但經常勉強自己做一些不想做的事,因此在成就感的滿足程度較低。
所以討好型的渴望模式經常出現的盲點,就是忽略、壓抑了尊重與自由的渴望,也可能是用了錯的方式來滿足渴望。因此改變的方向就是開始重視這兩種渴望,並採取有效的行動滿足這兩種渴望。
▎指責型常見的渴望模式
指責型最常見的渴望模式是,尊重與自由這兩種渴望的滿足程度較高,而愛人、被愛、被接納等渴望的滿足程度較低。
這類型的人比較自我中心,總是從自己的需要出發,因此對自己的目標非常清楚與堅持,著重目標導向,做出績效,得到他人的尊重。再者,指責型較常忽略他人需要,因此可以按照自己的意思做事,滿足追求自由的渴望。
然而長期忽略他人的結果,導致不清楚他人的需要,缺乏同理心,因此人際關係相對較差,比較不容易滿足愛人、被愛與被接納的渴望。
至於追求意義的渴望方面,指責型因為比較容易達成目標、展現績效,因此在成就感的滿足程度通常較高,但因為自我中心,在利他(幫助他人)方面的滿足程度較低。
因此指責型的渴望模式經常出現的盲點,就是忽略或壓抑了愛人、被愛與接納等渴望,也可能是用錯的方式來滿足渴望。因此改變的方向是開始重視這些渴望,並採取有效的行動以滿足這些渴望。
▎超理智型常見的渴望模式
超理智型最常見的渴望模式是,尊重與意義這兩種渴望的滿足程度較高,而被接納、自由、愛人與被愛等渴望的滿足程度較低。
超理智型的人重視理性、邏輯、公平,因此善於解決問題,不管對自己或他人都比較客觀公正,因此容易得到他人的信任敬重,被尊重的渴望比較容易得到滿足。
又因為超理智型重視追求真理,對任何議題都想要研究到底,因此能夠產生成就感;再加上對平等公正的追求,更願意為弱勢者發聲,並從事利他工作,所以在追求意義的渴望上,滿足的程度較高。
然而過度的客觀理性,同時也代表了容易忽略自己與他人的感性需求,因此總是顯得較有距離,甚至給人冷冰冰的感覺,所以在被接納、愛人、被愛方面的渴望,比較不容易得到滿足。
理智型由於重視規則,經常會要求自己與他人遵守既定的程序與規範,比較不會隨性做事,也不容易發揮創意,因此自由的渴望比較不容易得到滿足。
所以超理智型的渴望模式經常出現的盲點,就是忽略或壓抑了愛人、被愛、自由與被接納等渴望,也可能是用錯的方式來滿足渴望。因此改變的方向是開始重視這些渴望,並採取有效的行動以滿足這些渴望。
▎打岔型常見的渴望模式
打岔型最常見的渴望模式是,自由與被接納的渴望較容易得到滿足,而愛人、被愛、尊重與意義等渴望較得不到滿足。
打岔型的人不喜歡壓力,善於用種種方法逃避責任,因此顯得比較隨性、不在乎,比較能夠滿足自由的渴望。又打岔型從逃避壓力與責任的經驗中,發展出一套以嬉笑怒罵轉移話題的能力,容易成為團體中的開心果,被接納的渴望比較容易得到滿足。
然而經常逃避壓力、不面對問題,讓打岔型的人不容易達成任務,也比較難以讓他人信任,不容易得到他人的尊重。此類型的人雖然容易得到他人的喜歡,有融洽的人際關係,但在愛人與被愛等比較親密的關係裡,因為不想承擔責任而無法真正投入,不容易得到深刻的愛人與被愛的經驗。
在追求意義的渴望方面,打岔型的人由於不喜歡設定目標,做事多是得過且過,不會求精進,所以難以從中得到成就感;又由於逃避、不面對問題,往往自顧不暇,也談不上展現利他的行為,所以也不能滿足追求意義的渴望。
因此,打岔型的渴望模式經常出現的盲點,就是忽略或壓抑了愛人、被愛、尊重與意義等渴望。因此改變的方向就是開始重視這些渴望,並採取有效的行動以滿足這些渴望。表9-2總結了四種不一致的行為模式背後常見的渴望模式。
轉化渴望模式,讓行為趨向一致
認識了自己的渴望模式後,下一步就是轉化你的渴望模式,讓自己的行為模式趨向一致性。以下我們針對討好、指責、超理智、打岔等四種行為模式,各舉一個案例說明轉化渴望模式的歷程。
▎討好型如何轉化渴望模式
芳文和男友交往多年,在交往過程中,男友和其他女性朋友的曖昧行為不斷。對男友的行為,芳文雖然很傷心,但依然不離不棄。她認為一定是自己不夠好,付出得不夠多,才無法讓男友定下心來。她希望用更多的愛來維繫和男友的關係。
直到最近一次芳文的同學會中,男友公然對芳文外貌出眾的同學莉莉示好,並表示「相見恨晚」,芳文大受打擊。在找朋友訴說的過程中,芳文覺察到自己從小在重男輕女的家庭中長大,被灌輸了許多如:男生比女生有用、男女是不平等的、女生應該服侍男生等想法,也學到了順從男人的習慣,所以才會常常認為自己不夠好;因為沒有漂亮的臉蛋、完美的身材,所以只能用卑躬屈膝的方法才能得到男人的愛。
然而芳文的朋友為她叫屈,指出她有許多優點,如:從小功課好、上的都是好學校;有好的工作、在工作上也有傑出的表現;為人謙虛、喜歡幫助他人等,並告訴芳文,其實她非常受朋友的喜愛與敬重。大家反而比較疑惑的是,為何芳文對花心的男友如此寬容與隱忍?
這次的對話讓芳文產生深刻的反思,她發現成長的經驗讓她以為自己生下來就不如哥哥弟弟,也讓她到現在還非常渴望小時候一直得不到的父親的關懷與愛,所以只要有男人對她好,她就會全心投入,並深怕自己最後還是得不到對方的愛。
過去她以為自己已經接受了這樣的命運,現在她知道「被男人平等對待」、「不因性別來評斷一個人」、「我有值得他人敬重之處」等這些聲音一直在呼喚她,要她開始改變。
她也問自己,是否想要和這樣的男友共度一生?是否能一直忍受伴侶到處拈花惹草?更重要的是,想要的是什麼樣的伴侶?還有,希望伴侶看上她、珍惜她的地方是什麼?
經過以上的覺察,芳文決定不再隱忍,而把她對男友的不滿堅定地表達出來,並提出這樣不對等的感情並不值得持續下去。芳文一向偏重被愛及愛人的渴望,現在她覺察到長期忽略了被尊重的渴望,於是她的冰山出現瞭如表9-3的轉變。
經過這樣的轉化後,芳文的行為反應從討好趨向一致性。也就是說,過去她過於重視他人的需要,甚至壓抑自己的需要、委屈自己,如今則在自己的需要與他人的需要之間,找到更好的平衡。如此一來,伴侶的關係才能持久,而各種渴望的滿足程度也更均衡,芳文才能釋放潛力,進而發揮更大的影響力。
▎指責型如何轉化渴望模式
信雄最近升為主管,過去都是獨立作業的他變得很緊張,積極地想把團隊帶好,所以隨時都很小心監督部屬有無缺失,一發現問題,他就大發脾氣,嚴厲指責部屬。他認為不如此,部屬便不會上緊發條,認真做事;同時也只有這樣,部屬才會尊敬他、服從他。
然而,一年下來,有幾位同事先後向人事單位要求轉調其他部門,甚至想離職,而部門的業績目標也沒有達成。信雄的主管也注意到這個現象,要求信雄改善他的脾氣,才能提升團隊的士氣。信雄感到非常挫折委屈,挫折的是他這麼努力,卻達不到部門目標,也得不到部屬的支持;委屈的是,他注重結果、使命必達的態度卻也得不到上級的支持。
信雄的主管花了許多時間和他懇談,終於讓信雄理解:使命必達、注重結果的態度並沒有錯,然而使命需要「人」來完成,成效不好時需要了解原因才能對症下藥。因此他不能只重視「任務」而忽略了「人」,讓部屬感覺他們只是信雄達成績效的工具。他也不能在部屬出錯時,一味地生氣指責,讓部屬感覺信雄站在他們的對立面,而不是在同一條船上。
於是信雄開始花時間關注部屬,固定和每個部屬一對一會談,關懷他們的工作和家庭狀況;同時也開始舉辦部門聚餐、旅遊、讀書會等活動,凝聚團隊的向心力。同時也努力改善脾氣,在部屬出錯時先忍住,告訴自己要先找到原因,再決定如何採取行動;再者,還要注意自己的態度是否能夠讓部屬感覺到,他的出發點是要幫助部屬將事情做好,而不是要處罰他們。
幾個月後,信雄的改變終於產生了效果:信雄發脾氣的機率降低了許多;幾個想轉調其他部門的部屬改變心意,決定留下來;而團隊的氣氛也改善了,經常看到信雄和部屬們有說有笑;更重要的是,團隊的績效也逐步提升了。信雄的主管很高興,將他稱讚一番,信雄回說:「謝謝你讓我知道了『帶人帶心』的道理,其實我比較喜歡我現在的樣子,我也不想像過去那樣整天充滿肅殺之氣,可見我其實是『面惡心善』啦!」
信雄轉變的過程,就是從只重視「被尊重」、忽略「被接納」,轉化成平衡地重視這兩種渴望的例子,當他能夠回歸到人的本性,體會到自己也有被接納的渴望,而努力去追求此渴望後,就能夠朝向一致性前進了。
我們用表9-4來呈現信雄轉化了他的渴望模式後,冰山所產生的變化,同時也可以讓大家看到,冰山中一個要素改變,如何牽動了所有要素的改變。
▎超理智型如何轉化渴望模式
我們用第1章國良的案例,來說明超理智型是如何轉化渴望模式。
前面提到,國良很訝異太太突然提出離婚的要求,他們結婚二十年,國良認為自己是標準的丈夫與好男人,努力工作並且事業有成,能夠讓太太小孩過著舒適甚至是奢華的生活;他沒有不良習慣,也從來不曾有過出軌的紀錄,因此對於太太提出離婚非常訝異。
進一步瞭解後,國良還是很難理解也很委屈,因為他認為太太只是為了一些小事就要和他離婚。其中一個例子是國良在週日將太太吵醒,太太認為自己辛苦工作了一週,難得可以睡晚一點卻被他故意吵醒,非常火大,要他道歉,但他認為自己沒有錯而拒絕道歉,沒想到太太居然為了這樣的小事耿耿於懷。還有太太也提到,國良經常記不得她的生日也沒有過任何表示,而國良認為老夫老妻了,有必要每年為此慶祝嗎?
國良後來體認到人與人的溝通經由理性與感性兩個頻道,自己只會使用理性的頻道,而太太則比較習慣使用感性頻道,因此他們兩人很難有交集,造成了長期的疏離。有了這點認識後,國良開始學習用感性的頻道和太太溝通,暫時穩住了太太,但自己也知道還有一段路要走。
以上這個過程,我們用本章所討論的轉化渴望模式的方法來看,國良經由太太提離婚的要求,覺察了他的渴望模式在六種渴望中,愛人與被愛這兩種渴望的滿足程度相當低(雖然他過去一直沒有覺察),而他一直以來比較偏重的渴望是被尊重,因此他認為只要自己工作有成,能夠給家人過好的生活,再加上堅守倫理規範,正正當當地做人,就是好丈夫。
然而這樣的渴望模式也造就了他的超理智模式,因此如果他想朝更一致的方向前進,就要開始追求愛人與被愛這兩種渴望的滿足,這就是國良的渴望模式轉化的過程,我們用表9-5來呈現他的冰山變化,同時讓讀者看到渴望這個要素的改變如何牽動整個冰山的變化。
▎打岔型如何轉化渴望模式
我們用第1章提到的政銘案例說明轉化渴望模式的歷程。
政銘面臨婆媳問題時所展現的是打岔型的慣性模式。他認為母親和太太兩人對於彼此的抱怨和指責都言之有理,雖然兩人都要求他站在自己這方而採取行動糾正及改變對方,但他認為自己實在無能為力,只能讓她們自行解決問題。
一直到母親與太太對政銘的指責力道強烈到讓政銘體會,自己在她們心目中是個完全沒用的人時,政銘才開始感覺到痛苦。他雖然善於逃避壓力、拖延問題,多數時候也能夠因而避開風暴,自由自在地過日子,但這次實在被兩個女人逼得完全抬不起頭來。
極端的痛苦終於讓政銘尋求了心理諮商的協助。經過多次的晤談後,政銘終於瞭解,自己從小在父母的過度保護下,一直過著悠遊自在的日子,沒有學會承擔責任、自己解決問題,因而養成了打岔的慣性模式。然而他內心深處知道,自己還是渴望成為一個有獨立思考能力,能夠被敬重的人。
政銘也體認到,母親和太太本來是完全不相干的兩個人,她們之所以生活在一起,完全是因為自己的關係;他更是她們兩人之間不可或缺的連結,因此無法置身事外。所以今後婆媳兩人衝突時,自己應該表達立場,讓雙方都知道自己要的是什麼,以及希望她們做什麼。如果她們願意因為自己的關係而妥協當然最好,但如果她們還是不願意妥協,自己仍會堅持立場,但這並不代表不愛她們。
覺察了被尊重的渴望之後,引發了政銘改變的動機,帶動了他的冰山一連串的變化,終於讓他開始面對問題,採取逐漸改善婆媳關係的行動,同時也踏出了從打岔朝向一致的第一步。表9-6描述了政銘的冰山所產生的變化。
以上是四種不一致的應對姿態,透過渴望的覺察及調整,改變了慣性行為,由不一致走向一致的冰山轉化過程。
從上面的例子也可以看到,人們往往在碰到問題,產生痛苦後,才比較容易覺察到自己所忽略、壓抑的渴望。我們希望經由本章的說明,至少讓大家瞭解,許多時候你的痛苦來源,其實是忽略了某些渴望的結果。更希望能夠進一步讓大家未雨綢繆,經常盤點自己渴望的滿足程度,並主動採取行動,追求所有渴望的平衡滿足,以達到預防勝於治療的效果。
本章重點摘要
- 「渴望」指的就是「動機」,我們所有的外在行為都受到某種渴望的驅使。人類最重要的六種渴望為:愛人、被愛、尊重、被接納、自由、意義。
- 渴望沒有平衡地得到滿足,是因為成長過程的影響,讓我們忽視或壓抑了某些渴望,或者是用錯方法去追求渴望的滿足。當我們有些渴望沒有得到滿足時,處理事情就不容易做到「自己、他人、情境」的平衡,也就會形成不一致的行為模式。
- 透過轉化渴望模式追求一致性的方法,就是先盤點自己的六種渴望的滿足程度(盤點的結果就是我們的「渴望模式」),以覺察自己有哪些渴望尚未得到滿足,並採取行動滿足這些渴望。
- 討好型最常見的渴望模式是,愛人、被愛、被接納等渴望較得到滿足,尊重與自由的渴望較沒被滿足。
- 指責型最常見的渴望模式是,尊重與自由的渴望較得到滿足,愛人、被愛、被接納的渴望較沒被滿足。
- 超理智型最常見的渴望模式是,尊重與意義的渴望較得到滿足,被接納、自由、愛人與被愛的渴望較沒被滿足。
- 打岔型最常見的渴望模式是,自由與被接納的渴望較得到滿足,愛人、被愛、尊重與意義的渴望較沒被滿足。
第10章:轉化期待模式
10轉化期待模式
民國九十四至九十五年間,由於銀行未經確實徵信就濫發信用卡及現金卡,導致臺灣發生「卡債風暴」:約30~40萬人過度借貸而無力償還卡債,不只造成金融危機,更成為社會問題,延燒兩年後逼得政府出面才得以解決。麥肯錫公司當時調查,這些過度借貸的資金有70%用於奢侈消費。也就是說,許多人並非為了溫飽,而是出於裝門面或炫耀而背負卡債。
從薩提爾的冰山理論來看,這些人想滿足的「渴望」可能是被尊重,而為了達此目的所採用的方法(也就是「期待」)是過度舉債。矛盾的是,當他們還不出卡債而需要父母、朋友、政府的介入才得以全身而退時,他們被尊重的渴望反而得不到滿足。這種因為用錯了方法反而無法滿足渴望的現象,我們稱為「不切實際的期待」。這是本章要討論的重點。
到目前為止,我們討論了內在冰山四要素中的情緒、觀點、渴望等三要素如何影響我們的外在行為,以及如何經由轉化情緒模式、觀點模式、渴望模式,使我們的行為模式趨向一致性、發揮影響力。本章要討論的是內在冰山的最後一個要素「期待」對我們外在行為的影響,以及如何轉化我們的期待模式以趨向一致性。
期待與渴望的關係
一般對「期待」的理解是:預期未來有些事情會發生。我們幾乎時時刻刻都在產生各種期待,例如:我們預期太陽會升起也會落下,預期季節變化會產生不同的景觀與氣象,開了冷氣預期室內溫度會逐漸下降,爬樓梯時預期每個階梯的高度是一樣的等等。這些期待是針對環境或事物的預期。
還有些期待是針對「人」(包含自己與他人),例如:我們期待親人健康快樂,期待伴侶對我們忠誠,期待自己功成名就,期待同仁和我們合作,期待主管放手讓我們發揮,期待自己能夠幫助他人等。這類的期待才是薩提爾的冰山要素中所說的「期待」。
冰山理論進一步將「期待」與「渴望」做了緊密的連結,將期待定義為「滿足渴望的具體方法」。也就是說,我們之所以對自己或他人有期待,都是因為想要滿足某種渴望。再者,由於愛人、被愛、被尊重、被接納、有自由、有意義等這些渴望都是抽象的概念,如果我們只是停留在「我要愛我的小孩」這種抽象的想望中,我們不但不知道要做什麼才能讓這個想望成真,也無從評估這個想望是否已經達成。我們必須進一步設想「我可以做些什麼來表達我對小孩的愛」,才能夠展開具體的行動,讓想望成真,讓愛人的渴望得到滿足。
這裡所說的「我可以做些什麼」就是「期待」,也就是說我賦予了「如何才能滿足渴望」一些具體的定義,例如:我愛小孩的方法是提供健康的食物、幫助學習、教導做人處事的道理等等。因此我們說「期待是滿足渴望的具體方法」。
談到這裡,我們就會更清楚期待和渴望的兩個區別。第一個區別是,渴望是抽象的概念,期待則是具體的概念。瞭解這個區別的重要性是避免溝通的困難與誤解。想像一對情侶溝通時如果只停留在一個說「我很愛妳」,另一個說「你不愛我」的層次,勢必很難達成共識,只有在雙方進一步說出一些具體的期待,如:更關心我的感受、有穩定的收入讓我有安全感、瞭解我的價值觀等等,才能產生有意義的溝通結果。
第二個區別是,渴望是普世皆然,而期待會因人而異。也就是說,每個父母都愛小孩,但他們愛小孩的方法並不一樣。例如,有些父母愛小孩的方法是寵愛放任,而另一些父母則採取嚴格管教的方式。也就是說,這兩種父母都有愛小孩的渴望(薩提爾認為這是人的天性),然而他們對於如何滿足這個渴望的方法(也就是期待)卻大不相同。
瞭解這個區別的重要性在於,我們很容易將自己的喜好或價值觀加諸在他人身上,反而得不到我們希望看到的結果。例如,許多父母因為自己認為某種職業(如醫師、律師、工程師、老師、公務員等)才是最好的職業,基於愛小孩而期待甚至強迫小孩選擇這種職業。然而小孩的特質與性向並不適合,造成小孩的反抗與痛苦,愛他卻反而害了他,最後父母愛小孩的渴望並沒有得到滿足。
瞭解期待與渴望的這兩個差別,同時也能幫助我們理解上一章所說,渴望沒有得到滿足的原因之一,就是用錯滿足渴望的方法。所謂用錯方法有兩種可能,一是沒有將抽象的渴望化為具體的期待,一是忽略了期待會因人而異的事實。不管是哪一種可能,薩提爾模式都將這種錯誤的方法稱為「不切實際的期待」。
我們對於如何滿足愛人、被愛、尊重、接納、自由、意義等六種渴望,都有一些期待,這些期待的總和就是我們的「期待模式」。而我們的期待模式中,有些務實合宜,可以幫忙滿足渴望;但有些不切實際,這些不切實際的期待導致我們的渴望得不到滿足,因而如上一章所述造就了我們的討好、指責、超理智、打岔等不一致的行為模式。
因此接下來我們要討論常見的不切實際的期待有哪些,以及比較務實的期待是什麼。
常見六大渴望的不切實際期待與務實期待
每種渴望的期待因人而異,在此我只能從我從事諮商與教練的工作經驗中,擷取一些常見的不切實際的期待,以及比較務實的期待。希望你能從這些例子中舉一反三,更清楚地認識自己的期待模式。
▎因「愛的語言」不同而產生的盲點
暢銷書《愛之語:兩性溝通的雙贏策略》(The Five Love Languages)的作者、美國婚姻諮商師蓋瑞.巧門(Gary Chapman)發現,許多伴侶之間的問題在於,一方總是感受不到另一方的愛,但另一方卻很委屈地說他已經竭盡所能了。累積了多年經驗後,他發現問題出在:每個人有其偏好的「愛的語言」,而且很容易使用自己所偏好的語言來對待他人,此時如果雙方有相同的偏好就不是問題,如果雙方的偏好不同,就會產生「我已經竭盡所能,但伴侶還是感受不到愛」的現象。
巧門歸納常見的愛的語言,也就是我們「表達愛」及「感受愛」的方式有:肯定的話語(Words of Affirmation)、服務的行動(Acts of Service)、收到禮物(Receiving Gifts)、貼心的時刻(Quality Time)、身體的接觸(Physical Touch)等五種,多數人應該都曾經使用過這五種語言,但如同俗語所說的「蘿蔔青菜、各有所愛」,每個人對這五種語言仍有偏好,因此伴侶之間如果不知道彼此的偏好,就會產生問題。
例如,太太在這五種語言中偏好收到禮物,而先生的偏好則是服務的行動。如果雙方都只是跟著自己的偏好走,則太太因為喜歡收到禮物,所以常常買禮物給先生,鮮少為先生提供服務,然而先生對禮物沒有太大感覺,所以沒有收到太太的心意。先生則因為喜歡得到服務,所以常常為太太做各種事,但鮮少買禮物給太太,同樣地,太太對於服務沒有太大感覺,所以也沒有收到先生的心意。這就是「我已經竭盡所能了,但伴侶還是感受不到愛」的現象產生的原因。
所以期待伴侶和自己有相同的愛的語言,就是一種不切實際的期待,最後滿足不了愛人與被愛的渴望。
▎因「男女有別」而產生的盲點
另一種類似的不切實際的期待,則是因男性和女性的天生差異而產生。暢銷書《男人來自火星,女人來自金星:男女大不同》(Men Are From Mars, Women Are From Venus)作者約翰.葛瑞(John Gray)對此現象有生動的描述。他指出許多男女之間的溝通問題,往往來自於男性與女性生來對壓力的反應有所不同,男性碰到困難時馬上的反應是獨自思考解決之道,而女性立即的反應則是想要對人述說。然而男女雙方往往以自己偏好的反應方式對待對方,造成了適得其反的現象。
例如,先生碰到困難時,太太會敏感地發現,並認為此時先生需要的就是像自己一樣對他人述說,於是不斷詢問先生發生了什麼事,想讓他有述說的機會。但先生此時並不需要對他人述說,他需要的是獨處以思考如何解決問題。結果太太基於關心與愛,纏著先生非要他說不可,但先生就是不說,甚至因為不耐煩而和太太產生口角,太太就認為先生不願和自己溝通而心生怨懟,長久以往,夫妻關係就逐漸疏離或衝突不斷。
反觀太太碰到困難時,先生通常不見得會敏感地發現,但太太還是會主動對先生述說。先生一聽就認為太太是因為想解決問題而求助,所以就追根究柢地探索問題起因,並給予各種解決問題的建議。但太太只是需要有人好好傾聽,還沒有想要解決問題,所以對先生的各種建議都不感興趣,甚至指責先生都不理解她,先生則認為太太過於情緒化,導致兩人產生口角,影響了夫妻的關係。
這種現象又是另一個因為帶著不切實際的期待,無法滿足愛人與被愛這兩種渴望的例子。
像以上這種有意識、無意識地期待他人會和我們有同樣反應的現象,也就是我們所說的「不切實際的期待」,其實也會產生在追求尊重、接納、自由、意義等渴望上。例如,主管對於部屬「要展現什麼行為」(也就是「期待」)才是「尊重」自己的表現,也可能大不相同──有些主管可能期待部屬要乖乖聽話才是尊重自己,但也有些主管期待部屬要有主見才是尊重自己。
▎對於「愛人」與「被愛」的務實期待
那麼什麼才是對於愛人與被愛的務實期待呢?我認為心理學家羅伯特.史坦伯格(Robert J. Sternberg)的愛情三因論提供了很好的參考架構。
史坦伯格認為愛情乃是由「激情」(passion)、「親密」(intimacy)、「承諾」(commitment)等三個驅力所組成。激情指的是「基於浪漫、身體吸引、傳宗接代所產生的驅力」,親密指的是「基於想靠近、深度連結、融為一體所產生的驅力」,承諾指的是「擇定一個愛的對象,並決定長期維持這種關係的驅力」。
在這三個驅力中,激情通常是最低的門檻及必要條件。也就是說,兩個人會產生愛情,首先必須彼此產生物理上的吸引力,如美貌、身材、浪漫行為、有利於傳宗接代等。然而人是愛好新奇的動物,所以不管最初彼此如何有吸引力,久了之後,還是會被其他新奇的對象所吸引。此時就需要靠其他兩個驅力──親密和承諾來維持關係。
有了親密感,彼此之間會產生一種「我不孤獨」、「我可以分享任何事情而對方都會接納我」、「有人深深地理解我」的感覺,這種感覺就能夠幫助我們抵抗喜新厭舊的驅力,而能夠繼續維持愛情。
有了承諾感,彼此之間會產生一種「我要為我的選擇負責」、「我要忠誠才能得到對方的忠誠」、「我們對彼此都會永遠不離不棄」的感覺,這也是幫助我們抵抗喜新厭舊天性的重要驅力。
從我的諮商經驗中,許多婚姻的問題出在雙方或一方只停留在激情階段,而沒有進入親密與承諾階段。那麼怎麼樣才可稱為進入親密與承諾階段呢?我提供以下具體的方法給大家參考。
我認為滿足「親密」這個因素的具體考驗是,雙方是否能夠分享自己的「脆弱點」。根據暢銷書《脆弱的力量》作者、知名社會心理學家布芮尼.布朗(Brené Brown)的定義,「脆弱點」指的是我們每個人自認為羞於見人之處,也就是自認為不夠好,又很不希望別人知道的特質。例如:認為自己不夠聰明、不夠美、身材不夠好、不善交際、不想努力等等。布朗的研究指出,這種脆弱感是造成自己無法和他人產生深刻連結的主因,而解決之道就是開始和他人分享自己的脆弱點。因為分享代表著接納自己的不完美(其實世界上也沒有完美的人),也同時宣示自己想要開始改善,如此才會走向正向的循環,所以布朗將之稱為「脆弱的力量」。
許多伴侶之所以產生問題,就是不知道彼此的脆弱點,因而不止無法產生親密的感覺,更容易導致許多誤會。以我曾經輔導過的一對夫妻為例,太太自幼受到父母的忽略,因而認為自己不夠聰明所以不值得被愛,這是她自卑又難對別人啟齒的地方,也就是她的脆弱點。而先生則在一個做生意的家庭中長大,從小被教導不要抱怨,有問題就面對、解決,他自幼經常感覺自己不如父親那麼堅強,但這是絕對不能在父親面前提的事,所以這是他的脆弱點。
由於這種脆弱感的驅使,太太經常懷疑先生不夠重視她,而她有這種感覺時(例如感覺先生重視其原生家庭甚於自己),表達的方式是指責先生不瞭解她。而先生以自己習慣的超理智方式回應,首先說明照顧原生家庭是人之常情,但自己並未因此而忽略太太,接著便追問太太到底希望他做什麼。然而太太在情緒中,只是一再強調先生不瞭解她,並進一步指責先生沒有花心思瞭解她的需要,而只是將這個責任放在她的身上。這種互動模式一再重複,夫妻關係降到冰點。
當我幫助他們彼此說出自己的脆弱點時,先生才理解太太的成長背景,使得她需要比一般人更多的情緒支持,而自己慣用的理性反應只會適得其反。而太太也才理解先生的成長背景,使得他不善於從感受他人的情緒而猜到他人的需要,所以自己必須說得更清楚。
再者,夫妻雙方說出自己的脆弱點時,同時也宣示了自己可以改善之處。太太可以改善的,首先是接納自己對於被忽略容易過度敏感,進而學習在這種感覺出現時安撫自己,以及靠自己的表現來得到他人的重視。而先生可以改善的,首先是接納自己不如父親那麼堅強,其次是改變壓抑情緒的習慣,以及提升自己面對問題的能力。
接著談如何滿足「承諾」這個因素。我認為是否做到承諾的檢驗標準是,碰到重大歧異時,雙方願意繼續溝通直到達成共識為止。所謂重大歧異,指的是雙方或一方認為很重要,但雙方有不同看法的議題。例如買房子、生小孩、小孩的教養方式、與公婆相處方式等,但所謂重不重要很主觀,所以只要有一方認為重要就算。
許多夫妻的問題出在,碰到重大歧異時會嘗試溝通以達成共識,但往往因為不易達成共識就放棄繼續溝通,或許是怕麻煩,或者基於善意(不希望因而產生衝突),無論如何,輕易放棄溝通的結果是容易陷入惡性循環。例如,對小孩的教養方式有不同的看法,一方認為應該嚴格要求,另一方則認為應該給予更多的空間與彈性,然而溝通一、兩次後,因為很難達成共識又產生夫妻之間的衝突,所以雙方就避開或放棄繼續溝通,結果形成一國兩制──父親不同意的事,到母親那邊就變成可以。我們可以想像,在這種情況下,夫妻之間雖然因為不討論,所以沒有檯面上的衝突,但彼此之間的嫌隙勢必持續地擴大。
影響更大的是,有了這種「溝通也沒用」的經驗後,下次再碰到其他重大歧異,例如,婆媳衝突如何解決時,雙方就更容易或更快放棄溝通,形成惡性循環──未解決的歧異愈來愈多,雙方的嫌隙也愈來愈大,終至保不住婚姻的地步。
反之,如果雙方在一開始產生歧異時,能夠堅持繼續溝通到有共識為止,這種正向的經驗,就會變成往後堅持繼續溝通到有結果的動力,形成良性循環。
綜上所述,對於愛人與被愛常見的不切實際期待,往往來自於錯將自己的偏好視為也是對方的偏好,以及忽略了男女大不同的結果。而比較務實的期待,則是在提升親密感與承諾感上著手,具體的方法是先從自己做起,主動分享自己的脆弱點,並在產生歧異時,堅持繼續溝通到有共識為止。
上面所談的是愛情,然而親子關係也是滿足愛人與被愛的重要範疇,我將在後面如何改變期待模式的段落中討論。
▎對於「尊重」的不切實際期待
尊重的渴望指的是,我們想要展現自己價值的動機。前面提到有些父母會將自己偏愛的職業選擇加諸在孩子身上,導致孩子反抗,破壞了親子關係。但更常見的是孩子也默默地接受了父母的期待,甚至內化了父母的期待,從此將成為醫生、律師、工程師、老師等視為自己一輩子追求的目標,即使到了成年能夠獨立自主之後,還是認為滿足被尊重的渴望,最好、甚至唯一的方法就是成為醫師、律師、工程師、老師等。然而這樣的期待切合實際嗎?
如果父母的選擇剛好適合孩子的特質與性向,他就能夠適性發展,在學業及工作上都有好的表現,此時這種期待就是切合實際,而被尊重的渴望就能得到滿足。
然而如果父母的選擇並不適合孩子的特質,那麼他從求學到工作的過程都將充滿挫折,不是無法有好的表現,就是即使有好的表現,但無法真心投入,很難得到成就感,導致自尊心與自信心低落,因為被尊重的渴望還是沒有得到滿足,所以是為不切實際的期待。
▎對於「尊重」的務實期待
許多心理學的研究指出,一個人能夠展現價值、得到他人尊重的前提是,從事自己有興趣、又有能力、且能不斷精進的工作,而每個人的興趣與能力有50%來自遺傳。所以如果能夠順著自己天生的傾向發展較為容易,而朝著與自己本性大異其趣的方向發展,雖然不是不可能,但總是會比較辛苦,需要付出更多的代價。
例如,哈佛大學發展心理學教授霍華德.嘉納(Howard Gardner)就提出「多元智能」的概念,他認為傳統上的IQ(智力)測驗所衡量的,只是一個人的數理邏輯、語言、空間等方面的能力,然而人的智能(intelligence)是多元的,並不侷限於IQ,故稱之為「多元智能」理論。
他的研究指出人的智能至少包含:語言智能、數理智能、空間智能、音樂智能、運動智能、社交智能、內省智能、自然觀察智能等八種。
根據其理論,培育孩子最好的方法是,幫助他們發現自己比較突出的智能有哪些,並朝著這些方向發展,而不是一體適用地要求他們在國英數理化等這些課程有好的成績。例如,對於數理邏輯智能比較弱,而運動、音樂智能比較強的學生,應該引導他們往運動、音樂等方面發展,而不是要求他們同樣在數理邏輯方面的功課上得到好成績。
當我看到這個理論時,腦中出現的是一個初中同學(我是最後一屆的「初中」生,當時要通過聯考才能上初中)。他的成績永遠是班上的最後一名,又經常在課堂上調皮搗蛋,所以在那個升學至上的年代(現在有好些嗎?)自然成為導師的眼中釘,不只經常受到各種體罰(那時候體罰很正常),更是導師冷嘲熱諷的對象。
然而這位同學每年還是有一次光榮的時刻,就是在年度運動會時,尤其是大隊接力。他總是被安排在最後一棒,只靠他就可以後來居上,追過兩、三個競爭對手,讓我們班拿到第一名。至今我還可以感受到我們喊得聲嘶力竭,而他追過一個個競爭對手時的興奮。
當時我和這位同學關係不錯,心裡也常覺得老師對他太殘忍──即使功課不好,也常搗蛋,但有需要像仇寇一樣對待他嗎?如今回想,他其實是老師、家長、甚至整個社會對於教育「不切實際的期待」之犧牲品。
我不清楚他的人生後來如何發展,但我知道他的求學階段大概很少感受到被尊重,我也懷疑他當時的調皮搗蛋,其實是想要經由被看見,而滿足被尊重這種渴望的方法,然而這又是一種不切實際的期待,因為最後他並沒有得到他想要的尊重(只有每年一次的運動會是例外)。
然而這不見得就是他的宿命,如果他能夠覺察,自己小時候所處的情境雖然是他無法掌控的,但他成年之後,其實可以重新掌握自己的生涯方向,命運還是可以改變。
我認為改變的關鍵在於體認小孩和成人的不同──小孩要靠大人來為自己設立標準,而大人可以為自己建立標準。想像一個小孩怎麼知道自己是好孩子還是壞孩子呢?答案是他們需要靠大人來幫自己判斷──大人們說自己是好孩子,我就知道我是好孩子;大人們說我是壞孩子,我也就認為我是壞孩子。
然而大人呢?身為成年人的你如何判斷自己夠不夠好呢?顯然不能再完全靠別人來替你判斷,你必須為自己設立一些標準。我認為「別人的標準」和「自己的標準」之間的關係如圖10-1所示,隨著年齡的增長,別人的標準所佔的比重應該逐年下降,而自己的標準所佔的比重則應該逐年上升。我也相信,即使是成年人,也不能完全不管別人(社會、公司、家人、朋友)所設立的標準,但自己的標準比重要佔最高。
綜上所述,對於成年人來說,常見的對於「尊重」不切實際的期待是:「完全遵循別人的標準,或讓別人的標準凌駕於自己的標準來衡量自己的價值」。而務實的期待則是:「以自己所建立的標準為主,而以別人所建立的標準為輔,來衡量自己的價值」。
▎對於「接納」的不切實際期待
「被接納」這個渴望指的是一種歸屬感。人是社會的動物,因此有一種與生俱來,想要歸屬、融入一個團體的渴望。所謂團體,剛開始是一個家,逐漸成為一個班級、一個學校、一家公司、一個社會、一個國家等。當我們感受到被這些團體所接納、成為團體的一分子時,就會產生安全感與穩定感,這就是驅使我們尋求被接納的動機。
從我的諮商與教練工作中,最常見與接納議題相關的,就是「在乎別人的看法」,許許多多的人因為在乎別人的看法而忽略、壓抑自己的需要,甚至完全失去了自我,因而感覺受困受苦。像這種因為想要融入團體,而期待自己被所有團體中的人接納,或者期待自己變成和團體中楷模一樣的人,就是我想要說明關於接納的不切實際的期待。
從「父子騎驢」的故事中可以清楚地看到,期待自己被社會上「所有人」接納,很明顯地是一種不切實際的期待。故事中的父子不管是讓父親騎驢、讓孩子騎驢、兩人一起騎驢、兩人都不騎驢等所有可能的選擇,都沒有辦法讓所有人滿意。既然如此,為什麼還是有人期待自己被所有人接納呢?原因還是出在「慣性」,因此我們首先需要「覺察」自己是否有這種慣性的期待,接著是調整。
「希望自己變成團體中的楷模那樣的人」的這種期待,為何往往是不切實際的期待?先從我自己的例子談起。回顧我的職涯中,如果要找一件讓我最不自在的事,我馬上想到的就是「參加雞尾酒會」。這是一種源自西方的社交活動,通常在重要餐會或會議等活動前舉行,出發點是讓陌生的賓客彼此認識。參加者無固定座位,而是在會場中四處行走,主動認識彼此並展開對話。
當時我在外商公司任職,經常需要參加這種雞尾酒會。參加幾次後就知道這種場合的「楷模行為」就是主動認識他人,並找話題與剛認識的人聊天,目標是讓他人,特別是可能的客戶對象,或者是還不認識而將來可能需要彼此合作的同仁,對你留下好印象。
我參加這種雞尾酒會時感覺很不自在的原因是,一方面總是找不到好的話題和陌生人聊天,另方面又擔心自己的表現不夠好,不能像許多人那樣,即使與初次見面的人也能夠侃侃而談,展現親和力與影響力。
當時我認為這是一種我所欠缺的人際關係與領導技能,所以要求自己多練習與改善,但每次想到做這類事情,總是提不起勁,甚至還有排斥感,因此一直沒有練就這個功夫,也深以為憾。
一直到我學了人格心理學,才清楚地知道,有些人格特質如「內向」與「外向」,是遺傳而來,外向的人在雞尾酒會裡可說是如魚得水,根本不需要學習就能夠表現得很好。而內向的人則很難適應這種場合,必須勉強自己經過很多的練習才能做得好。而這種「勉強自己」的結果往往會讓人產生「我就是不夠好」、「我本來就不如他人」的結論。最壞的結果是,不但在雞尾酒會還是表現不佳,甚至連帶對所有事情都失去信心,愈沒信心就愈做不好,走入惡性循環。
這就是「希望自己變成團體中的楷模那樣的人」往往是不切實際的期待之原因。但請注意我說的是「往往是」而非「一定是」不切實際的期待,那麼,對於接納的務實期待究竟是什麼呢?
▎對於「接納」的務實期待
《探索人格潛能,看見更真實的自己》(Me, Myself, and Us: The Science of Personality and the Art of Well-Being)一書作者布萊恩.李託(Brian R. Little)的研究指出,許多人格特質是先天的,但人們不見得只會展現出符合先天人格特質的行為。我們會展現什麼行為其實受到三個因素的影響:「生理性因素」、「社會性因素」及「自發因素」。生理性因素指的是遺傳基因帶來的影響,社會性因素指的是社會文化與規範的影響,自發因素指的是個人為自己設定目標後所帶來的動力。
以我身為一個內向的人來說,我不想參加雞尾酒會,主要是受了「生理性因素」,也就是基因的影響。但我當時還是參加了許多雞尾酒會,這是受了「社會性因素」,也就是團體規範的影響──我不喜歡,但為了要融入團體,所以勉強自己去參加。
然而我也發現我在講授課程時,卻能夠展現許多外向的行為,而且並沒有被勉強的感覺,這就是受到「自發因素」的影響。因為我學了心理學之後,發願將心理學中適用在領導管理上的概念與方法帶到企業界,於是開始設計課程內容,並以「試教」的方式來完善我的課程。過程中發現,我的內向性格一直驅使著我想讓課程內容更有深度,導致太過複雜;而我的教學方法又太過呆板,也可以說太過「超理智」,不容易讓學員投入課程中,因此教學效果並不理想,也曾經一度想放棄這個計畫。
然而將薩提爾模式推廣到企業界的使命感還是如此強烈,終究讓我離開舒適圈,開始研究與學習如何將課程內容設計得深入淺出,同時也學習以更生動活潑的方法講授這些內容。最後終於逐漸找到平衡點──教學風格既不會內向到過於沉悶,也不至於外向到天馬行空,達到既有好的教學效果,同時自己也能夠享受教學過程的狀態。
我的例子說明的是,跟著本性走,也就是隻受「生理性因素」影響而展現行為,固然是最舒適的,但缺點是可能無法融入社會或特定團體,或無法完成個人的目標,導致個人的發展受到侷限。然而如果長期壓抑「生理性因素」,一直勉強自己跟著「社會性因素」及「自發因素」走,也會因為壓力太大而走不下去,甚至有害健康。
李託認為解決這矛盾的方法,長期而言要:1.認清自己的人格特質,2.知道自己受到哪些社會文化的影響,3.明確訂出自己的人生目標,並在這三者之間找到平衡點。如此在勉強自己的時候,就比較能夠「歡喜做、甘願受」。
短期而言,李託建議我們在從事勉強自己的事務後,給自己找到一個喘息復原的空間。以我的例子來說,在講授一整天的課程時,中間休息時間時我總是走出教室,給自己一小段獨處的時間;在課程結束後,給自己更多獨處的時間,以回到自己的舒適圈,得到喘息與復原。
總之,對於「接納」比較務實的期待,就是認識自己的特質,並明確訂定個人目標,有意識地採取行動,而非只是一味地期待自己成為團體中的楷模那樣的人。或者也可以說,要在接納自己的前提下,再致力於得到他人的接納。
▎對於「自由」的不切實際期待
上一章提到,個人對於自由的追求往往是團體意識及個人意識之間的拉鋸戰,因此現代社會講述的自由,指的是「不妨礙他人的自由及不損害多數人的利益」之前提下的自由。也就是說個人要得到自由的前提是承擔某種責任,最明顯的是我們需要承擔遵守法律的責任,例如:遵守交通規則才能有開車的自由,照規定繳稅才有做生意的自由等。
除了遵守法律外,為了得到自由,我們需要承擔的責任其實還很多,例如:孩子希望父母不要管太多,就必須先證明自己有自律的能力;部屬希望主管放手讓自己自由發揮,就必須先展現出績效;先生希望太太不要一直查勤,就必須先建立自己的可信任度等等。
因此常見的、對於追求自由不切實際的期待,就是一味地要求他人給予自己自由,而自己卻不願意為了得到自由而付出承擔責任的代價。因此,「期待他人先改變」可能是人們在追求自由的渴望時,最常見的不切實際的期待。例如:父母期待子女先改變(你守規矩,我就會給你更多的自由),而子女則期待父母先改變(你不要管我那麼多,我就會守規矩);先生期待太太先改變(妳不要那麼囉唆,我就會想待在家裡),而太太則期待先生先改變(你經常不在家,我才會想要知道你到底在哪裡);上司期待下屬先改變(你做出績效,我才敢授權給你),而下屬則期待上司先改變(你不放手,我根本沒有表現的機會)。許多問題沒辦法解決,就是因為雙方都期待對方先改變,自己才願意改變,所以變成死結。
▎對於「自由」的務實期待
那麼什麼才是針對自由的務實期待呢?包括薩提爾在內的許多心理學家都表示,對於許多加在我們身上的客觀條件,我們的確沒有選擇的自由,例如,我們生於豪門還是窮苦人家,天氣變好或變壞,他人是否能夠改變等等,都不是我們可以掌控的。然而我們如何「看待」這類事情,則永遠有選擇的自由。
例如,生於窮苦人家,我們可以選擇放棄努力,也可以選擇翻轉人生;天氣變壞,我們可以選擇心情跟著變壞,也可以選擇保持愉悅的心情;別人不想改變,我們可以選擇等他改變,也可以選擇先改變自己以促成別人的改變等等。這種「先改變自己、再改變他人/環境」的心態,其實才是最操之在我、最能夠讓自己得到自由的心態,也就是最務實的期待。
▎對於「意義」的不切實際期待
追求意義的渴望包含利己與利他兩個層次,利己的層次指的是獲得成就感,利他的層次指的是從幫助他人而獲得快樂。
先從我自己的經歷談成就感。我出社會後在知名外商機構工作十八年,薪酬相當好,升遷非常順利,從事的工作內容也是我有興趣的,工作雖然很辛苦,但一直覺得很有成就感,也能夠很有熱誠地投入工作中。然而到了在那家外商公司工作的最後一、兩年時,開始感覺到熱情逐漸消失,但不知道為什麼;更不清楚的是,如果對於當前的工作沒有熱情,那麼什麼樣的工作才是我真正的熱情所在呢?
這種失去工作熱情的感覺愈來愈強烈,也讓我陷入疑惑和沮喪中,疑惑的是為什麼我不知道自己真正要的是什麼,沮喪的是看到自己似乎從此就只能如此不快樂地活著。這種強烈的感覺終於促使我決定不管如何先換個工作再說,當時的想法是,雖然我還不知道我要的是什麼,但是繼續待在原來的工作中勢必不會產生有意義的變化,所以只能先嘗試換個環境,再看看會發生什麼。
換了幾個工作後,發現自己總是一再回到原點:一開始對新工作所帶來的不同挑戰有點興奮,但一段時間後便又回到失去熱情的狀態。此時才清楚,我真正需要的是,先找到自己的熱情所在,再決定如何換工作。
於是我花了三、四年的時間,走了一段自我探索的路,終於在年近50歲時,才清楚地知道,自己真正想要的是什麼。後來在從事諮商與教練的工作中,發現許多人和我有同樣的經歷──因為找不到人生的目的而陷入挫折沮喪中,但又不知道該怎麼辦。
從這些經驗出發,我發現包括我在內的許多人對於如何滿足「意義」的渴望,有一些不切實際的期待,包含:得到名利地位自然能帶來意義感、「有意義」存在著一個客觀的標準、功成名就才能幫助他人等。以下逐一討論這些期待為何不切實際,以及務實的期待是什麼。
首先,得到名利地位是否就能帶來意義感?正向心理學(研究如何才能幸福的科學)的研究指出,五個有利於得到幸福感的因素為:正向情緒(經常感受到感恩、熱情、興奮與愛等情緒)、全心投入(投入於可以讓我們學習、成長,並讓我們暫時失去時間與空間感的事務中)、人際關係(重質不重量、與他人深度的連結)、意義(超越自己的需要而進行的利他行為)、成就(完成自己所設定的具挑戰性之目標)。其中的「成就」算是比較接近名利地位的因素,但也只佔五分之一的比重。可見光有名利地位不見得能夠滿足我們追求意義的渴望。
接著談所謂「有意義」是否存在一個放諸四海皆準的客觀標準?我的經驗指出,人生並無明顯的意義,也就是說,造物者並沒有給人類設定一個「好的人生」或「有意義的人生」之客觀標準,例如:「能夠立德、立功、立言才是有意義的人生」、「能夠隨遇而安才是好的人生」、「能夠做善事才是有意義的人生」等。
我相信造物者也沒有賦予個人不同的「天命」,例如:「張三來到這世界的使命就是成為總統」、「李四的使命是成為工程師」、「王五的使命是成為廚師」等。因此所謂過個有意義的人生,指的並不是「找出並遵循某個客觀標準而活的人生」,也不是「先找到自己的天命,努力將這個天命所帶來的工作做好」。
所以如果我們抱著「人生一定有個明顯的意義」的心態,非等到找到這個意義才開始行動,則不但找不到那個放諸四海皆準的客觀標準,反而還在蹉跎之中更加失去意義感,所以這也是不切實際的期待。
最後談一個人是否功成名就才能幫助他人,也才能滿足追求意義的渴望?我們在上一章已經提到,像蓋茲、巴菲特、郭臺銘等富豪慷慨地捐出善款固然能夠對世界產生很大的影響,因而能夠滿足他們利他的渴望,但像陳樹菊阿嬤,或是默默地在醫院、學校、區公所擔任志工的小人物,也同樣能夠享受助人的快樂。可見所謂功成名就才能幫助他人,也是不切實際的期待。
▎對於「意義」的務實期待
那麼滿足意義渴望的務實期待是什麼呢?我認為就是:認識並活出自己的獨特性。我相信這不是唯一的答案,但值得大家參考。
我們的獨特性有一半來自先天,也就是基因所帶來的影響;另一半來自後天,也就是環境(包含家庭、學校、社區、文化)所帶來的影響。我在前面提到的長達三、四年自我探索的過程中,就是在瞭解我的獨特性,再分析我適合與不適合的工作是什麼。我終於瞭解,為何我會對當時在外商的工作逐漸失去熱情,也終於找到我真正有熱情也有能力做好的,便是助人的工作,而這也是從那個時候到現在十幾年的時間,我一直在從事的工作,並且依然充滿了熱情與喜悅。
在先天的特質方面,我明顯地屬於「內向型」而非「外向型」,也就是說,我並不是那種能夠從很多的外界刺激(例如頻繁地與人接觸)得到滿足的外向型,我的能量其實是來自於探索事情的內在本質(例如人為何會做出某種行為)。這個發現便可以解釋為何我對外商的工作會逐漸失去熱情,因為當時身為高階主管的我經常要參加像是雞尾酒會這樣的活動,同時還要出國拜訪客戶及參加公司的內部會議,這些活動對於外向型的人可說是如魚得水,但對於內向型的我則必須耗損更多的能量才能做好,而且從中不容易得到快樂與滿足感。同時也可以解釋為何我對於心理學如此有興趣,以及為何我能夠如此投入於諮商、教練等這類助人的工作。因為心理學是研究人的外在行為之內在心理歷程的科學,而諮商與教練的工作並不需要與很多人接觸,但是每次的接觸需要比較深入,所以這種工作的性質對於內向型的我來說,就更容易駕輕就熟,且能夠得到滿足感。
在後天的環境方面,對我影響最大的經驗是,幼時看到父親因為不夠努力負責,而導致被母親及孃家看不起,同時也影響了父母之間的關係以及家庭的和諧。這個經驗讓我形成了「人一定要努力」的核心觀點,這個核心觀點固然幫助我在學業及事業上相當順利,但也讓我過度重視現實的需要而壓抑了自己的興趣。這個發現也解釋了為何即使在外商的工作不是我的最愛,我也能夠一做就是十八年,因為豐厚的收入證明瞭我夠努力;也可以解釋為何我到了四十幾歲還不清楚自己真正要的是什麼,因為或許我一直將追求興趣視為貪圖享樂,所以從來不認為認識及發揮自己的特質是一件重要的事。
經歷過「只知道自己不要什麼,卻不知道自己要的是什麼」的困境,並認真地探索與認識了自己的特質後,我決定在人生下半場回歸自己的本性,去做會讓自己真正開心的事。當時首先想到的是從事心理諮商的工作,唯一的遺憾是,過去二十幾年來累積的一些領導管理的知識與經驗恐怕就再也用不上了。後來卻意外地發現,「企業教練」這樣的工作既與心理諮商極為類似,又可以應用到我過去的累積,並且還能讓我更加「獨特」──多數從事企業教練工作的人來自企業界,少數來自諮商界,而我如果能夠二者兼具,不止過去勉強自己所得到的累積又能派上用場,而且從市場定位的角度來看,就會因為獨特而更具競爭力。於是我決定再回到學校,取得心理諮商的專業訓練,並同時從事心理諮商與企業教練這兩種工作。至今已將近二十年,不但持續地充滿熱情與喜悅,同時也在企業教練市場取得一席之地。
總結我追求意義的過程,我所得到的結論是,意義來自發揮自己的獨特性。然而恐怕只有少數人在一開始就知道自己的獨特性,以及自己真正想要的是什麼。但只要像蘋果公司創辦人賈伯斯所說的:「工作是人生的一大部分,唯一獲得真正滿足的方法就是做你相信是偉大的工作。而唯一做偉大工作的方法就是愛你所做的事。如果你還沒找到,繼續追尋,不要將就。」你終有一天會找到你的最愛。
轉化期待模式,讓行為趨向一致
討論了不切實際與務實的期待後,最後要談如何轉化你的期待模式以趨向一致的行為模式。我將分享一個實例,再說明轉化的方法,並經由此案例來談談親子關係上常見的不切實際的期待。
▎改變不切實際期待的方法
這是一位媽媽上過我的課程之後,來信詢問如何處理親子關係議題的過程。她描述了碰到的困難:
我兒子今年12歲,非常不聽話,讓我很頭痛。前幾天,他晚上9點還有很多功課沒做,估計至少還要再做兩小時,即11點半才能做完。平常我要求他11點半要上床睡覺,但在這種情況下他仍要求玩電腦半小時,如果不給他玩,他就拒絕再做功課,並拖到凌晨2、3點才睡(已試過幾次這樣了)。 我強壓著怒氣讓他玩了,但心裡真的很生氣,我怎麼樣才能做到「歡喜做、甘願受」?
由於這位媽媽已經上過課,知道期待、渴望這些概念,所以我就直接用這些專有名詞和她溝通。我回信說:
從妳的來信,我看到妳和兒子雙方都各自一再重複一種模式,你們的模式如果不改變,這種情形就會繼續重複發生。妳的模式是:先拒絕讓兒子玩電腦,可是在兒子堅持,而妳又怕他拖到凌晨2、3點才睡的擔心下,就妥協讓他玩了。兒子的模式則是:知道妳怕他晚睡,所以用威脅晚睡的方法來達到玩電腦的目的。
因此妳要先打破這種模式,事情才會有所轉圜,打破的方法要從改變妳的期待著手。我看到妳對兒子有四個期待:1.把功課做好,將來上好的學校;2.養成守紀律(做好功課再完電腦)的習慣;3.早睡以照顧好自己的身體;4.聽父母的話。妳認為這四個期待同時實現的機率有多大?
這個媽媽回信說:
經您這樣一問,我才驚覺,對我來說,做到這四點是很容易的事,然而對一個12歲的小孩來說,可以說是完全不可能。
於是我說:既然這四個期待不可能全部達成,妳就要有所取捨,請妳想想妳的優先順序會是什麼。但我認為還有兩個期待也很重要,請妳將它們也納入考量。這兩個期待是「維持親子關係」以及「建立兒子的自信心」。這媽媽很快地掌握到重點,回信說:
經過您的提示,我認為優先順序如下:
1. 維持親子關係
2. 建立兒子的自信心
4. 養成守紀律的習慣
5. 做好功課
6. 聽父母的話
我想我知道怎麼做了,有進展時再讓您知道。
大約幾個月後,這媽媽又來信說道:
和您討論過後,我體認到您上課中提過的「同樣的方法不會產生不同的結果」,所以開始用不同的方法對待兒子。他又在很晚提出玩電腦要求時,我仍然給他玩,但明確約定玩多少時間。更重要的是,我開始給他更多、更及時的鼓勵與讚賞。
連續做了一個多月左右,驚奇地發現,兒子真的開始配合了,比以前早做完功課,玩電腦超時的時間慢慢減少,而且也願意和我多說些校內情況,並說他沉迷於電腦,是因為小時候想大人陪但我們經常沒空,他沒辦法只好找電子產品陪伴。
謝謝您的提點,經過這樣的討論,我終於瞭解什麼叫做「不切實際的期待」!
我就用這個案例來說明改變期待模式的步驟:
1. 覺察自己的行為背後的渴望和期待是什麼?
2. 檢視這些期待是否具體?
3. 探討這些期待實現的機率會有多大,以及你要付出什麼代價?
4. 如果是不切實際的期待,則要放下原來的期待,並找出可以滿足渴望的其他方法(期待)。
以上面的案例來說,我是經由一問一答的方式幫助這媽媽走過這四個步驟,但其實你可以用自問自答的方式來幫助自己改變不切實際的期待。
第一步驟是運用冰山理論來覺察自己的行為背後的渴望和期待是什麼。冰山理論告訴我們,人的每個行為都受到某種渴望(動機)的驅使,而且我們也會設想如何做才能滿足渴望,這就是期待。套到上面的例子,我所做的就是幫助這位媽媽覺察到她的渴望是愛兒子,而她愛兒子的方法就是前述列出的四種行為。
第二步驟是檢視自己的期待是否具體,以上面的例子來說,四個期待都很具體,所以沒問題。但有時候我們的期待可能不是很具體,例如:渴望「被尊重」,而期待是「他人自動自發」,由於「自動自發」對不同的人會有不同的解釋,所以不夠具體。
第三步驟是最關鍵的步驟,你要評估你的期待實現的機率有多大,如果不大,大概就是不切實際的期待。以上面的案例來說,這位媽媽發現她本來是以自己身為42歲成人的經驗來評估12歲的兒子,所以高估了兒子的能力。當她重新設想12歲兒子的經驗與能力後,便發現自己的期待是不切實際的。再者,有時候我們的期待實現的機率雖然夠大,但如果所需付出的代價過高,不符合比例原則,也是不切實際的。
第四步驟是放下不切實際的期待,並找出其他更務實的方法來滿足渴望。以上面的例子來說,這位媽媽放下了要孩子一切聽話、能夠嚴格自律、有傑出的成績等期待,而以維持好的親子關係,以及以鼓勵讚賞取代批評指責等新的方法對待兒子,同樣可以滿足愛兒子的渴望。
▎兒女教養上常見不切實際的期待
我想藉由上面這個案例,再補充一些父母在教養兒女時常見的盲點,也就是不切實際的期待。
從我自己養育兒女以及諮商的經驗出發,我認為父母最常見的不切實際的期待首先是,將「兒女聽父母的話」視為比「維持親子關係」更為重要。
這種期待之所以不切實際之處首先在於,父母要兒女聽話的出發點是希望他們能夠吸取自己的人生經驗──好的經驗希望他們能夠複製,不好的經驗希望他們能夠避免。而維持親子關係的出發點是希望自己能夠與兒女親近,並且被他們信任與接納。從這樣的角度來看,如果親子關係不好,就代表父母無法靠近兒女,而且兒女也不能信任接納父母,再加上兒女的心智尚未成熟,無法自己判斷好壞,在這種情形下,兒女很容易認為父母的要求只是為了父母的方便,而不是為兒女好,因此不能夠真心地聽進去父母的話。
其次,許多父母對於兒女不聽話這件事,容易產生災難式的想法,從不聽父母的話代表將來就無法遵守在社會上立足所需的各種規矩(包括法律),到代表著將來很可能會拒絕上學、亂搞男女關係、加入幫派、吸毒、犯法等。
然而從我的諮商工作中的經驗,這些極端的後果,通常只會發生在父母本身就有嚴重問題的兒女身上。所謂嚴重問題指的是,父母有家暴、酗酒、吸毒、犯罪、坐牢等情況,或者父母之間有嚴重而持續的衝突,或者彼此憎恨而打離婚官司、爭取兒女監護權等情況。許多沒有這種嚴重問題的父母之所以仍然會有災難式的想法,其盲點出在忽略了「身教重於言教」的影響──其實兒女很容易受到潛移默化的影響,只要父母正常,兒女走極端的可能性是很低的。
我認為身為父母最大的夢魘不是兒女不聽話會變成如何,反而是親子關係破壞了之後會變成如何。親子關係破壞之後,一旦兒女面臨關鍵的抉擇時,例如:是否放棄學業、嘗試吸毒、加入幫派甚至未婚懷孕等,他們不想或不敢找父母商量,最後只能找那些與他們一樣不成熟的同儕,甚至那些不懷好意的成年人商量,討論出來的結果不是不成熟,就是落入他人的圈套,這才是最可怕的事。
綜上所述,沒有好的親子關係卻期待兒女能夠真正地聽進去父母的話,是常見的不切實際的期待。
還有一種常見於父母身上的不切實際的期待是:高估了兒女守紀律的能力,而低估了兒女求好的心。
以「高估兒女守紀律的能力」這件事來說,如上所述,父母如果以自己身為成人的經驗出發,很容易認為像是:先將工作完成再去玩樂、鬧鐘響起就要馬上起床、不要讓主管擔心等這些有關守紀律的事,是天經地義、一定要做到、也很容易做到的事。然而他們忽略的是,兒女的心智還不像自己那麼成熟;再者,兒女還沒有承擔太多責任的經驗,因此尚未磨練出負責任、守紀律的心態與能力。所以寄望兒女能夠像父母一樣守紀律是不切實際的。
再來談「低估了兒女求好的心」這件事。當父母對兒女守紀律的期待落空之後,便會開始找原因,許多父母會將之歸咎於兒女不想負責、不想努力、不夠聰明等。果真如此,就很容易變成「自我靈驗的預言」──你預言兒女不想負責、不想努力、不夠聰明,結果你的預言就會成真。
1968年,哈佛大學心理學教授羅聖索爾(Rosenthal)與傑柯布森(Jacobson)做了一個有名的實驗,他們為一所中學的所有學生進行智力測驗,之後告訴老師們,測驗的結果可將學生分為兩組,甲組是高潛力組,他們的智商在未來一年將突飛猛進;乙組則是平凡組,他們的智商只會正常發展。然而事實上,他們分組的方式只是隨機挑選,這兩組學生的智商高低,並沒有統計上的差異。
一年後再進行一次智力測驗,結果被謊稱為高潛力組的學生之智商分數,果然比平凡組的學生高,達到統計上的明顯差異之程度。兩位心理學家在這一年當中仔細地觀察老師們對待這兩組學生的方式,發現他們的預言改變了老師的態度與行為,老師真的把甲組學生當作可教之材,因此給他們更大的挑戰與更多的機會,也在不自覺當中給了他們更多的回饋與支持,學生受到更多的刺激與鼓勵,形成良性循環,終至智商也真的提高。因此稱之為「自我靈驗的預言」。
這個經過實證研究證明的理論告訴我們,如果我們對兒女有正向的期待,他們往正向發展的機率就比較大,反之,當我們帶著負向的期待時,他們往負向發展的機率也比較高。再者,薩提爾告訴我們,人的天性都是希望自己愈來愈好,沒有人希望自己愈來愈糟。有些人之所以會做出讓自己變得更糟的行為,是因為他們誤以為如此做會讓自己變得更好,這也是不切實際的期待之概念。
總之,在親子教養上,常見的不切實際的期待是:將「要兒女聽話」放在「維持親子關係」之前;務實的期待應該是,要將維持親子關係視為最優先的順序。另一種不切實際的期待是:高估兒女守紀律的能力、低估他們求好的心;務實的期待應該是,要先接受兒女們無法像成人一樣守紀律,但是設想兒女都是抱持想求好而不是想求壞的心態,以此為前提來對待他們,也就是說鼓勵讚賞要重於責備處罰。
期待模式的轉化對整個冰山的影響
最後,我們以上述親子關係的案例,來看看期待模式的轉化對冰山會造成什麼樣的影響,作為本章的總結。
表10-1顯示的便是期待模式的轉化所產生的一連串效應。當那位媽媽將期待從要兒子聽話轉為維持好的親子關係時,她愛兒子的渴望並沒有改變,但很可能覺察到自己原來太看重被兒子尊重的渴望(對兒子的價值來自於能夠提供人生經驗),而忽略了被兒子接納的渴望(能夠靠近兒子才能讓他真心聽進去父母的話)。
此時她的觀點也很可能從「兒子不聽話是最糟糕的事」,變成「親子關係斷裂才是更糟糕的後果」。如此一來,當兒子不聽話時,那位媽媽就不會那麼生氣(恨鐵不成鋼),或是無奈(屈從於兒子的威脅),而會轉變為好奇(為何兒子會展現這種行為)以及疼惜(兒子想求好卻不知道怎麼做)。接著,好奇的情緒會指引她去探索原因,而疼惜的情緒會指引她給予鼓勵和讚賞。
這一連串的變化便是從指責或打岔(逃避管教兒子的責任)的行為模式,轉化為趨向一致性的過程。
本章重點摘要
- 在追求「尊重」的渴望時,常見的不切實際的期待是,完全以父母或他人所設定的標準來衡量自己的價值。而比較務實的期待則是,以自己所建立的標準為主,他人的標準為輔。
- 在追求「接納」的渴望時,常見的不切實際的期待是,想要得到團體中所有人的喜愛,或者是勉強自己成為和天性差距太遠的人。而比較務實的期待是,認清自己的人格特質,並明確訂出自己的人生目標,再來決定是否要離開自己的舒適圈,以及要偏離多遠。
- 在追求「自由」的渴望時,常見的不切實際的期待是,期待他人先改變讓自己得到自由。而比較務實的期待則是,「接受」環境和他人加在我們身上的壞事是我們無法改變的,但「相信」我們永遠有「選擇如何看待這些不好的事」的自由,並由此採取行動。
- 在追求「意義」的渴望時,常見的不切實際的期待是,名利地位自然能帶來意義感。比較務實的期待則是,認識並活出自己的獨特性,就可以得到意義感。
- 轉化期待模式以追求渴望的滿足,並同時趨向一致性的方法是:1.覺察自己行為背後的期待和渴望;2.檢視這些期待是否具體;3.探討這些期待實現的機率以及所須付出的代價;4.以務實的期待取代不切實際的期待。
結語
我們在前言提到,希望這本書能夠提供兩個價值,首先是提供一個深入瞭解自己的方法,也就是「自我覺察」的方法;第二是,提供一套具體、可學習、可操作的,從「提升自我覺察能力」以「自然而然地發揮影響力」的方法。
希望你讀過前面的章節後,對自己已有了更多的認識,並且學到一些實用可行、發揮影響力的方法。請你想像,不管你以往是討好型、指責型、超理智型、或打岔型,當你經歷內在轉化而趨向更為一致的時候,你的人生會有什麼不同。
人生轉化的美妙
▎討好型的轉化
如果你以往是討好型的人,當你開始重視自己後,你發現你變得堅定而有自信了。你不再像從前那樣,總是覺得自己有什麼地方還沒做好。你可以堅定地告訴自己:「我已經仁至義盡了,接下來該讓他人承擔起他們的責任了。」這樣除了讓你不再委屈自己、壓抑情緒外,更讓你有「我也值得擁有幸福」的信心與力量。
同事、朋友們也逐漸感覺到你變得有自信了。他們發現你現在知道自己要的是什麼,會為自己爭取,而不像從前那樣犧牲自己、成全他人;他們發現你不再當濫好人,會在需要的時候客氣但堅決地對他人說「不」,而不是像從前那樣常常替他人承擔責任;他們也發現你的溝通變得更直接、清楚了,不像從前那樣拐彎抹角地說不清楚。這樣的改變,讓你的工作績效提升了,也讓你的同事和朋友在喜歡你之外多了一份敬重。
親人也明顯地感受到你的自信所帶來的價值。太太/先生剛開始時不習慣你居然不再一切聽從她/他的安排,但慢慢地發現你變得比較穩定可預測,不至於每隔一段時間就會將所有累積的壓抑一次爆發出來。孩子們也更喜歡跟你接近,因為你不再像以前一樣,有時傷心流淚,有時又突然爆發脾氣。
你不見得活得更輕鬆,你仍然常常感覺辛苦,也有許多事要擔心,但你不再委屈、不再無奈,你感覺自己活得更自在,因為你終於能夠做自己了!
▎指責型的轉化
如果你以往是指責型的人,當你經歷內在轉化,開始重視「雙贏」而不再是「我就是要贏」後,你發現你變得更有智慧了。你不再像從前那樣,總覺得自己是一個戰將,一直要求自己要勇敢堅強、掌控一切、奮戰到底、使命必達。現在你知道,有些時候你可以睿智地提醒自己:「知己知彼、以柔克剛才是致勝之道。」這樣的轉變讓你體驗到「剛柔並濟」為你帶來的輕鬆──你不必每天披上重重的盔甲到處徵戰,也一樣可以完成使命。
同事、朋友們也逐漸感覺到你變得更有智慧了。他們發現你現在開始重視別人的想法,而不再像從前那麼主觀;又發現你變得較有耐心聆聽他人,所以能夠更清楚地知道問題的真相而對症下藥;也發現你會開始檢討自己,也因此一直在增長見識。因為這樣,他們從怕你、討厭你老是咄咄逼人,慢慢轉為接納你也尊重你。
親人明顯地感受到你的改變。太太/先生發現你不再那麼暴躁沒耐心,老是和自己針鋒相對,兩人的衝突因而減少;你也發現當你不再管那麼多的時候,太太/先生也可以搞定許多事情,你現在比較輕鬆了。孩子們當然很高興看到父母和樂相處,也感覺到你對他們比較友善溫和,因此也比較不那麼怕你,願意多和你靠近。你終於能夠感覺到家的溫暖。
你終於能夠放過別人,也放過自己了!
▎超理智型的轉化
如果你以往是超理智型的人,當你花功夫去認識情緒,提升感性能力之後,你發現你變得柔軟了。你不再像從前那樣一直要求自己要客觀、有邏輯、講證據。現在你知道,有些時候你可以溫柔地告訴自己:「現在情緒找上我了,讓我聽聽它想要告訴我什麼。」當你體會自己既有理性也有感性的一面時,你覺得自己更完整也更平衡了。同事、朋友們也逐漸感覺到你變得柔軟了。他們發現你現在比較有「人味」了,當你開始表達你的情緒時,過去那種「真不知道這人心裡在想些什麼」的感覺不見了;而當你也能體會到他人的感受、理解當下的氛圍時,過去那種「他只會談公事,其他什麼都不懂」的感覺也不見了。他們認為你變得有趣了,你的人際關係改善了。
親人則更明顯地感受到你的柔軟。太太/先生驚喜地發現你開始知道,許多時候其實只要靜靜地聽他們訴說就夠了,而不是所有時候都要分析、給建議;孩子們也發現他們現在比較願意靠近你,不像從前那樣深怕你又要找他們「聊天」了。家人之間的親密度提升了,你更能享受天倫之樂了。
你終於不用一直道貌岸然,可以自然而然地讓自己的真情流露了!
▎打岔型的轉化
如果你以往是打岔型的人,當你終於開始面對現實、不再逃避後,你發現你變得有方向感了。你不再像從前那樣,一直希望能夠自由自在、隨心所欲。現在你知道:只有承擔責任才能帶來真正的自由,而且你已經長大了,有足夠的能力面對各種挑戰。於是你開始有信心,知道只要願意承擔,就能夠逐步達成自己的目標。
同事、朋友們也逐漸感覺到你變成熟、有方向了。他們發現你現在不再只是想做個有趣的人,你也想成為個有價值的人。大家聚在一起時,你仍然會發揮插科打諢、搞笑逗趣的專長,但談到正事時,你會收起玩心,認真專注地討論問題、訂定目標並確實執行;也不會像過去那樣,總是避開談論自己、也避開瞭解他人。同事、朋友們發現你終於長大了,開始看重你的能力經驗,而不只是享受你的「娛樂價值」。
親人明顯地感受到你更有責任感。太太/先生很高興地看到你主動分擔家務,而不是像過去那樣一回到家就癱在電視機前或躲在房間打電動;更高興你願意認真一起討論家中的重要事情。孩子們也開始發現你不再是個缺席的父母,而是他們可以依靠的對象,你知道這樣的身教會對他們產生長遠的影響。
你終於不再隨波逐流,你知道你要去哪裡了!
深入認識自己、瞭解自己是一生的功課、不論何時起步,都不嫌晚。最後,我衷心希望這本書能夠幫助你成為一個更好的人,也享受更美好的人生。
作者簡介
推薦序認識自己,改變失衡的人生
盛治仁
一個人,該不該在乎別人的看法?太在乎了活不出自己,太不在乎進不了團體,如何尋找適當的平衡點,是我們一輩子的功課。擁有身心靈的平衡,不管在工作或是生活上,都是現代人的大挑戰。
要追求平衡,人生中最重要的一件事,就是認識自己。每個人因為天生個性及後天環境,都有不同的人格特質,有優點也有缺點。要能夠成為一個更好的人,關鍵不是跟別人比,而是如何讓明天的自己比今天進步一點點。
一切都要從認識自己做起。瞭解自己性格的優缺點,脫離慣性和情緒的牽引,先求改變自己,才有機會影響他人。我們的眼睛經常是往外看的,所以認識自己不是一件容易的事,要時時努力用心往裡看。
我們在公司裡,每年執行360度評鑑,包含了員工自評、主管、部屬和同儕評鑑等四個面向。有相當比例的同仁,自評結果和其他三個面向的結果差距甚大。換句話說,別人眼中的自己,和心中的自己,有著極大的落差。所以說認識自己絕非字面上看起來那麼容易的一件事。陳茂雄老師的著作正好提供了理論架構、分析方法和解決方案,讓我們不但能夠認識自己,還能透過思考和練習,改變先天的限制,成為一個更全面的人。
本書以「一致性理論」為工具,幫助讀者瞭解在「自己、他人及情境」三面向所搭構的舞臺上,站在哪一個位置,有沒有失衡。我在閱讀的時候,很明顯地感覺到自己屬於「超理智型」,喜歡談邏輯、講證據,但是會忽略他人的情緒。尤其家庭生活就不是單純講道理的地方,更應該多用感性和情緒來連結。瞭解了自己的侷限,再運用書中理論及工具去改進,就能幫助我們過一個更平衡的人生。
對情緒的管理是另外一個重點。我們要覺察情緒、面對情緒,但不要被情緒操控,能夠在不同情況調整適當的遣詞用句。有情緒不是壞事,但被情緒牽著走,則非常危險。適度地宣洩、表達情緒,是一件健康的事。書中也教導我們如何面對、接受、處理並放下情緒。如此我們最後才能「歡喜做、甘願受」,因為我們的行為是有意識的選擇,而不是受情緒宰制的後果。
我認為書中的一個重要核心價值是同理心,這也是現在社會上最缺乏的。人人以自我為中心,只要是我喜歡,有什麼不可以。人人隨性而為的結果,就讓社會充滿了衝突和暴戾之氣。透過書中的方法練習,在不委屈自己的前提下,讓自己能夠同理身邊所有的人,做出符合情境的反應。
跟陳茂雄老師結緣,是因為他之前的著作《薩提爾教練模式》[1]。我在拜讀之後,非常受到領導者三頂帽子(主管、老師、教練)的啟發,因此在拙著裡引用,但誤為薩提爾提出。後來經友人提醒此理論非源自薩提爾,而是陳茂雄老師,因此趕緊寫信向陳老師致歉,蒙他諒解。
從這個例子可以看到陳老師的大量,以及願意助人的心。這本書不只能夠運用在企業管理的場景,更可以在我們所有人際互動上給予極大的幫助。希望讀者都能跟我一樣,不但讀後心靈收穫滿滿,更能運用在實際生活中,自我提升。
(本文作者為雲朗觀光集團總經理)